Food Science Popularization | 食研科普
重组螺旋束AMP的构建及其高效抗细菌活性的非色谱法纯化工艺——用于猪肉保鲜
近日,东北农业大学单安山教授的研究团队在食品权威期刊《LWT》(IF=6.6)发表题为“Design and Chromatography-Free Purification of a Recombinant Helix-bundle AMP with Potent Antibacterial Activity for Pork Preservation”的研究性论文。该论文由东北农业大学动物科学技术学院完成,单安山教授和冯兴军副研究员为该论文的通讯作者。
食品安全是全球面临的关键挑战,对公共卫生和经济稳定具有重大影响。致病微生物(包括大肠杆菌、沙门氏菌、金黄色葡萄球菌、单核细胞增生李斯特菌)是食源性疾病的主要病原体。虽然苯甲酸钠和山梨酸钾等化学防腐剂常被用于抑制微生物生长,但其效果有限、存在潜在健康风险且助长耐药菌滋生等问题引发严重担忧。因此,亟需开发新型食品保鲜技术以应对这些挑战。
抗菌肽作为食品防腐剂的潜力正日益受到重视,但仍存在若干亟待解决的问题,包括不稳定性、毒性以及高生产成本。本研究通过工程化手段,将抗菌肽PR-FO(由猪PMAP-36和禽类Fowlicidin-2变体组成的杂合肽)与超稳定四螺旋束结构域(DAMP4)进行嵌合融合,并在毕赤酵母中实现表达。利用螺旋束的固有热稳定性,我们开发了一种基于选择性热沉淀的无色谱纯化工艺,在保持PR-FO抗菌活性的同时,实现了79.02 mg/L的产量和85.19%的纯度。重组肽rD2L展现出强效广谱抗菌活性(GMMIC=2.31μmol/L)。值得注意的是,rD2L对蛋白酶、热和生理盐具有卓越耐受性,同时保持良好的生物安全性。机制研究表明,rD2L主要通过膜去极化和破坏作用发挥功效,并具有辅助性DNA结合活性,显著降低耐药性发展。此外,rD2L能有效抑制细菌增殖并抑制脂质氧化,从而在5天冷藏储存期内延缓猪肉变质。这些发现表明,我们开发的该平台融合了经济高效的生物制造技术与功能稳健性及安全性,使其成为工业食品保鲜领域的极具前景的候选方案。
本研究创新性引入螺旋束结构域。螺旋束以致密疏水核心和规则氢键网络为特征,形成刚性高稳定结构。该结构域不仅增强了融合蛋白的抗变性能力,更利用其固有热稳定性构建集成化纯化模块,推动非色谱法下游工艺的发展。基于此理念,我们提出假说:构建PR-FO与高固有热稳定性四螺旋束结构域(DAMP4)的嵌合融合蛋白将实现: (i) 通过螺旋束的刚性屏蔽与稳定作用,显著提升PR-FO在复杂环境条件下的整体稳定性;(ii) 同时实现基于选择性热沉淀、无需色谱步骤的高效低成本纯化策略。该方法有望建立稳定性增强与生产简化相融合的真正协同一体化平台。为此,我们设计了一系列通过柔性连接子平衡构象灵活性与生物活性的DMAP4修饰PR-FO变体。所有融合肽均由毕赤酵母X33表达,并经选择性热沉淀法纯化。通过荧光探针和电子显微镜技术,系统评估了重组肽在不同条件下的生物活性及其潜在作用机制。最终评估了重组蛋白对冷藏猪肉的保鲜能力。

★针对酿酒酵母中的D2L开发了一种无需色谱纯化的工艺
★D2L保持了与PR-FO相当的治疗指数
★D2L具有热稳定性,并在多种挑战条件下表现出优异的稳定性
★D2L通过膜活性作用和靶向细胞内DNA发挥杀菌活性
★D2L抑制了猪肉储存过程中大肠杆菌和金黄色葡萄球菌的污染
★本研究通过将螺旋束结构域与PR-FO蛋白经由尺寸优化的柔性连接子相连,设计出D2L融合蛋白。该设计赋予融合蛋白强效杀菌活性与卓越稳定性,同时实现工业可行的简化纯化流程——在毕赤酵母表达后无需色谱纯化。经DAMP4修饰后,D2L在高温及高浓度中性盐环境下仍保持可溶性,可通过短时加热沉淀实现纯化,收率达79 mg/L。重组D2L(rD2L)采用长柔性连接子确保结构域正确折叠,其选择性指数与PR-FO相当。稳定的二级结构和增强的立体阻碍效应使rD2L在生理盐、血清、热稳定性甚至高蛋白水解抵抗性方面均具有令人满意的稳定性。我们进一步证实rD2L通过协同破坏细菌膜结构并补充性靶向细胞内DNA发挥杀菌活性。此外,该肽在5天冷藏储存期间有效抑制细菌增殖和脂质氧化,延缓猪肉变质。综上所述,本文提出的抗菌肽修饰策略成功解决了两大难题:极端条件下的脆弱性,以及抗菌肽生产中长期存在的高成本与低产率问题。相关技术的进步推动了抗菌肽作为环保型食品防腐剂的应用,并为肽类食品添加剂的开发提供了重要参考。未来研究还可探索食品级抗菌肽的免疫调节或功能性健康效应,类似于乳铁素的作用机制。
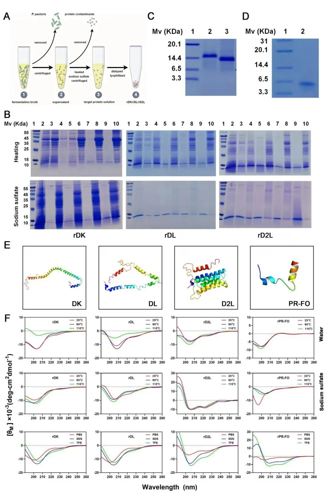
图1(A) 通过Tricine-SDS-PAGE分析时间、诱导剂和pH值对发酵的影响。(B) 分析时间、诱导剂和pH值对总蛋白质和细胞湿重影响。数据为平均值±标准差,n=3。

图2(A) DAMP4修饰的抗菌肽纯化流程图。(B) 经加热/盐析纯化的DK、DL和D2L经SDS-PAGE分析。(C)、(D) 经肠激酶切割的DK和rPR-FO经Tricine-SDS-PAGE分析。(E) DK、DL、D2L和PR-FO的三级结构投影。(F) 重组DK、DL、D2L和PR-FO的圆二色性光谱。

图3 DK、DL、D2L和PR-FO在体外实验中的生物活性测定。(A) 抗菌肽最小抑菌浓度值(μmol/L)。(B) 对人红细胞的溶血活性。(C) 采用MTT法测定对Caco-2细胞的细胞毒性。大肠杆菌ATCC 25922在rD2L作用下的生长曲线(D)与时间杀菌曲线(E)。生理盐水(F)、血清(G)、热稳定性(H)及蛋白酶稳定性(I)条件下,抗菌肽对大肠杆菌ATCC 25922的最小抑菌浓度(μmol/L)。(J) 经SGF和SIF处理的rD2L对大肠杆菌ATCC 25922的抗菌活性(n=6)。

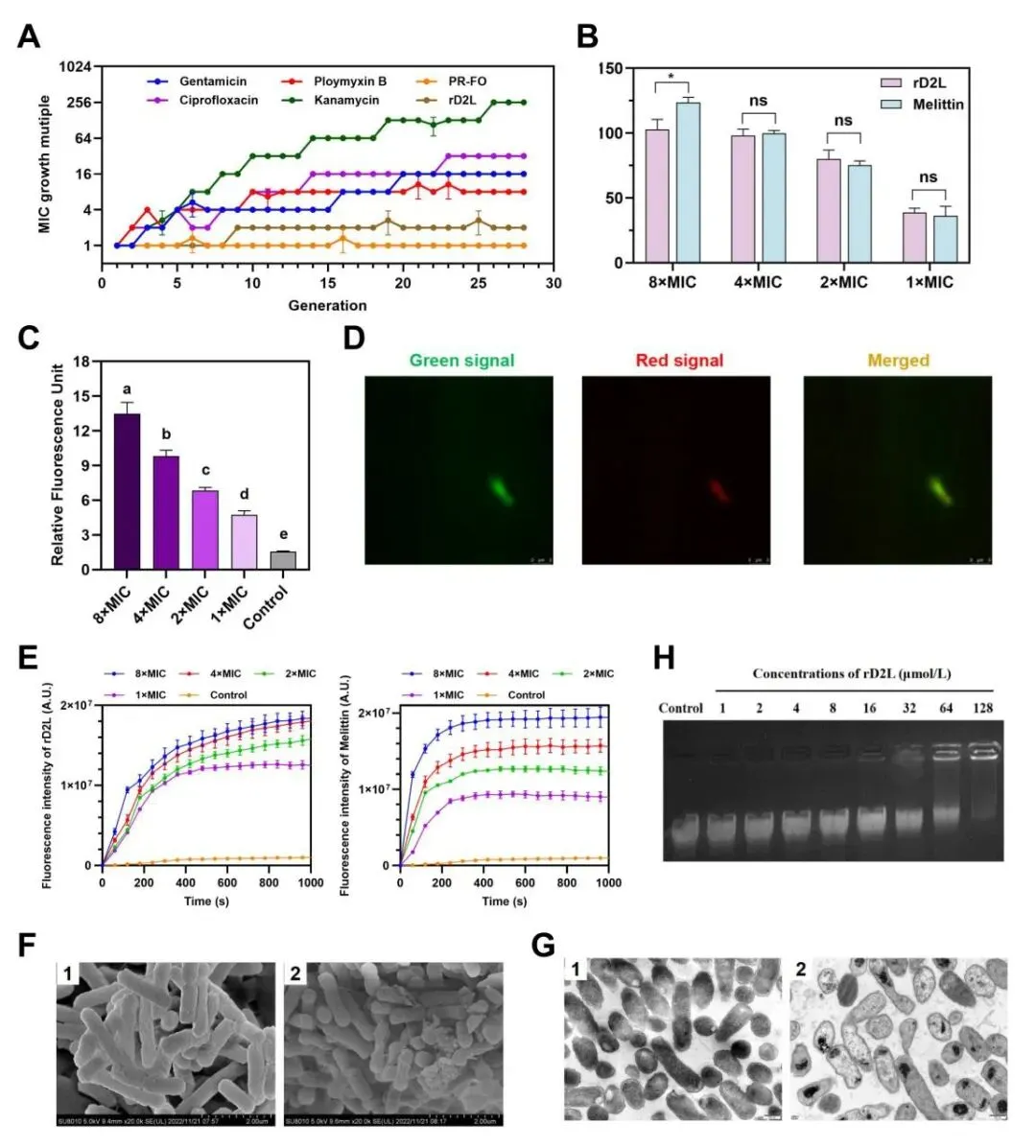
图4 rD2L的抗菌机制。(A) 大肠杆菌ATCC 25922对rD2L产生耐药性的发展过程。数据为均值±标准差,n=3。(B) rD2L处理后通过NPN检测的外膜通透性。数据为均值±标准差,n=3。*表示根据双尾学生t检验,P < 0.05。(C) rD2L对大肠杆菌ATCC 25922细胞膜完整性的影响。数据为均值±标准差,n=3。不同字母表示显著差异(LSD检验,P<0.05)。(D) 采用FITC标记rD2L及核酸染料PI对大肠杆菌ATCC 25922进行处理后的共聚焦激光扫描显微镜观察。数据为均值±标准差,n=3。(E) 经rD2L和蜂毒处理后,采用DiSC3-5检测的细胞质膜电位变化。(F) 经rD2L处理后大肠杆菌的扫描电子显微镜图像;(G) 经rD2L处理后大肠杆菌的透射电子显微镜图像。1:未处理大肠杆菌;2:经rD2L处理。(H) 凝胶滞留法测定rD2L的DNA结合能力。

图5 rD2L在猪肉储存中的抗菌功效(n=6)。涂覆(A)ETEC K88、(B)金黄色葡萄球菌ATCC 29213及(C)天然污染猪肉样本的总菌落生长情况。数据为均值±标准误。不同字母表示显著差异(LSD检验,P<0.05)。rD2L对猪肉样本风味(D)、色泽(E)、pH值(F)、TBARS值(G)及剪切力(H)的影响。
https://doi.org/10.1016/j.lwt.2026.119140
免责声明:「原创」仅代表原创编译,仅供学术交流,本平台不主张原文的版权,如有侵权,请联系删除。文献解读如有疏漏之处,我们深表歉意,请作者团队及时联系《食研科普》小编(微信号:gw52528),小编会在第一时间进行修改或撤稿重发,感谢您的谅解!