

要点:
本研究将兔子分为白天饲喂组(DF)和夜间限制饲喂组(NRF)。在第84天,卵巢昼夜节律转录组(24小时内每4小时采集一次)分析显示,NRF诱导了IL-17信号通路的昼夜节律振荡,其表达高峰出现在夜间。
此外,NRF显著提前了青春期的启动时间。在第145天,NRF促进了卵泡发育并增强了颗粒细胞的增殖。
卵巢昼夜转录组分析(24小时内每12小时进行一次)表明,喂食时间对IL-17信号通路具有持续的调节作用。值得注意的是,NRF组卵巢IL-17蛋白水平呈现昼夜节律性变化,白天水平较低,夜间水平较高。
体外实验进一步证实,模拟NRF组的节律性IL-17刺激可促进颗粒细胞增殖,并增强核心时钟基因(BMAL1、CLOCK)以及细胞周期调节因子WEE1的节律性表达。
结论:
与内源性昼夜节律同步的喂食时间可维持卵巢IL-17的节律性,可能有助于促进颗粒细胞增殖,驱动卵泡发育,并确保青春期及时启动。
该研究结果表明,进食时间对青春期开始和卵泡发育的影响可能与卵巢炎症信号的昼夜节律有关,为青春期生殖健康的保护以及通过饮食时间调整预防生殖障碍提供了新的见解。
实验数据:
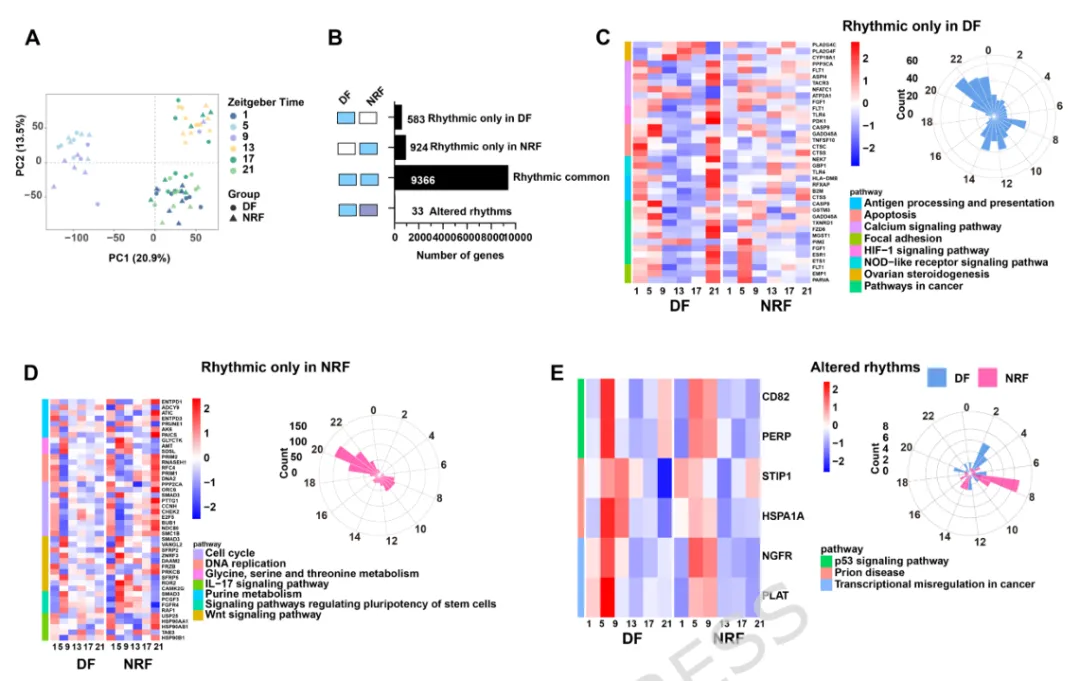
喂食时间改变第 84 天卵巢昼夜节律转录组
为了研究喂食时间与兔子卵巢昼夜节律之间的关系,在第 84 天从两组兔子(DF 组和 NRF 组)中采集了卵巢组织样本。每隔 4 小时采集一次样本,持续 24 小时,并进行转录组分析。主成分分析 (PCA) 显示,DF 组和 NRF 组在多个时间点的转录组谱存在显著差异(图 1A)。

图1 喂食时间调节第84天兔卵巢中昼夜节律基因和通路表达。
夜间限制喂食加速兔青春期启动
为了研究喂食时间是否会影响兔青春期启动的昼夜节律,监测了兔的发情状态。在136日龄时,夜间限制喂食组(NRF组)的发情率显著高于夜间限制喂食组(DF组)(图2A、B),表明夜间限制喂食加速了兔青春期启动。此外,NRF组的首次发情平均年龄也显著早于DF组(图2C)。值得注意的是,两组的累积发情率和发情持续时间没有显著差异(图2D-E)。

图 2 喂养时间对青春期启动和青春期相关生殖激素的影响。
夜间限制喂养促进卵泡发育和颗粒细胞增殖,并抑制颗粒细胞凋亡
为了研究喂养时间对卵泡发育的影响,作者对卵巢组织进行了组织学分析(图3A)。夜间限制喂养组(NRF组)的窦卵泡数量多于夜间限制喂养组(DF组),表明NRF促进卵泡发育。值得注意的是,仅在NRF组中观察到不同发育阶段卵泡数量的昼夜差异:ZT17时原始卵泡的数量显著高于ZT5时,而ZT5时次级卵泡的数量高于ZT17时(图3B)。这些结果表明,NRF组存在DF组未观察到的卵泡发育昼夜差异。

图3 喂养时间对兔卵巢第145天卵泡发育、颗粒细胞增殖和凋亡的影响。