
2026年1月26日,中国农业大学植物保护学院刘小侠教授和刘晨曦副教授团队在Proceedings of the National Academy of Sciences of the United States of America(PNAS)期刊发表了题为 “Baculoviruses Hijack Host Midgut-Derived Tachykinin to Regulate Phototactic Climbing Behavior and Promote Viral Transmission” 的研究论文。该研究揭示了核型多角体病毒通过劫持鳞翅目寄主中肠来源的神经肽信号,调控寄主趋光上爬行为,从而促进病毒传播的神经与分子机制。
中国农业大学刘小侠教授和刘晨曦副教授为该论文通讯作者,已毕业的祝琳博士(现为山东省农科院植保所博士后)为论文第一作者。团队已毕业的刘孝明博士(现为河南农业大学讲师)、在读博士生蔡丽美、李贞副教授等参与了本研究。

寄生物操纵寄主行为变化的现象在自然界中广泛存在,是寄生物与寄主长期协同进化过程中形成的重要适应性策略。核型多角体病毒能够诱导其寄主鳞翅目幼虫在死亡前出现显著的活动增强和趋光上爬行为,使其在植株高处死亡并液化。然而,病毒如何精确调控寄主神经系统并驱动这一行为变化,长期以来仍缺乏清晰的机制解释。
该研究以棉铃虫(Helicoverpa armigera)与棉铃虫核型多角体病毒(Helicoverpa armigera single nucleopolyhedrovirus,HearNPV)为研究模型,首先通过模拟自然条件下的风力传播实验,系统证明了染毒幼虫在高处死亡可显著促进病毒的传播扩散,从生态学层面明确了病毒诱导上爬行为的适应性意义(图1)。

图1 染毒棉铃虫在高处死亡促进HearNPV传播效率
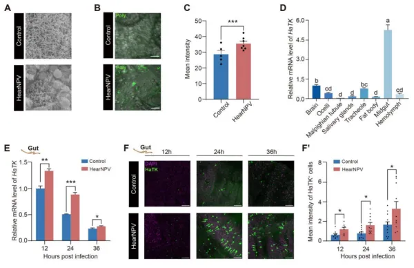
进一步研究发现,HearNPV感染首先作用于寄主中肠,引发中肠内分泌细胞钙信号增强,并显著上调中肠来源神经肽速激肽(Tachykinin,HaTK)的表达与分泌(图2)。

图2 HearNPV诱导肠道神经肽HaTK表达
中肠分泌的HaTK释放到血淋巴随后进入脑中,激活脑中高表达的速激肽受体HaTKR。通过CRISPR/Cas9基因敲除以及外源神经肽注射等多种手段,研究证实HaTK–HaTKR信号通路是HearNPV调控棉铃虫上爬行为的关键通路:敲除HaTK或HaTKR会显著降低幼虫的运动能力和趋光上爬高度;而外源补充HaTK成熟肽则可显著增强感病幼虫的趋光性和上爬行为。
研究进一步鉴定了HaTK–HaTKR通路的下游效应因子——视觉信号通路关键基因HaTTD14。HearNPV感染通过HaTK–HaTKR信号轴上调HaTTD14的表达,增强光信号转导过程,从而驱动染毒寄主趋光并向高处趋光上爬(图3)。

图3 核型多角体病毒劫持TK信号通路调控寄主上爬行为的模型
此外,该研究还在甜菜夜蛾和斜纹夜蛾中验证了该信号通路的保守性,表明劫持TK信号可能是核型多角体病毒在鳞翅目昆虫中普遍采用的一种行为操纵策略。该发现不仅深化了我们对“寄生物—神经—行为”调控网络的理解,也为优化核型多角体病毒在害虫绿色防控中的应用提供了新的理论依据。
研究得到了国家重点研发计划、国家自然科学基金、北京市自然科学基金及中国农业大学2115人才培育发展支持计划等项目的资助。
论文链接:www.pnas.org/doi/10.1073/pnas.2524226123
刘小侠教授团队长期围绕核型多角体病毒与寄主昆虫相互作用机制开展系统研究,相关成果已在PNAS、PLoS Pathogens、Molecular Ecology、Pest Management Science、Insect Biochemistry and Molecular Biology 等国际期刊发表。
阅读相关:


点分享

点点赞

点在看