
英文题目:Key transcription factors regulate fruit ripening and metabolite accumulation in tomato
中文题目:关键转录因子在番茄果实成熟和代谢产物积累中的作用
期刊名称:Plant Physiology
影响因子:7.4
作者单位:安徽农业大学
普奈斯提供服务:糖组分测定
DOI号:https://doi.org/10.1093/plphys/kiae195
前言
研究路线

研究结果
01
成熟相关的转录因子(TFs)通过依赖或不依赖乙烯的途径改变番茄果实的类胡萝卜素含量
研究利用CRISPR/Cas9基因编辑技术分析植物中蛋白质功能,通过突变特定基因(HY5、AP2a、TAGL1、MBP7、RIN、RIN TDR4、TDR4、NOR和NR)来阐明编码蛋白质如何通过依赖或独立于乙烯的途径调节番茄果实的成熟和代谢物含量。这项研究观察到在成熟阶段,突变体之间的果实颜色多样化。番茄果实颜色的主要色素是类胡萝卜素,通常呈现黄色、橙色和红色,这些天然色素对人类健康有益。

图1. 突变体果实的表型及与‘Ailsa Craig’果实成熟过程的差异。(A) 46 DPA时突变体和AC果实的表型。比例尺,1厘米。(B)突变体类胡萝卜素含量和AC含量。(C) 46 DPA时突变体的乙烯产量和AC含量。B和C组数据表示为平均值±标准差 (n = 3)。经Duncan法多重极差检验,小写字母表示差异显著,P < 0.05。
02
目标TFs的功能分类表明,这些转录因子影响许多与果实成熟相关的生物学过程

图2. TFs调控的成熟相关基因全基因组图谱。(A)突变体和‘Ailsa Craig’(AC)果实转录组数据的主成分分析(PCA)图和聚类树图。(B)突变体和AC中差异表达的红色成熟相关基因(RRGs)表达水平的热图。(C) 相关差异表达基因(DEGs)和RRGs中下调和上调基因的分布。RR与MG是指红熟(RR)期果实与成熟绿熟(MG)期果实的差异。我们还构建了参与乙烯生物合成和信号转导(D)、脱落酸(ABA)信号转导(E)、生长素(IAA)信号转导(F)和细胞壁代谢(G)的DEG热图。对于(B, D-G),热图显示表达水平为Log2(FPKM + 1)。
03
成熟相关TFs介导番茄类胡萝卜素和ABA积累相关基因的表达

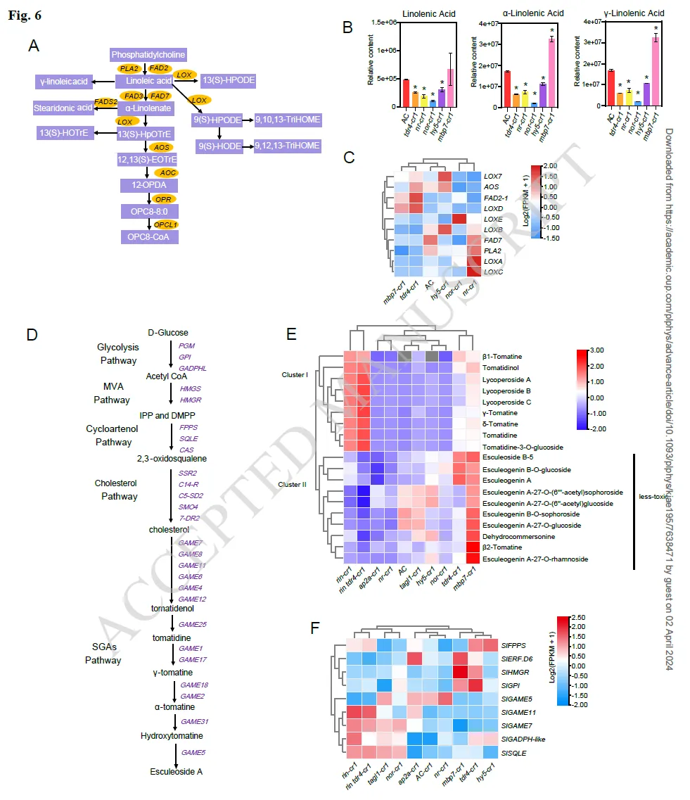
图3. 番茄类胡萝卜素生物合成示意图。成熟突变体和AC番茄果实的类胡萝卜素含量和相对脱落酸(ABA)含量用方框表示。数据表示为平均值±标准差(n = 3),不同字母表示经Duncan法多量程检验与AC值有显著差异(P < 0.05)。9个突变体和AC类胡萝卜素代谢相关基因的表达模式。红色表示表达量最高,蓝色表示表达量最低。
04
代谢组学分析阐明了这些TFS对果实成熟的影响

图4. 突变体和‘Ailsa Craig’(AC)果实成熟期代谢组学分析。(A)代谢物分类饼状图。(B) 9个突变体和AC果实成熟期代谢组数据的PCA图和聚类树图。(C)突变体和AC中鉴定的代谢物的差异。(D)突变体和AC之间代谢物差异积累概况。热图显示代谢物的相对含量水平。
05
番茄代谢物生物合成基因的转录调控

图5. 突变型和野生型番茄果实中酚酸和类黄酮含量。(A)番茄酚酸和类黄酮合成途径。本研究中检测到的代谢物用红色表示。(B, C)突变体和' Ailsa Craig ' (AC)中与类黄酮、黄酮和黄烷醇合成途径相关的DAMs (B)和DEGs (C)的热图。(D, E)突变体和AC中与酚酸合成途径相关的DAMs (D)和DEGs (E)的热图。灰色块表示无法检测到代谢物。对每一行的代谢物和转录物数据进行均一化和标准化。(B)和(D)的热图显示了代谢物的相对含量水平。

06
HY5有助于调节番茄果实中糖分的积累

讨论与总结



END
推 荐 阅 读
1、普奈斯周年庆送福利啦!所有检测项目满额即送好礼,快来看看吧!
2、合作文章丨福建农林大学钟凤林团队揭示了植物根系对氧苯酮胁迫响应的隐形调控机制
3、突击大检查!普奈斯检测实验室卫生情况大曝光!!!现场直击→→
