2025年12月12日,中国农业大学园艺学院张小兰教授团队和周朝阳副教授团队在国际顶级学术刊物《Science》在线发表了题为“ARF3-mediated auxin signaling is essential for sex determination in cucumber”的研究论文,揭开了黄瓜生长素促进雌花产生的神秘机制,鉴定到关键调控因子CsARF3(Auxin Response Factor 3),并阐释了生长素和乙烯在性别决定上的互惠关系,为植物性别决定的调控网络提供了全新的认识。

性别决定是植物生殖发育的关键过程,决定了雄花和雌花的形成。在葫芦科植物中,所有花芽最初都是两性花,同时具有雄蕊和雌蕊原基。在特定阶段选择性抑制雌蕊或雄蕊的发育,分别产生雄花或雌花。乙烯和转录因子在单性花的发育中起着至关重要的作用。经典的雌性(F)、雄性(A)和两性(M)基因编码氨基酸环丙烷-1-羧酸合酶(ACSs),催化乙烯生成的限速步骤,分别为ACS1G、ACS11 和 ACS2/ACS7。雌蕊基因WIP1编码一个C2H2锌指转录因子,被ACS11/ACS1G抑制。WIP1通过抑制雌蕊特征基因CRABS CLAW(CRC)的表达来负向调控雌蕊发育。两个转录因子CpMYB62和CUP-SHAPED COTYLEDON 2B(CpCUC2B)也参与西葫芦的雌蕊发育。在黄瓜和甜瓜中,ACS2/ACS7通过激活雄蕊抑制因子HB40的转录来抑制雄蕊发育。除了乙烯之外,生长素早在20世纪60年代就被发现可以促进葫芦科植物的雌性发育,但生长素调节性别决定的机制以及生长素与乙烯在单性花发育中的相互作用知之甚少。生长素响应因子(ARFs)与生长素/吲哚-3-乙酸(Aux/IAA)复合物是生长素信号传导的核心。Aux/IAA蛋白抑制ARFs的激活,而ARFs直接结合于生长素响应基因的启动子区域。Aux/IAA蛋白降解后解除对ARFs转录活化的抑制,从而诱导或抑制生长素响应基因的表达。然而迄今尚未发现任何生长素通路基因能调控植物的性别决定机制。
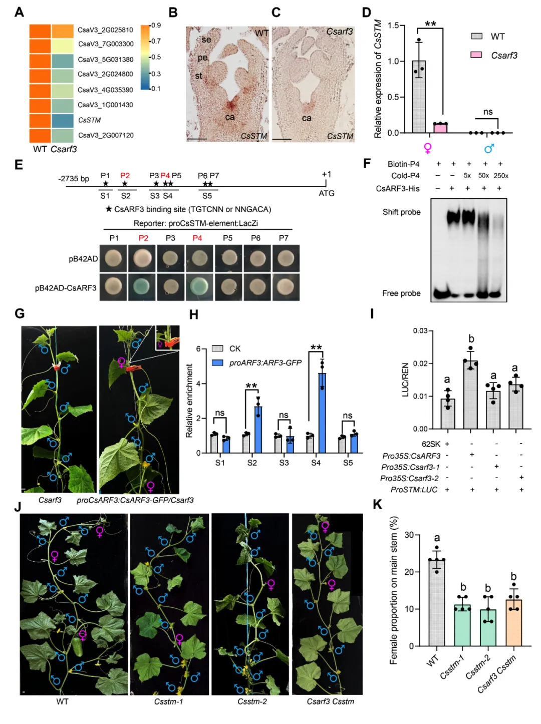
CsARF3对黄瓜雌花形成至关重要
研究团队发现外施生长素吲哚-3-乙酸(IAA)可以增加雌雄同株黄瓜品系32X的雌花比例。在16个黄瓜ARFs中,只有CsaV3_6G050480(CsARF3)在黄瓜品系WI1983G(雌性)的雌蕊原基中表达显著高于WI1983GM(存在 ACS1G突变,产生雄花优势)的雄蕊原基。CsARF3在性别决定后的第6阶段之前发育阶段的表达水平更高。为了验证CsARF3的功能,研究团队利用CRISPR/Cas9系统产生了两个框移突变体Csarf3-1和Csarf3-2。与雌雄同株野生型植物相比,Csarf3突变体的雄蕊数量减少,花瓣数量增加。类似于拟南芥中截短的arf3突变体。Csarf3的花粉活力和萌发不受影响。一些Csarf3雄花在停止发育的雌蕊中具有额外的柱头状组织。Csarf3突变体中带有柱头状组织的雄花比例与野生型雌花比例相似,这表明Csarf3突变体中的雌花被转化为雄花。为了进一步验证CsARF3的功能,研究团队构建了两个Csarf3过表达系(Csarf3-OE # 3和Csarf3-OE # 4),其CsARF3表达水平分别提高了3.8倍和9.1倍。Csarf3-OE系雌花产量增加了8.0%,复雌性(每个节多个雌花)提高了5.7%。外施500mg/L IAA无法恢复Csarf3突变体中雌花的产生,这表明CsARF3介导的生长素信号传导对黄瓜雌花形成至关重要。

CsARF3促进黄瓜的雌性特征
CsARF3直接调控CsSTM和CsWIP1表达
结节状1样同源盒(KNOX)家族的转录因子调控茎端分生组织(SAM)形成和雌蕊发育。因此,研究团队检查了CsARF3介导的雌性发育是否依赖于KNOX转录因子。在Csarf3突变体的异常雌蕊中8个黄瓜I类KNOX成员的表达显著下调,其中CsSTM的同源物SHOOTMERISTEMLESS(CsSTM)的下调幅度最大。STM是一个已知的调节分生组织形成和维护的因子,STM功能丧失会导致拟南芥无法发育出茎端分生组织。CsSTM在雌花芽中的表达高于雄花芽。在Csarf3突变体的茎端,CsSTM的表达降低,在Csarf3-OE系中显著上调,与野生型相比,Csarf3突变体雌蕊原基中的CsSTM表达降低了87%,表明Csarf3通过上调CsSTM来促进雌花的发育。ARFs特异性结合到基因调控区域的生长素响应元件(AuxREs)。在CsSTM启动子和第二个内含子中分别鉴定出7个和9个AuxREs。酵母单杂交和电泳迁移率变动分析(EMSA)表明,CsARF3直接结合到CsSTM启动子中的P2和P4AuxRE元件。染色质免疫沉淀定量PCR(ChIP-qPCR)结果进一步在体内验证了这种相互作用。在Nicotiana benthamiana中的双荧光素酶报告(DLR)分析表明,CsARF3激活了CsSTM的表达,而当CsARF3突变时,激活消失。这些结果表明,CsARF3直接激活了黄瓜中的CsSTM表达。CsSTM在性别决定之前在雌蕊原基中富集表达。在阶段6之前,CsSTM仅在雌花的雌蕊原基中表达,而不是在雄花中表达,表明CsSTM可能与CsARF3一起在黄瓜的雌性发育中发挥作用。为了验证这一假设,研究团队利用CRISPR/Cas9在黄瓜32X系中敲除了CsSTM。从获得的四个突变体中,弱Csstm突变体(Csstm-1和Csstm-2)的雌花比例降低了13%,雌花的产生延迟,而强Csstm突变体(Csstm-3和Csstm-4)无法形成茎端分生组织。此外,研究团队通过杂交Csarf3-1和Csstm-1产生了Csarf3Csstm双突变体。与只产生雄花的Csarf3突变体相比,Csarf3 Csstm双突变体的雌花数量减少,类似于Csstm单突变体。这些数据表明,CsSTM不仅在维持茎端分生组织方面具有保守作用,而且作为CsARF3的下游,在黄瓜中促进雌花的形成。

WIP1通过抑制雌蕊发育在葫芦科植物性别决定中起着核心作用。WIP1的缺失释放了雌蕊的抑制,从而导致雌花的形成。考虑到CsARF3和CsWIP1在雌雄花芽的雌蕊原基中表达模式相反,以及突变体的表型相反,研究团队探索了CsARF3和CsWIP1之间的关系。CsWIP1在Csarf3突变体中的表达约为野生型的3倍,在Csarf3-OE系中显著降低。与野生型相比,Csarf3突变体中雌蕊原基的WIP1转录信号更强。在CsWIP1启动子上鉴定出5个AuxRE元件,CsARF3在体外和体内直接结合到P3元件。在DLR分析中,当ProCsWIP1:LUC与CsARF3共表达时,LUC/REN比值显著降低,但与Csarf3的突变体形式共表达时则不然。这些结果表明,CsARF3直接抑制黄瓜中CsWIP1的表达。研究团队构建了Cswip1Csarf3双突变体。与只产生雄花的Csarf3突变体相比,Cswip1 Csarf3双突变体表现出两性花,产生雌花和两性花,类似于Cswip1的表型(只产生雌花)。这些数据表明,CsARF3在黄瓜雌花形成中位于CsWIP1的上游。研究团队从Csarf3/WT的RNA-seq中鉴定出的差异表达基因(DEG)中有67%(266个基因)与CsARF3的DAP-seq数据重叠。对这些常见基因进行GO富集分析,结果显示“花分生组织确定性”和“花器官身份特异性”是前五个GO术语之一。此外,在Csarf3和Csstm突变体中发现了118个常见DEGs,包括与激素和花发育相关的GO术语。在CsARF3 DAP-seq数据中发现了黄瓜中与心皮身份基因CRABS CLAW(CRC)和AGAMOUS(AG)以及性别决定基因MYB62的同源基因,并且在Csarf3和Csstm突变体中共同下调。对于CsCUC2B没有发现转录变化,支持CsARF3-CsSTM途径在黄瓜单性花发育中的作用,可能独立于CsCUC2B。

CsARF3在雌蕊发育中负向调控CsWIP1的表达
CsARF3与乙烯生物合成基因的遗传关系
ACS1G基因作为F基因,是第一个被报道的与雌蕊表型相关的乙烯生物合成基因。ACS1G在花发育的非常早期阶段表达,产生乙烯爆发,导致雌花的形成。外施100mg/L乙烯利(一种乙烯类似物)无法诱导Csarf3突变体产生雌花,而在只产生雄花的乙烯生物合成突变体Csacs11和Csaco2中可以诱导雌花。研究团队将Csarf3与携带CsACS1G的雌性系杂交,发现引入CsARF3突变阻断了CsACS1G诱导的雌花发育。这些结果表明,乙烯通过生长素促进雌蕊发育。在甜瓜在生长素可以促进CmACS7表达,抑制雄蕊发育。为了进一步探索这一点,研究团队检查了黄瓜ACS7同源基因(CsACS2)在Csarf3转基因系和Csstm突变体中的表达。CsACS2在Csarf3和Csstm突变体中显著下调,但在Csarf3-OE系中上调。这些结果表明,生长素刺激乙烯生物合成,在黄瓜性别决定过程中形成生长素与乙烯之间的相互关系。

这项研究确定了生长素响应因子CsARF3在黄瓜雌蕊发育中起着至关重要的作用。Csarf3的敲除导致雄性表型,只产生雄花,而CsARF3的过表达导致雌花数量增加。CsARF3通过直接刺激分生组织维持基因 CsSTM 的表达,并抑制雌蕊基因CsWIP1的活性来促进雌性发育。生长素和乙烯在性别决定过程中表现出相互关系,其中乙烯在花发育的早期阶段通过生长素促进雌蕊形成,然后雌蕊中的生长素信号传导增强ACS2/ACS7 介导的乙烯生物合成,从而抑制雄蕊发育。
论文链接:10.1126/science.adv2006
文献简报
Cell 子刊 | 上海科技大学向阳飞团队新成果:人类PSC衍生的类器官模型交感神经节发育及其与心脏的功能
PCE | 中国农科院深圳基因组所新发现:小肽PSK与受体OsPSKR2协同筑牢水稻抗病防线
Biotechnol. Adv | 华南植物园综述双生病毒在合成生物学的应用
Hortic Res | 华中农业大学徐娟团队揭示柑橘中特征香气化合物二甲基邻氨基苯甲酸甲酯的生物合成
STTT(IF=52.7)| 潘胡丹/刘良院士/陈香美院士揭示鸦胆子苦素保护核受体4A1免受泛素化降解,缓解系膜增生性肾小球肾炎
Science正刊!中科院杨卫兵团队发现干细胞调控的时空开关,破解植物生长的“细胞壁密码”
JIPB | 一种不依赖于基因型且高效的农杆菌介导的大豆遗传转化体系
Cell 正刊!| 中国科学院、上海交通大学、广州医科大学联合破解水稻热感知“双重解码”机制有望精准设计耐高温作物品种
Advanced Science | 中科院联合武汉大学殷战/郑芳团队揭示NARFL敲除引发血管内皮铁死亡分子机制