
“临床问题+热点轴(肠脑轴)+多组学生信+简单实验”的思路,应该没有人不喜欢吧,不管你是消化、神经、内分泌、妇产、骨科等任何方向,这套逻辑都是手到擒来,换个研究方向、换个靶点就可以开整!当然这篇发的是NC,分数不低,适当减少一些实验部分,把生信分析的底子夯实也就是一篇小paper。

题目:神经肽SP通过肠道菌群和代谢物肌醇的潜在作用保护结肠炎及相关的anxiety样行为
研究聚焦炎症性肠病(IBD)伴随anxiety的肠脑轴机制,用16S菌群测序、代谢组、转录组多组学生信分析,快速锁定核心调控靶点与分子通路,再搭配动物、细胞实验验证,最终证实P物质(SP)通过调控肠道菌群、提升菌群代谢物肌醇水平,抑制海马小胶质细胞NF-κB通路、激活星形胶质细胞GABAergic/Ca²+信号,同时改善肠道炎症与anxiety样行为,完整说清了菌群-代谢物-肠脑轴的调控闭环。
脑叔知道临床人最缺的就是时间,生信能直接搞定90%的前期课题设计、靶点筛选、机制挖掘,不用盲目试错,快速确定研究方向。这篇NC的思路完全可以标准化复现,多组学生信的分析流程、干湿结合的实验设计、顶刊的逻辑框架...脑叔团队专注临床科研生信分析,像是什么多组学思路、个性化分析方案、云服务器(跑大量数据分析提速必备哦)脑叔这里都很全,有需要的朋友随时下方call脑叔!

问题:IBD伴随anxiety的肠脑轴调控机制未知,探究神经肽SP的保护作用
l多组学筛选:16S菌群测序、代谢组、海马转录组联合分析,锁定核心菌群、代谢物肌醇及NF-κB/GABAergic/Ca²+信号通路
l功能验证:通过小鼠模型、粪菌移植、抗生素耗竭、肌醇干预等湿实验,证实SP依赖菌群-肌醇发挥作用
结论:SP调控菌群提升肌醇,抑制小胶质细胞NF-κB、激活星形胶质细胞GABAergic/Ca²+,改善肠炎与anxiety
1.SP改善DSS诱导小鼠结肠炎症状与anxiety-like行为
使用DSS构建小鼠结肠炎模型,SP干预后行为学证实,SP可逆转DSS诱导的anxiety-like行为。在肠道炎症消退后,结肠炎相关anxiety仍持续存在,SP依旧能发挥抗anxiety作用,证明SP可同时改善肠道损伤与结肠炎关联的anxiety行为。

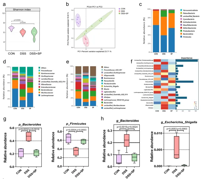
2.SP改善DSS小鼠肠道菌群失调并改变菌群功能
检测发现外源性SP无法透过血脑屏障直接作用于脑部。16SrRNA测序结果表明,SP不改变菌群α多样性,但显著重塑菌群β多样性结构。PICRUSt2功能预测显示,SP可激活肌醇磷酸代谢等功能通路,有效纠正DSS诱导的肠道菌群结构与功能紊乱。

3.SP经菌群调控海马基因,涉及NF-κB与GABAergic/Ca²+通路
粪菌移植后海马转录组分析显示,SP通过菌群抑制小胶质细胞NF-κB信号通路激活,同时激活星形胶质细胞GABA能及下游Ca²+信号通路。流式分群测序验证,小胶质细胞中NF-κB通路相关基因显著下调,星形胶质细胞中神经活性配体-受体互作、钙信号通路相关基因富集,明确SP经菌群调控海马胶质细胞通路的分子机制。

4.SP提升肠道菌群来源的代谢物肌醇水平
非靶向代谢组学分析显示,SP可显著逆转DSS诱导的肠道代谢物紊乱,其中肌醇是丰度升高最显著的菌群代谢物。KEGG富集分析表明,肌醇磷酸代谢通路为差异代谢物核心富集通路。多组学关联分析证实,肌醇与肠道炎症、anxiety表型密切相关,是SP调控菌群后产生的关键效应代谢物,承担连接肠道菌群与脑功能的重要作用。

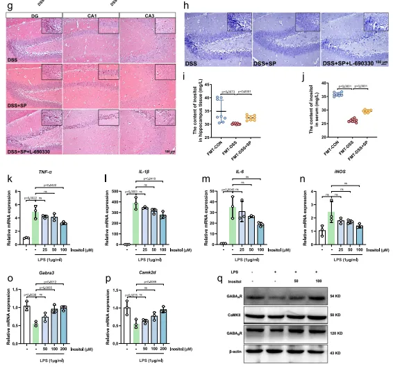
5.肌醇是SP抗anxiety及神经保护的必需介质
使用肌醇合成抑制剂处理后,SP对DSS小鼠anxiety样行为、海马病理损伤的改善作用被完全逆转。粪菌移植后小鼠海马与血清肌醇水平显著升高,体外细胞实验显示,肌醇可抑制LPS诱导的小胶质细胞炎症反应,同时激活星形胶质细胞GABA能/Ca²+信号通路。直接证实肌醇是SP发挥抗anxiety、神经保护作用不可或缺的关键代谢物。

肠脑轴涉及肠道屏障、肠道菌群、代谢组、多条信号通路,纯湿实验只能单点验证,没办法在全景的角度上解析“谁调控谁、谁是核心”,但是生信是可以一次性把菌群、代谢、转录、表型全部串联的手段,缺了生信这部分结果,机制就是零散的,所以也是为什么这篇NC一半的篇幅都在做16sRNA和肠道菌群的分析工作的原因。
问:没有自己的测序数据,能用公共数据库做肠脑轴生信吗?
答:可以!前期课题设计、靶点筛选完全能用公共数据库(GEO/SRA/MetaboLights)anxiety做生信分析,先锁定核心菌群、代谢物、通路,再补少量实验验证,预算更低、周期更短。
这篇的anxiety16Sanxiety+anxiety代谢组anxiety+anxiety转录组生信,说实话不建议自己硬啃代码、数据库,总体分析流程比较耗时间,临床人可能耗不起,直接找专业脑叔团队帮你生信落地,1-2anxiety个月就能拿到分析报告,不耽误你做实验!感兴趣下方call脑叔~