
Food Science Popularization | 食研科普
青藏高原商业化与传统牦牛酸奶的理化性质、挥发性化合物及细菌微生物群落对比研究
导 读
近日,甘肃农业大学的研究团队在食品权威期刊《Food Chemistry: X》(IF=8.2)发表题为“Comparative study of the physicochemical properties, volatile compounds, and bacterial microbiota in commercial and traditional yak yogurt from the Qinghai–Tibet plateau”的研究性论文。该论文由甘肃农业大学食品科学与工程学院完成,张卫兵教授和文鹏程教授为该论文的通讯作者。
牦牛(Bos grunniens)是一种适应寒冷环境的牲畜,主要分布于青藏高原。牦牛制品富含优质蛋白质、必需氨基酸和不饱和脂肪,因此成为藏族饮食的重要组成部分。牦牛酸奶是游牧民族饮食中不可或缺的一部分。它含有多种微生物,主要是乳酸菌(如乳酸杆菌属),这些微生物通过当地称为“阴子”的传统菌种引入,而“阴子”正是先前发酵的牦牛酸奶残留物。牦牛酸奶中复杂的次级代谢产物赋予其独特的地域风味和益生菌特性,使其区别于使用标准菌种商业生产的酸奶。采用传统起始菌种制作的酸奶,其酸度和风味会随环境因素(包括微生物组成上的地域差异)而变化;这降低了工业化酸奶的稳定性。与此同时,商业菌种虽能保证酸度更可预测,但其简化的微生物组成却削弱了牦牛酸奶的营养价值和风味复杂性。这表明商业菌种与传统菌种在酸奶发酵过程中采用了不同的调控机制。
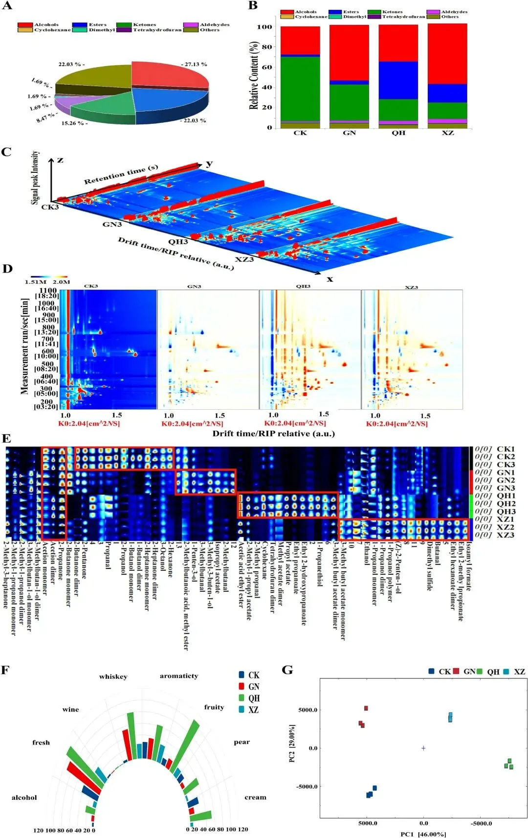
本研究旨在通过理化性质、风味及菌群分析,阐明商业起始菌种(CK)与来自不同藏区(甘南(GN)、青海(QH)、西藏(XZ))的传统起始菌种在发酵牦牛酸奶方面的差异。结果表明,传统起始菌种的酸度、脯氨酸、精氨酸、丙氨酸及C6:0含量均显著高于CK(P < 0.05)。气相色谱-离子迁移谱分析发现,传统起始菌种组以醇类和酯类为主,而CK则含有更丰富的酮类。元基因组分析显示,德氏乳杆菌(XZ组占49.56%,GN组占24.86%)和链球菌属(CK组占18.30%,QH组占17.21%)是优势菌群。此外,pH值和可滴定酸度是影响微生物多样性的主要因素。与此同时,谷氨酸可调节乙酸乙酯等酯类的生物合成,而C16:0脂肪酸则能抑制2-戊酮等异味酮类物质的生成。本研究为开发专用发酵剂及规范牦牛酸奶质量提供了宝贵的见解。
本研究探讨了使用商业起始菌种(CK)以及来自甘南(GN)、青海(QH)和西藏(XZ)的传统本土起始菌种发酵而成的牦牛酸奶的特性。通过理化分析、风味化合物鉴定和元基因组测序,评估了起始菌种来源对酸奶质量的影响。本研究为开发具有地域特色的起始菌种建立了理论框架。

★传统发酵的牦牛酸奶酸度和氨基酸含量更高。
★传统发酵的牦牛酸奶中醇类和酯类的含量更高。
★商业发酵的牦牛酸奶中酮类含量更高。
★牦牛酸奶中以德氏乳杆菌和链球菌属为主导菌种。
★pH值和总酸度影响了牦牛酸奶的微生物多样性。
研究结论与意义
★本研究强调,与商业菌种相比,采用青藏高原传统菌种发酵的牦牛酸奶具有更优异的理化性质和更复杂的风味特征。主要发现包括酸度增加以及氨基酸和短链脂肪酸含量更高,这些因素共同造就了该酸奶独特的地域风味,其特征在于酯类和醇类浓度较高。德氏乳杆菌(L. delbrueckii)和嗜热链球菌(S. thermophilus)的功能特化与协同作用,调控着包括糖酵解和ABC转运在内的一系列代谢途径,从而产生具有代表性的挥发性化合物,如3-甲基丁-1-醇二聚体、乙酸乙酯和2-戊酮。这凸显了微生物群落与代谢物之间相互作用在风味形成中的重要性,并为牦牛酸奶发酵生产中的风味定向设计提供了科学依据。未来研究必须利用整合的多组学技术,对更广泛的地理样本进行分析,以阐明牦牛酸奶品质的核心微生物和代谢驱动因素,以及将微生物群与特定风味化合物联系起来的菌株特异性途径,从而实现标准化生产中专用发酵剂的科学设计。
图文赏析

图1 图文摘要

图2 采用不同起始菌种制备牦牛酸奶的理化性质比较分析:(A) 牦牛酸奶的pH值和总酸度变化,(B) 展示牦牛酸奶氨基酸组成的热力图,(C) 展示牦牛酸奶脂肪酸组成的热力图。

图3 不同起始菌种牦牛酸奶中挥发性风味化合物的定性与差异分析:(A) 挥发性风味化合物的定性分析,(B) 挥发性风味化合物的相对含量, (C) 挥发性风味化合物的三维HS-GC-IMS谱图,(D) 挥发性风味化合物的差异HS-GC-IMS谱图,(E) 挥发性风味化合物的HS-GC-IMS指纹图谱, (F) 挥发性风味化合物雷达图,(G) 挥发性风味化合物PCA得分图,(H) PLS-DA模型200次置换检验结果(R² = 0.246,Q² = −0.682)。

图4 采用不同发酵剂制备牦牛酸奶的细菌多样性分析:(A) 牦牛酸奶中细菌群落的α多样性指数,(B) 展示牦牛酸奶中细菌多样性的花瓣图,(C) 反映牦牛酸奶中细菌多样性的稀疏曲线,(D) 展示牦牛酸奶中细菌多样性的主成分分析(PCA)图。

图5 采用不同起始菌种制备牦牛酸奶中细菌群落组成的研究: (A) 门水平细菌群落的相对丰度,(B) 纲水平相对丰度,(C) 目水平相对丰度,(D) 科水平相对丰度,(E) 属水平相对丰度,(F) 种水平相对丰度,(G) LEfSe分析突显细菌群落的差异。
图6 关于不同起始菌种对牦牛发酵酸奶的性质、风味及细菌的影响分析:(A) 展示牦牛发酵酸奶中细菌群落与理化因素之间关系的热图, (B) 展示牦牛发酵酸奶中挥发性风味化合物与理化因素之间关联的热图,(C) 展示牦牛发酵酸奶中细菌群落与挥发性风味化合物之间关联的热图,(D) 显示牦牛发酵酸奶中细菌群落与挥发性风味化合物载荷的O2PLS图,(E) 显示牦牛发酵酸奶中细菌群落与挥发性风味化合物重要性排序的O2PLS图。

图7 探讨不同起始菌种的牦牛酸奶中细菌群落功能与风味化合物之间的关系:(A)功能性β多样性分析,(B)桑基图。
https://doi.org/10.1016/j.fochx.2026.103771
免责声明:「原创」仅代表原创编译,仅供学术交流,本平台不主张原文的版权,如有侵权,请联系删除。文献解读如有疏漏之处,我们深表歉意,请作者团队及时联系《食研科普》小编(微信号:gw52528),小编会在第一时间进行修改或撤稿重发,感谢您的谅解!


往期精彩回顾
✍2026年度国家自然科学基金!食品科学领域(C20)学科资助方向与申请指南!
✍IF21.9《Nature Food》最新研究:燕麦蛋白纳米纤维素-铁杂化物为铁强化提供一种稳定的高吸收率铁输送平台
✍江南大学和武汉轻工大学联合发文:一种糖基化蛋白-多糖-多酚复合物Pickering 乳液效应,提高冰淇淋中维生素 D3 的冻融稳定性和包封率