当前位置:首页>农业>《CEJ》中国农业大学--闫硕老师团队:创新型双性诱杀策略:研发高效可喷雾纳米毒饵防控破坏性东方果蝇

《CEJ》中国农业大学--闫硕老师团队:创新型双性诱杀策略:研发高效可喷雾纳米毒饵防控破坏性东方果蝇

  • 2026-03-30 20:00:36
《CEJ》中国农业大学--闫硕老师团队:创新型双性诱杀策略:研发高效可喷雾纳米毒饵防控破坏性东方果蝇
近日,中国农业大学闫硕老师团队Chemical Engineering Journal 发表名为"Innovative bisexual attract-and-kill strategy: Development of an efficient sprayable nano-poison bait for controlling destructive oriental fruit fly 的期刊论文。

该团队聚焦于东方果蝇(Bactrocera dorsalis)的绿色防控,创新性开发出无需诱捕装置、可直接喷雾的纳米毒饵,融合了双性诱杀策略、植物源农药纳米化和新型高分子载体技术,解决了传统东方果蝇防控中诱捕仅针对雄虫、农药活性低、操作繁琐的痛点,田间模拟试验实现了近 99% 的果蝇死亡率,为隐蔽取食性害虫的绿色防控提供了全新范式。

发表日期:2025年12月18日

关键词:植物源农药;生物活性增强;亲水亲脂嵌段聚合物;纳米毒剂;东方果蝇

东方果蝇(桔小实蝇)是一种在亚洲、非洲、北美洲、南美洲及大洋洲广泛分布的世界性恶性毁灭性害虫,可对石榴、柑橘等约 250 种果蔬造成严重危害。其幼虫具有隐蔽取食的习性,雌雄成虫均具备出色的飞行能力,这些特性为该害虫的防控工作带来了极大困难。
在东方果蝇的综合防控体系中,诱杀策略是备受青睐的替代方案。其中,植物源信息素甲基丁香酚是目前应用最广泛的诱剂,雄虫取食掺有杀剂的甲基丁香酚后会被诱杀。研究发现,雄虫取食甲基丁香酚后,体内会合成高效性信息素,进而增强其求偶行为,提升成熟雄虫的交配竞争力。但这类专性诱杀雄虫的诱剂存在明显短板:雌雄果蝇均能多次交配,且已交配的雌虫可迁入施药区域继续产卵危害,导致诱杀效果大打折扣。
将高效杀剂与双性诱剂结合,可研发出无需配套诱捕装置、直接喷雾使用的毒饵,大幅简化防控操作。当前防控中使用的化学合成杀剂存在诸多弊端:长期高强度使用易使靶标害虫产生广泛抗药性,且农药残留会严重危害人体健康,同时对非靶标生物造成不良影响。作为可持续防控东方果蝇的替代杀剂,环境友好型植物源农药因能减少农药施用量,近年来受到越来越多的关注。除虫菊素、印楝素、鱼藤酮、柠檬烯、苦参碱、藜芦碱、苦皮藤素等植物源农药,因具有高选择性和环境友好的特点,已被广泛应用于多种农林害虫的防控,但这类农药存在急性毒性较低、持效期短于化学合成农药的局限性。因此,研发创新技术克服上述缺陷、提升植物源农药的防控效能,以满足实际生产需求,已成为亟待解决的问题。
该研究团队设计并合成了一种兼具亲水和疏水基团的亲水亲脂嵌段聚合物(HLDP),该聚合物能通过疏水作用、静电作用等多种方式与各类外源物质发生相互作用。与此前报道的星型聚阳离子纳米载体相比,亲水亲脂嵌段聚合物的疏水性更强,更适合负载疏水性药剂。
该研究围绕双性诱杀策略展开,旨在研发一种可喷雾的纳米毒饵,用于防控破坏性东方果蝇。研究首先在温室和田间条件下对 6 种食物诱剂进行筛选,筛选出对雌雄虫均有诱集作用的细菌剂,并将其与专性诱雄剂甲基丁香酚进行实验室和田间对比验证;随后将 7 种植物源农药分别与细菌剂或甲基丁香酚复配,制备系列毒饵,筛选出与两种诱剂复配后均表现出优异杀虫效果的苦皮藤素;接着将纯品苦皮藤素和商品苦皮藤素包封于亲水亲脂嵌段聚合物纳米载体中,制备苦皮藤素 / 亲水亲脂嵌段聚合物复合物及纳米毒剂(商品苦皮藤素 + 亲水亲脂嵌段聚合物),并通过等温滴定量热法、粒径分析和形貌表征对其进行检测;重点在实验室条件下测定了纳米毒剂及其毒饵制剂对东方果蝇初羽化成虫的生物活性;为阐明纳米毒剂生物活性增强的潜在机制,对处理后的雌雄果蝇进行转录组测序分析,并通过实时荧光定量 PCR 和酶活测定实验对测序结果进行验证;最后通过田间模拟喷雾试验,检测了可喷雾纳米毒饵(细菌剂 + 商品苦皮藤素 + 亲水亲脂嵌段聚合物)的田间防控效果。本研究首次将纳米载体应用于双性诱剂与植物源农药的组合体系,研发出可喷雾纳米毒饵,为农林害虫的可持续绿色防控提供了一种创新策略。
2.结果与讨论
2.1 六种食物诱剂对东方果蝇的相对吸引力检测
图1为六种食物诱剂在温室(A)和田间(B)条件下对东方果蝇的相对吸引力检测结果,温室试验中释放 1:1 性比的初羽化果蝇,24h 统计发现细菌剂(BA)、枣果粉(JFP)、石榴发酵液(PFL)为吸引力前三的诱剂,其中 BA 对雌雄虫整体相对吸引力达 48.05%,显著高于香蕉果粉、石榴果粉、橙果粉等其他诱剂;后续在约 500 m² 的石榴园开展的田间试验进一步验证,BA 对东方果蝇雌雄虫的诱集效果均为最优,对雌雄虫整体相对吸引力高达 75%,其中对雌虫的相对吸引力达 77.63%,远优于 JFP 和 PFL,明确了 BA 是兼具高效双性诱集活性的最优候选诱剂。
图1:六种食物诱剂对东方果蝇的相对吸引力检测
2.2 制剂对东方果蝇的诱集效果检测
图2为双性诱剂细菌剂(BA)与专性诱雄剂甲基丁香酚(ME)在田间(A-C)和实验室(D)条件下对东方果蝇的诱集效果检测结果,田间试验经 1 个月、每 5 天一次的统计发现,ME 虽能提升 BA 对雄虫的诱集能力,但会显著降低 BA 对雌虫的诱集效果,二者复配并未产生双性诱集的协同作用;实验室笼养验证试验进一步证实,与单独使用 BA 相比,BA+ME 组合对雌虫的诱捕数量从 30.5 大幅降至 19.8,明确了 ME 会干扰 BA 对雌虫的诱集作用,因此田间应用中单独使用 BA 能实现更优的双性诱杀效果。
图2:制剂对东方果蝇的诱集效果检测
2.3 对东方果蝇的致死效果
图3为七种植物源农药与双性诱剂 BA、专性诱雄剂 ME 复配制备毒饵后对东方果蝇的致死效果检测结果,实验将七种农药分别稀释后与 BA/ME 复配制成毒饵,对 BA 毒饵采用 1:1 性比的初羽化果蝇、对 ME 毒饵采用成熟雄虫开展致死性检测并设置无农药的纯诱剂为对照;结果显示,在所有复配毒饵中,苦皮藤素与 BA/ME 复配后的杀虫活性均为最强,其中苦皮藤素 + BA 复配毒饵对初羽化雌雄果蝇 24h 致死率达 80%,且该复配方式还能产生协同效应,在降低苦皮藤素使用浓度的同时提升果蝇死亡率,证实苦皮藤素是与诱剂适配的最优植物源农药。
图3:对东方果蝇的致死效果
2.4 自组装机制及ITC分析
图4为苦皮藤素与 HLDP 的自组装机制及二者相互作用的等温滴定量热法(ITC)分析结果,其中 A 图直观展示了苦皮藤素与 HLDP 通过氢键和范德华力自发组装形成苦皮藤素 / HLDP 复合物的过程;B 图的 ITC 检测数据显示,二者结合的亲和常数达 3.250×10⁵ M⁻¹、解离常数仅为 3.077×10⁻⁶ M,证明相互作用结合力强,且吉布斯自由能变(ΔG)为 - 31.658 kJ/mol、焓变(ΔH)和熵变(ΔS)均为负值,从热力学角度证实该自组装过程可自发进行,且驱动作用力为氢键和范德华力,明确了苦皮藤素与 HLDP 形成纳米复合物的分子作用机制。
图4:自组装机制及ITC分析
2.5 粒径分布与 SEM 扫描电镜形貌
图5为纯苦皮藤素、苦皮藤素 / HLDP 复合物、商品苦皮藤素及商品苦皮藤素 + HLDP 的粒径分布(A)与 SEM 扫描电镜形貌(B)检测结果,粒径测试显示纯苦皮藤素和商品苦皮藤素的粒径分别为 1200.32nm、801.67nm,与 HLDP 复合后粒径大幅降至 172.26nm、362.40nm,且分散性显著提升;SEM 形貌观察也直观印证了复合后的样品粒径实现纳米级缩减,整体呈现出更均匀的颗粒形态,充分证实 HLDP 可有效实现苦皮藤素(纯品 / 商品)的纳米化,显著降低其粒径,为提升苦皮藤素的生物利用度和杀虫活性奠定了结构基础。
图5:粒径分布与 SEM 扫描电镜形貌
2.6 生物活性
图6为 HLDP 包封的商品苦皮藤素对东方果蝇的生物活性检测结果,A 图通过体视显微镜观察发现,与水、HLDP 对照组相比,经商品苦皮藤素尤其是其与 HLDP 复配的纳米毒剂处理后的果蝇,取食量显著减少且虫体腹部出现明显皱缩,直观体现了纳米毒剂更强的生物活性;B 图的致死率统计结果显示,在无诱剂的条件下,该纳米毒剂对 1:1 性比的初羽化果蝇 48h 致死率达 88%,显著高于单独使用商品苦皮藤素的 72.67%,而 HLDP 单独处理无杀虫效果,证实 HLDP 作为纳米载体可显著提升商品苦皮藤素的杀虫活性,且自身对果蝇无毒性,具备良好的应用安全性。
图6:生物活性
2.7 差异表达基因(DEGs)分析
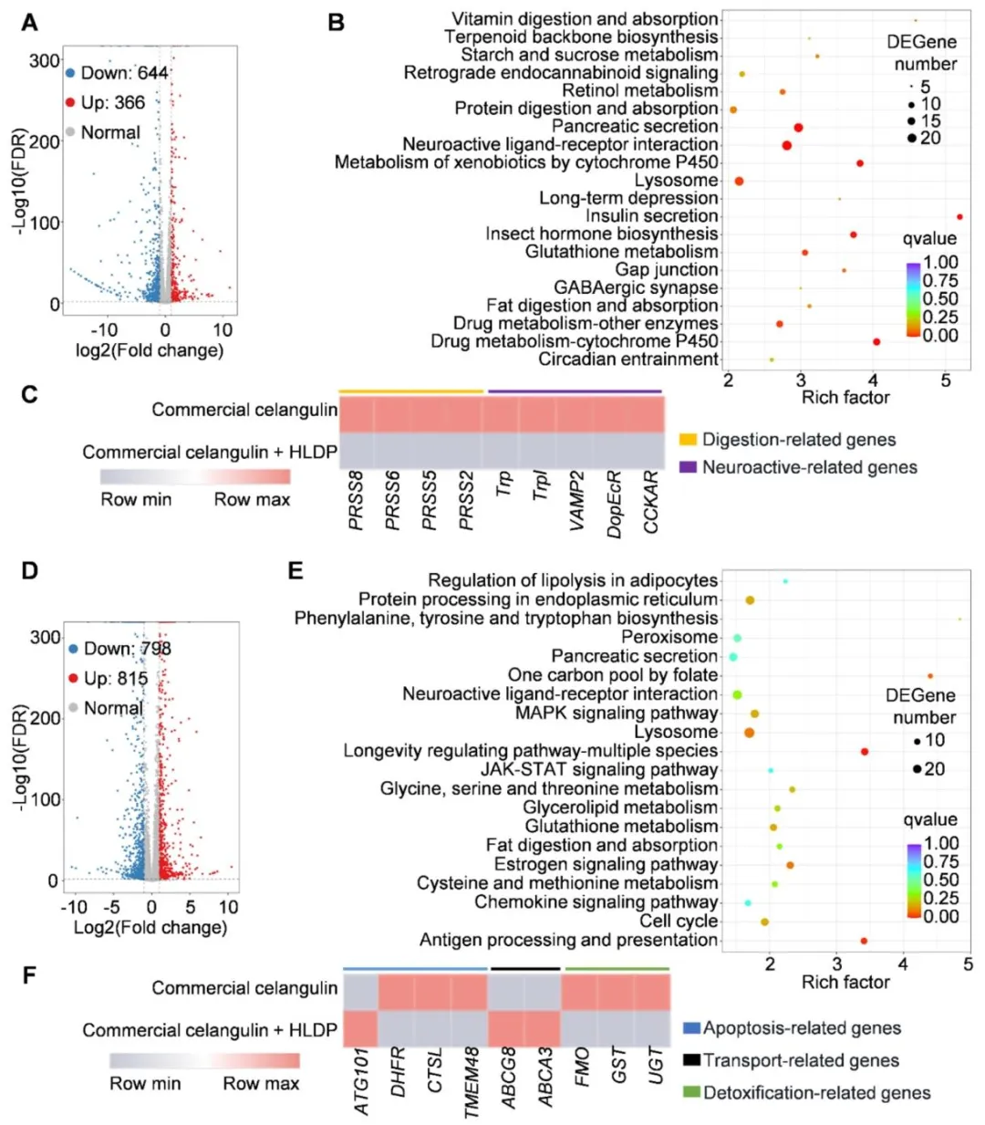
图7为东方果蝇雌雄虫经 HLDP 包封的商品苦皮藤素处理后的差异表达基因(DEGs)分析结果,其中雄虫(A-C)检测到 1010 个差异基因(644 个上调、366 个下调),KEGG 富集显示其主要参与神经活性配体 - 受体相互作用、溶酶体、药物代谢等通路,且 9 个与消化和神经活性相关的差异基因均呈下调;雌虫(D-F)检测到 1613 个差异基因(798 个上调、815 个下调),KEGG 富集主要集中在溶酶体、长寿调节通路、谷胱甘肽代谢等通路,凋亡和解毒相关基因中 6/7 呈下调、转运相关基因均上调;该结果揭示 HLDP 包封的商品苦皮藤素会从分子层面显著干扰雌雄果蝇的关键生理代谢过程,尤其是解毒、消化相关通路,为纳米毒剂的增效机制提供了转录组层面的直接证据。
图7:差异表达基因(DEGs)分析
2.8 差异表达基因(DEGs)的共表达分析
图8为 HLDP 包封的商品苦皮藤素处理后东方果蝇雌雄虫差异表达基因(DEGs)的共表达分析结果,Venn 图显示雌雄虫存在 345 个共同差异表达基因,GO 和 KEGG 富集分析表明这些基因主要富集于溶酶体、长寿调节通路、谷胱甘肽代谢、脂肪消化与吸收等关键通路,且参与蛋白水解、膜整合、药物代谢等重要生理过程;进一步的热图分析发现,雌雄虫中与解毒和消化相关的 12 个共同差异基因均呈下调表达,其中包含 GST、P450、UGT 等解毒酶基因和胰蛋白酶、羧肽酶等消化酶基因,从雌雄虫共有调控通路的角度,明确了纳米毒剂通过协同抑制果蝇解毒和消化过程实现增效的核心分子靶点,为后续机制验证奠定了关键的转录组基础。
图8:差异表达基因(DEGs)的共表达分析
2.9 增效机制验证
图9为 HLDP 包封的商品苦皮藤素增效机制的验证结果,qRT-PCR 实验对雌雄虫中 9 个解毒和消化相关差异基因的检测显示,其表达量变化与转录组测序结果高度一致,证实了测序数据的可靠性;而解毒酶(GST、FMO、P450)和消化酶(胰蛋白酶、丝氨酸蛋白酶、羧肽酶)的活性检测结果表明,与单独使用商品苦皮藤素相比,纳米毒剂处理后雌雄果蝇的上述酶活性均出现显著降低,其中雌虫的各类酶活性抑制效果更明显,从基因表达和酶活水平双重验证了 HLDP 介导的纳米毒剂通过协同抑制雌雄果蝇的解毒和消化过程实现杀虫活性增强的核心机制。
图9:增效机制验证
2.10 防控效果检测
图10为可喷雾纳米毒饵(BA + 商品苦皮藤素 + HLDP)在实验室和田间模拟条件下对东方果蝇的防控效果检测结果,实验室条件下(A),该纳米毒饵对 1:1 性比的初羽化果蝇 48h 致死率达 89.33%,显著高于 BA + 商品苦皮藤素的 83.33%,而 BA 单独或 BA+HLDP 处理均无杀虫效果;田间模拟喷雾试验中(B),将纳米毒饵喷施于果园杂草模拟植株后,对 300 头初羽化果蝇的 72h 总致死率近 99%(雄虫 98.45%、雌虫 99.55%),48h 致死率也达 69.44%,且对雌虫的致死效果更优,充分证实该可喷雾纳米毒饵兼具高效的双性诱集能力和杀虫活性,无需诱捕装置即可实现对东方果蝇的高效防控,具备良好的田间应用潜力。
图10:防控效果检测
3.结论
该研究将亲水亲脂嵌段聚合物 HLDP 作为纳米载体负载植物源农药苦皮藤素制得纳米毒剂,并与高效双性诱剂细菌剂 BA 复配,成功研发出针对东方果蝇的高效可喷雾纳米毒饵;研究证实 BA 是六种食物诱剂中最优的双性诱剂,苦皮藤素为七种植物源农药中与诱剂适配性最佳的杀剂,二者与 HLDP 复配后,HLDP 可通过氢键和范德华力与苦皮藤素自组装,将商品苦皮藤素粒径降至纳米级,且该纳米毒剂能通过协同抑制雌雄果蝇的解毒和消化过程实现杀虫活性的显著提升;实验室和田间模拟试验均验证了该可喷雾纳米毒饵的优异防控效果,其中田间模拟喷雾 72h 实现了东方果蝇近 99% 的死亡率,该纳米毒饵无需诱捕装置和额外人工投入,还能降低农药带来的环境负面影响,为设计研发可喷雾纳米毒饵提供了先例,也推动了诱杀策略在农业害虫防控中的研发与应用,为隐蔽取食性害虫的绿色防控提供了创新且可行的技术方案。

文章题目:Innovative bisexual attract-and-kill strategy: Development of an efficient sprayable nano-poison bait for controlling destructive oriental fruit fly .

本公众号对相关研究成果的解读,仅供科研探讨与学术学习;如涉及侵权问题,烦请通过后台联系我方作删除处理。

公众号主页汇集多篇优质文章,欢迎各课题组前来投稿交流!

点击关注我们,为您带来更多纳米农药领域知识!

最新文章

随机文章

基本 文件 流程 错误 SQL 调试
  1. 请求信息 : 2026-04-06 12:09:42 HTTP/2.0 GET : https://h.mffb.com.cn/a/491072.html
  2. 运行时间 : 0.089296s [ 吞吐率:11.20req/s ] 内存消耗:4,336.38kb 文件加载:140
  3. 缓存信息 : 0 reads,0 writes
  4. 会话信息 : SESSION_ID=016dc2c1e7c7148f5c2c9b4d2fcf5898
  1. /yingpanguazai/ssd/ssd1/www/h.mffb.com.cn/public/index.php ( 0.79 KB )
  2. /yingpanguazai/ssd/ssd1/www/h.mffb.com.cn/vendor/autoload.php ( 0.17 KB )
  3. /yingpanguazai/ssd/ssd1/www/h.mffb.com.cn/vendor/composer/autoload_real.php ( 2.49 KB )
  4. /yingpanguazai/ssd/ssd1/www/h.mffb.com.cn/vendor/composer/platform_check.php ( 0.90 KB )
  5. /yingpanguazai/ssd/ssd1/www/h.mffb.com.cn/vendor/composer/ClassLoader.php ( 14.03 KB )
  6. /yingpanguazai/ssd/ssd1/www/h.mffb.com.cn/vendor/composer/autoload_static.php ( 4.90 KB )
  7. /yingpanguazai/ssd/ssd1/www/h.mffb.com.cn/vendor/topthink/think-helper/src/helper.php ( 8.34 KB )
  8. /yingpanguazai/ssd/ssd1/www/h.mffb.com.cn/vendor/topthink/think-validate/src/helper.php ( 2.19 KB )
  9. /yingpanguazai/ssd/ssd1/www/h.mffb.com.cn/vendor/topthink/think-orm/src/helper.php ( 1.47 KB )
  10. /yingpanguazai/ssd/ssd1/www/h.mffb.com.cn/vendor/topthink/think-orm/stubs/load_stubs.php ( 0.16 KB )
  11. /yingpanguazai/ssd/ssd1/www/h.mffb.com.cn/vendor/topthink/framework/src/think/Exception.php ( 1.69 KB )
  12. /yingpanguazai/ssd/ssd1/www/h.mffb.com.cn/vendor/topthink/think-container/src/Facade.php ( 2.71 KB )
  13. /yingpanguazai/ssd/ssd1/www/h.mffb.com.cn/vendor/symfony/deprecation-contracts/function.php ( 0.99 KB )
  14. /yingpanguazai/ssd/ssd1/www/h.mffb.com.cn/vendor/symfony/polyfill-mbstring/bootstrap.php ( 8.26 KB )
  15. /yingpanguazai/ssd/ssd1/www/h.mffb.com.cn/vendor/symfony/polyfill-mbstring/bootstrap80.php ( 9.78 KB )
  16. /yingpanguazai/ssd/ssd1/www/h.mffb.com.cn/vendor/symfony/var-dumper/Resources/functions/dump.php ( 1.49 KB )
  17. /yingpanguazai/ssd/ssd1/www/h.mffb.com.cn/vendor/topthink/think-dumper/src/helper.php ( 0.18 KB )
  18. /yingpanguazai/ssd/ssd1/www/h.mffb.com.cn/vendor/symfony/var-dumper/VarDumper.php ( 4.30 KB )
  19. /yingpanguazai/ssd/ssd1/www/h.mffb.com.cn/vendor/topthink/framework/src/think/App.php ( 15.30 KB )
  20. /yingpanguazai/ssd/ssd1/www/h.mffb.com.cn/vendor/topthink/think-container/src/Container.php ( 15.76 KB )
  21. /yingpanguazai/ssd/ssd1/www/h.mffb.com.cn/vendor/psr/container/src/ContainerInterface.php ( 1.02 KB )
  22. /yingpanguazai/ssd/ssd1/www/h.mffb.com.cn/app/provider.php ( 0.19 KB )
  23. /yingpanguazai/ssd/ssd1/www/h.mffb.com.cn/vendor/topthink/framework/src/think/Http.php ( 6.04 KB )
  24. /yingpanguazai/ssd/ssd1/www/h.mffb.com.cn/vendor/topthink/think-helper/src/helper/Str.php ( 7.29 KB )
  25. /yingpanguazai/ssd/ssd1/www/h.mffb.com.cn/vendor/topthink/framework/src/think/Env.php ( 4.68 KB )
  26. /yingpanguazai/ssd/ssd1/www/h.mffb.com.cn/app/common.php ( 0.03 KB )
  27. /yingpanguazai/ssd/ssd1/www/h.mffb.com.cn/vendor/topthink/framework/src/helper.php ( 18.78 KB )
  28. /yingpanguazai/ssd/ssd1/www/h.mffb.com.cn/vendor/topthink/framework/src/think/Config.php ( 5.54 KB )
  29. /yingpanguazai/ssd/ssd1/www/h.mffb.com.cn/config/app.php ( 0.95 KB )
  30. /yingpanguazai/ssd/ssd1/www/h.mffb.com.cn/config/cache.php ( 0.78 KB )
  31. /yingpanguazai/ssd/ssd1/www/h.mffb.com.cn/config/console.php ( 0.23 KB )
  32. /yingpanguazai/ssd/ssd1/www/h.mffb.com.cn/config/cookie.php ( 0.56 KB )
  33. /yingpanguazai/ssd/ssd1/www/h.mffb.com.cn/config/database.php ( 2.48 KB )
  34. /yingpanguazai/ssd/ssd1/www/h.mffb.com.cn/vendor/topthink/framework/src/think/facade/Env.php ( 1.67 KB )
  35. /yingpanguazai/ssd/ssd1/www/h.mffb.com.cn/config/filesystem.php ( 0.61 KB )
  36. /yingpanguazai/ssd/ssd1/www/h.mffb.com.cn/config/lang.php ( 0.91 KB )
  37. /yingpanguazai/ssd/ssd1/www/h.mffb.com.cn/config/log.php ( 1.35 KB )
  38. /yingpanguazai/ssd/ssd1/www/h.mffb.com.cn/config/middleware.php ( 0.19 KB )
  39. /yingpanguazai/ssd/ssd1/www/h.mffb.com.cn/config/route.php ( 1.89 KB )
  40. /yingpanguazai/ssd/ssd1/www/h.mffb.com.cn/config/session.php ( 0.57 KB )
  41. /yingpanguazai/ssd/ssd1/www/h.mffb.com.cn/config/trace.php ( 0.34 KB )
  42. /yingpanguazai/ssd/ssd1/www/h.mffb.com.cn/config/view.php ( 0.82 KB )
  43. /yingpanguazai/ssd/ssd1/www/h.mffb.com.cn/app/event.php ( 0.25 KB )
  44. /yingpanguazai/ssd/ssd1/www/h.mffb.com.cn/vendor/topthink/framework/src/think/Event.php ( 7.67 KB )
  45. /yingpanguazai/ssd/ssd1/www/h.mffb.com.cn/app/service.php ( 0.13 KB )
  46. /yingpanguazai/ssd/ssd1/www/h.mffb.com.cn/app/AppService.php ( 0.26 KB )
  47. /yingpanguazai/ssd/ssd1/www/h.mffb.com.cn/vendor/topthink/framework/src/think/Service.php ( 1.64 KB )
  48. /yingpanguazai/ssd/ssd1/www/h.mffb.com.cn/vendor/topthink/framework/src/think/Lang.php ( 7.35 KB )
  49. /yingpanguazai/ssd/ssd1/www/h.mffb.com.cn/vendor/topthink/framework/src/lang/zh-cn.php ( 13.70 KB )
  50. /yingpanguazai/ssd/ssd1/www/h.mffb.com.cn/vendor/topthink/framework/src/think/initializer/Error.php ( 3.31 KB )
  51. /yingpanguazai/ssd/ssd1/www/h.mffb.com.cn/vendor/topthink/framework/src/think/initializer/RegisterService.php ( 1.33 KB )
  52. /yingpanguazai/ssd/ssd1/www/h.mffb.com.cn/vendor/services.php ( 0.14 KB )
  53. /yingpanguazai/ssd/ssd1/www/h.mffb.com.cn/vendor/topthink/framework/src/think/service/PaginatorService.php ( 1.52 KB )
  54. /yingpanguazai/ssd/ssd1/www/h.mffb.com.cn/vendor/topthink/framework/src/think/service/ValidateService.php ( 0.99 KB )
  55. /yingpanguazai/ssd/ssd1/www/h.mffb.com.cn/vendor/topthink/framework/src/think/service/ModelService.php ( 2.04 KB )
  56. /yingpanguazai/ssd/ssd1/www/h.mffb.com.cn/vendor/topthink/think-trace/src/Service.php ( 0.77 KB )
  57. /yingpanguazai/ssd/ssd1/www/h.mffb.com.cn/vendor/topthink/framework/src/think/Middleware.php ( 6.72 KB )
  58. /yingpanguazai/ssd/ssd1/www/h.mffb.com.cn/vendor/topthink/framework/src/think/initializer/BootService.php ( 0.77 KB )
  59. /yingpanguazai/ssd/ssd1/www/h.mffb.com.cn/vendor/topthink/think-orm/src/Paginator.php ( 11.86 KB )
  60. /yingpanguazai/ssd/ssd1/www/h.mffb.com.cn/vendor/topthink/think-validate/src/Validate.php ( 63.20 KB )
  61. /yingpanguazai/ssd/ssd1/www/h.mffb.com.cn/vendor/topthink/think-orm/src/Model.php ( 23.55 KB )
  62. /yingpanguazai/ssd/ssd1/www/h.mffb.com.cn/vendor/topthink/think-orm/src/model/concern/Attribute.php ( 21.05 KB )
  63. /yingpanguazai/ssd/ssd1/www/h.mffb.com.cn/vendor/topthink/think-orm/src/model/concern/AutoWriteData.php ( 4.21 KB )
  64. /yingpanguazai/ssd/ssd1/www/h.mffb.com.cn/vendor/topthink/think-orm/src/model/concern/Conversion.php ( 6.44 KB )
  65. /yingpanguazai/ssd/ssd1/www/h.mffb.com.cn/vendor/topthink/think-orm/src/model/concern/DbConnect.php ( 5.16 KB )
  66. /yingpanguazai/ssd/ssd1/www/h.mffb.com.cn/vendor/topthink/think-orm/src/model/concern/ModelEvent.php ( 2.33 KB )
  67. /yingpanguazai/ssd/ssd1/www/h.mffb.com.cn/vendor/topthink/think-orm/src/model/concern/RelationShip.php ( 28.29 KB )
  68. /yingpanguazai/ssd/ssd1/www/h.mffb.com.cn/vendor/topthink/think-helper/src/contract/Arrayable.php ( 0.09 KB )
  69. /yingpanguazai/ssd/ssd1/www/h.mffb.com.cn/vendor/topthink/think-helper/src/contract/Jsonable.php ( 0.13 KB )
  70. /yingpanguazai/ssd/ssd1/www/h.mffb.com.cn/vendor/topthink/think-orm/src/model/contract/Modelable.php ( 0.09 KB )
  71. /yingpanguazai/ssd/ssd1/www/h.mffb.com.cn/vendor/topthink/framework/src/think/Db.php ( 2.88 KB )
  72. /yingpanguazai/ssd/ssd1/www/h.mffb.com.cn/vendor/topthink/think-orm/src/DbManager.php ( 8.52 KB )
  73. /yingpanguazai/ssd/ssd1/www/h.mffb.com.cn/vendor/topthink/framework/src/think/Log.php ( 6.28 KB )
  74. /yingpanguazai/ssd/ssd1/www/h.mffb.com.cn/vendor/topthink/framework/src/think/Manager.php ( 3.92 KB )
  75. /yingpanguazai/ssd/ssd1/www/h.mffb.com.cn/vendor/psr/log/src/LoggerTrait.php ( 2.69 KB )
  76. /yingpanguazai/ssd/ssd1/www/h.mffb.com.cn/vendor/psr/log/src/LoggerInterface.php ( 2.71 KB )
  77. /yingpanguazai/ssd/ssd1/www/h.mffb.com.cn/vendor/topthink/framework/src/think/Cache.php ( 4.92 KB )
  78. /yingpanguazai/ssd/ssd1/www/h.mffb.com.cn/vendor/psr/simple-cache/src/CacheInterface.php ( 4.71 KB )
  79. /yingpanguazai/ssd/ssd1/www/h.mffb.com.cn/vendor/topthink/think-helper/src/helper/Arr.php ( 16.63 KB )
  80. /yingpanguazai/ssd/ssd1/www/h.mffb.com.cn/vendor/topthink/framework/src/think/cache/driver/File.php ( 7.84 KB )
  81. /yingpanguazai/ssd/ssd1/www/h.mffb.com.cn/vendor/topthink/framework/src/think/cache/Driver.php ( 9.03 KB )
  82. /yingpanguazai/ssd/ssd1/www/h.mffb.com.cn/vendor/topthink/framework/src/think/contract/CacheHandlerInterface.php ( 1.99 KB )
  83. /yingpanguazai/ssd/ssd1/www/h.mffb.com.cn/app/Request.php ( 0.09 KB )
  84. /yingpanguazai/ssd/ssd1/www/h.mffb.com.cn/vendor/topthink/framework/src/think/Request.php ( 55.78 KB )
  85. /yingpanguazai/ssd/ssd1/www/h.mffb.com.cn/app/middleware.php ( 0.25 KB )
  86. /yingpanguazai/ssd/ssd1/www/h.mffb.com.cn/vendor/topthink/framework/src/think/Pipeline.php ( 2.61 KB )
  87. /yingpanguazai/ssd/ssd1/www/h.mffb.com.cn/vendor/topthink/think-trace/src/TraceDebug.php ( 3.40 KB )
  88. /yingpanguazai/ssd/ssd1/www/h.mffb.com.cn/vendor/topthink/framework/src/think/middleware/SessionInit.php ( 1.94 KB )
  89. /yingpanguazai/ssd/ssd1/www/h.mffb.com.cn/vendor/topthink/framework/src/think/Session.php ( 1.80 KB )
  90. /yingpanguazai/ssd/ssd1/www/h.mffb.com.cn/vendor/topthink/framework/src/think/session/driver/File.php ( 6.27 KB )
  91. /yingpanguazai/ssd/ssd1/www/h.mffb.com.cn/vendor/topthink/framework/src/think/contract/SessionHandlerInterface.php ( 0.87 KB )
  92. /yingpanguazai/ssd/ssd1/www/h.mffb.com.cn/vendor/topthink/framework/src/think/session/Store.php ( 7.12 KB )
  93. /yingpanguazai/ssd/ssd1/www/h.mffb.com.cn/vendor/topthink/framework/src/think/Route.php ( 23.73 KB )
  94. /yingpanguazai/ssd/ssd1/www/h.mffb.com.cn/vendor/topthink/framework/src/think/route/RuleName.php ( 5.75 KB )
  95. /yingpanguazai/ssd/ssd1/www/h.mffb.com.cn/vendor/topthink/framework/src/think/route/Domain.php ( 2.53 KB )
  96. /yingpanguazai/ssd/ssd1/www/h.mffb.com.cn/vendor/topthink/framework/src/think/route/RuleGroup.php ( 22.43 KB )
  97. /yingpanguazai/ssd/ssd1/www/h.mffb.com.cn/vendor/topthink/framework/src/think/route/Rule.php ( 26.95 KB )
  98. /yingpanguazai/ssd/ssd1/www/h.mffb.com.cn/vendor/topthink/framework/src/think/route/RuleItem.php ( 9.78 KB )
  99. /yingpanguazai/ssd/ssd1/www/h.mffb.com.cn/route/app.php ( 1.72 KB )
  100. /yingpanguazai/ssd/ssd1/www/h.mffb.com.cn/vendor/topthink/framework/src/think/facade/Route.php ( 4.70 KB )
  101. /yingpanguazai/ssd/ssd1/www/h.mffb.com.cn/vendor/topthink/framework/src/think/route/dispatch/Controller.php ( 4.74 KB )
  102. /yingpanguazai/ssd/ssd1/www/h.mffb.com.cn/vendor/topthink/framework/src/think/route/Dispatch.php ( 10.44 KB )
  103. /yingpanguazai/ssd/ssd1/www/h.mffb.com.cn/app/controller/Index.php ( 4.81 KB )
  104. /yingpanguazai/ssd/ssd1/www/h.mffb.com.cn/app/BaseController.php ( 2.05 KB )
  105. /yingpanguazai/ssd/ssd1/www/h.mffb.com.cn/vendor/topthink/think-orm/src/facade/Db.php ( 0.93 KB )
  106. /yingpanguazai/ssd/ssd1/www/h.mffb.com.cn/vendor/topthink/think-orm/src/db/connector/Mysql.php ( 5.44 KB )
  107. /yingpanguazai/ssd/ssd1/www/h.mffb.com.cn/vendor/topthink/think-orm/src/db/PDOConnection.php ( 52.47 KB )
  108. /yingpanguazai/ssd/ssd1/www/h.mffb.com.cn/vendor/topthink/think-orm/src/db/Connection.php ( 8.39 KB )
  109. /yingpanguazai/ssd/ssd1/www/h.mffb.com.cn/vendor/topthink/think-orm/src/db/ConnectionInterface.php ( 4.57 KB )
  110. /yingpanguazai/ssd/ssd1/www/h.mffb.com.cn/vendor/topthink/think-orm/src/db/builder/Mysql.php ( 16.58 KB )
  111. /yingpanguazai/ssd/ssd1/www/h.mffb.com.cn/vendor/topthink/think-orm/src/db/Builder.php ( 24.06 KB )
  112. /yingpanguazai/ssd/ssd1/www/h.mffb.com.cn/vendor/topthink/think-orm/src/db/BaseBuilder.php ( 27.50 KB )
  113. /yingpanguazai/ssd/ssd1/www/h.mffb.com.cn/vendor/topthink/think-orm/src/db/Query.php ( 15.71 KB )
  114. /yingpanguazai/ssd/ssd1/www/h.mffb.com.cn/vendor/topthink/think-orm/src/db/BaseQuery.php ( 45.13 KB )
  115. /yingpanguazai/ssd/ssd1/www/h.mffb.com.cn/vendor/topthink/think-orm/src/db/concern/TimeFieldQuery.php ( 7.43 KB )
  116. /yingpanguazai/ssd/ssd1/www/h.mffb.com.cn/vendor/topthink/think-orm/src/db/concern/AggregateQuery.php ( 3.26 KB )
  117. /yingpanguazai/ssd/ssd1/www/h.mffb.com.cn/vendor/topthink/think-orm/src/db/concern/ModelRelationQuery.php ( 20.07 KB )
  118. /yingpanguazai/ssd/ssd1/www/h.mffb.com.cn/vendor/topthink/think-orm/src/db/concern/ParamsBind.php ( 3.66 KB )
  119. /yingpanguazai/ssd/ssd1/www/h.mffb.com.cn/vendor/topthink/think-orm/src/db/concern/ResultOperation.php ( 7.01 KB )
  120. /yingpanguazai/ssd/ssd1/www/h.mffb.com.cn/vendor/topthink/think-orm/src/db/concern/WhereQuery.php ( 19.37 KB )
  121. /yingpanguazai/ssd/ssd1/www/h.mffb.com.cn/vendor/topthink/think-orm/src/db/concern/JoinAndViewQuery.php ( 7.11 KB )
  122. /yingpanguazai/ssd/ssd1/www/h.mffb.com.cn/vendor/topthink/think-orm/src/db/concern/TableFieldInfo.php ( 2.63 KB )
  123. /yingpanguazai/ssd/ssd1/www/h.mffb.com.cn/vendor/topthink/think-orm/src/db/concern/Transaction.php ( 2.77 KB )
  124. /yingpanguazai/ssd/ssd1/www/h.mffb.com.cn/vendor/topthink/framework/src/think/log/driver/File.php ( 5.96 KB )
  125. /yingpanguazai/ssd/ssd1/www/h.mffb.com.cn/vendor/topthink/framework/src/think/contract/LogHandlerInterface.php ( 0.86 KB )
  126. /yingpanguazai/ssd/ssd1/www/h.mffb.com.cn/vendor/topthink/framework/src/think/log/Channel.php ( 3.89 KB )
  127. /yingpanguazai/ssd/ssd1/www/h.mffb.com.cn/vendor/topthink/framework/src/think/event/LogRecord.php ( 1.02 KB )
  128. /yingpanguazai/ssd/ssd1/www/h.mffb.com.cn/vendor/topthink/think-helper/src/Collection.php ( 16.47 KB )
  129. /yingpanguazai/ssd/ssd1/www/h.mffb.com.cn/vendor/topthink/framework/src/think/facade/View.php ( 1.70 KB )
  130. /yingpanguazai/ssd/ssd1/www/h.mffb.com.cn/vendor/topthink/framework/src/think/View.php ( 4.39 KB )
  131. /yingpanguazai/ssd/ssd1/www/h.mffb.com.cn/vendor/topthink/framework/src/think/Response.php ( 8.81 KB )
  132. /yingpanguazai/ssd/ssd1/www/h.mffb.com.cn/vendor/topthink/framework/src/think/response/View.php ( 3.29 KB )
  133. /yingpanguazai/ssd/ssd1/www/h.mffb.com.cn/vendor/topthink/framework/src/think/Cookie.php ( 6.06 KB )
  134. /yingpanguazai/ssd/ssd1/www/h.mffb.com.cn/vendor/topthink/think-view/src/Think.php ( 8.38 KB )
  135. /yingpanguazai/ssd/ssd1/www/h.mffb.com.cn/vendor/topthink/framework/src/think/contract/TemplateHandlerInterface.php ( 1.60 KB )
  136. /yingpanguazai/ssd/ssd1/www/h.mffb.com.cn/vendor/topthink/think-template/src/Template.php ( 46.61 KB )
  137. /yingpanguazai/ssd/ssd1/www/h.mffb.com.cn/vendor/topthink/think-template/src/template/driver/File.php ( 2.41 KB )
  138. /yingpanguazai/ssd/ssd1/www/h.mffb.com.cn/vendor/topthink/think-template/src/template/contract/DriverInterface.php ( 0.86 KB )
  139. /yingpanguazai/ssd/ssd1/www/h.mffb.com.cn/runtime/temp/32b793ebdcbdb96aeb8bb24c123b0bef.php ( 11.98 KB )
  140. /yingpanguazai/ssd/ssd1/www/h.mffb.com.cn/vendor/topthink/think-trace/src/Html.php ( 4.42 KB )
  1. CONNECT:[ UseTime:0.000723s ] mysql:host=127.0.0.1;port=3306;dbname=h_mffb;charset=utf8mb4
  2. SHOW FULL COLUMNS FROM `fenlei` [ RunTime:0.000887s ]
  3. SELECT * FROM `fenlei` WHERE `fid` = 0 [ RunTime:0.000326s ]
  4. SELECT * FROM `fenlei` WHERE `fid` = 63 [ RunTime:0.000295s ]
  5. SHOW FULL COLUMNS FROM `set` [ RunTime:0.000505s ]
  6. SELECT * FROM `set` [ RunTime:0.000207s ]
  7. SHOW FULL COLUMNS FROM `article` [ RunTime:0.000600s ]
  8. SELECT * FROM `article` WHERE `id` = 491072 LIMIT 1 [ RunTime:0.000490s ]
  9. UPDATE `article` SET `lasttime` = 1775448582 WHERE `id` = 491072 [ RunTime:0.005855s ]
  10. SELECT * FROM `fenlei` WHERE `id` = 64 LIMIT 1 [ RunTime:0.000248s ]
  11. SELECT * FROM `article` WHERE `id` < 491072 ORDER BY `id` DESC LIMIT 1 [ RunTime:0.000455s ]
  12. SELECT * FROM `article` WHERE `id` > 491072 ORDER BY `id` ASC LIMIT 1 [ RunTime:0.001234s ]
  13. SELECT * FROM `article` WHERE `id` < 491072 ORDER BY `id` DESC LIMIT 10 [ RunTime:0.001961s ]
  14. SELECT * FROM `article` WHERE `id` < 491072 ORDER BY `id` DESC LIMIT 10,10 [ RunTime:0.000995s ]
  15. SELECT * FROM `article` WHERE `id` < 491072 ORDER BY `id` DESC LIMIT 20,10 [ RunTime:0.005195s ]
0.090850s