
(请点击图片查看)
Food Chemistry | 南京农业大学食品科学技术学院吴越副教授、陈志刚教授团队:小米蛋白的低频和中频超声改性:对乳化和胶凝特性的影响
近期,南京农业大学食品科学技术学院吴越副教授与陈志刚教授在国际食品TOP期刊Food Chemistry(中科院一区, IF = 9.8)发表题目为“Low- and intermediate-frequency ultrasound modification of millet protein: Implications for emulsifying and gelling properties”的研究性论文。本文第一作者为南京农业大学博士研究生马艳蓉,陈志刚教授、吴越副教授为通讯作者。本研究重点探讨了不同超声波频率(20 kHz和207 kHz)和功率密度(48.70 和80.29 W/L)对小米蛋白的结构、理化和功能特性的影响。在此基础上,利用AlphaFold3可视化不同频率处理下小米蛋白的构象变化以及探究小米蛋白乳液凝胶在3D打印和活性物质递送方面的应用潜力。这项研究深入了解超声波的物理和声化学效应如何影响小米蛋白的分子机制,从而影响其功能特性和应用。

研究背景
随着全球人口持续增长,膳食蛋白需求显著上升。小米蛋白作为一种优质植物蛋白来源,具有低致敏性和调节胆固醇代谢等健康功效,逐渐引起研究者的关注。小米中蛋白质含量约为10-14%,是一种重要的植物蛋白资源。然而,小米蛋白在实际应用中面临诸多挑战:溶解度差、粘弹性弱和胶体稳定性有限,这些特性严重制约了其在食品加工领域的广泛应用。相比之下,研究者更多关注小米淀粉的改性和小米源肽的提取应用,对小米蛋白本身的结构与功能改性研究相对匮乏。
目前,蛋白质改性技术主要包括超声处理、磷酸化和酶水解等。其中,超声技术因其绿色高效的特性,在植物蛋白改性领域展现出独特优势。根据工作频率,超声可分为低频超声(20-100 kHz)、中频超声(100 kHz-1 MHz)和高频超声(>1 MHz)。研究发现,随着频率从低频升至中频,超声的物理效应减弱,而声化学效应显著增强。中频超声产生的羟基自由基和过氧化氢含量比低频高出约十倍。
结论与展望
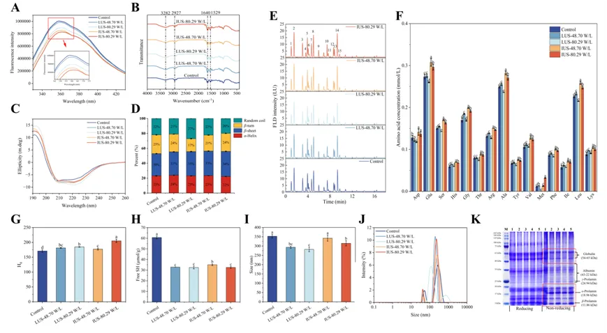
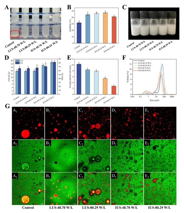
本研究系统地研究了功率密度为48.70 W/L 和80.29 W/L的低频(LUS)和中频(IUS)对小米蛋白(MP)的结构和功能特性的影响,特别侧重于基于乳液凝胶的3D食品打印和姜黄素体外递送应用。超声处理诱导MP的二级和三级结构发生显着构象变化,同时保留一级结构。声空化破坏了非共价相互作用,导致游离巯基含量减少和表面疏水性增加。FTIR分析证实了向富含β-折叠结构的转变,同时伴随着α-螺旋含量的减少,表明超声波诱导的蛋白质解折叠和重组。这些构象变化促进了热诱导交联的增强,分子动力学模拟进一步证明了分子灵活性和二级结构转变的增加。因此,MP的功能性能得到了显著提高。超声波处理减小了乳液液滴尺寸,促进了油水界面上的蛋白质吸附,经IUS处理的样品表现出优异的乳化性能。与此同时,更致密、更具内聚力的凝胶网络的形成显著改善了流变性能。值得注意的是,LUS-80.29 W/L表现出最佳的凝胶强度和表观粘度,从而具有出色的3D打印性能。相比之下,IUS改性MP由于其增强的界面活性而表现出更适合乳化系统。除了结构和流变学方面的增强之外,经LUS处理的MP还可以有效递送姜黄素,延迟其在胃部条件下的释放,同时促进肠道释放并提高生物可及性。这些发现建立了清晰的频率依赖性结构-功能关系,使得能够合理选择超声条件以针对特定应用定制MP功能。总体而言,这项工作提供了对超声介导的蛋白质工程的基本见解,并强调MP作为先进食品结构和靶向生物活性递送的有前途的平台。未来的研究应探索协同超声辅助修饰策略,优化可扩展应用的关键加工参数,并将这种方法扩展到其他生物活性化合物,以进一步评估其营养和健康影响。
图文赏析

图形摘要

图1.小米蛋白制备、超声改性小米蛋白、乳液、乳液凝胶和乳液凝胶油墨的制备过程

图2.不同超声频率和功率密度对小米蛋白结构特性的影响

图3.未超声、低频超声和中频超声修饰的小米蛋白分子的分子动力学模拟分析

图4.不同超声频率和功率密度对小米蛋白乳化性能的影响

图5.不同超声频率和功率密度对小米蛋白凝胶性能的影响

图6.不同超声频率和功率密度对小米蛋白乳液凝胶递送特性的影响

图7.小米蛋白结构与功能特性的相关性分析

图8.不同超声频率(20 kHz和207 kHz)对小米蛋白结构、功能及应用影响的机制
原文链接
https://doi.org/10.1016/j.foodchem.2026.148845
作者简介


吴越,南京农业大学副教授,硕士生导师。主要从事低频和高频超声空化对大豆蛋白等植物蛋白的改性及过程仿真。在Nature communication、Food Hydrocolloids、Chemical Engineering Journal、Food Chemistry、Ultrasonics Sonochemistry、农业工程学报等国内外期刊发表论文30余篇。以第一/通讯作者发表SCI论文15篇,其中ESI高被引论文1篇;参与撰写专著2章节,授权专利2项。主持国家青年科学基金、江苏省青年基金和博士后面上项目。目前担任Food Physics青年编委、Foods特刊编辑。

马艳蓉,南京农业大学2023届博士研究生,食品科学与工程专业。研究方向为低频和中频超声对植物蛋白的改性及乳液凝胶封装活性物质递送。在Food Chemistry、Ultrasonics Sonochemistry、LWT、Frontiers in Nutrition等国际期刊发表论文5篇。以第一/共同一作发表SCI论文9篇。
(请点击标题查看)
(请点击标题查看)
(请点击学者姓名查看)


在线投稿平台链接:https://www.wjx.top/jq/85151447.aspx
标注‘原创’仅代表原创编译,本平台不主张对原文的版权。本平台转载仅仅是出于学术交流和传播信息的需要,并不意味着代表本平台观点或证实其内容的真实性;转载文章版权归原作者所有,作者如果不希望被转载或有侵权行为,请联系本平台删除。由于编译水平有限,推文或简历有不妥之处,深感抱歉,请联系本平台修改或者删除。