

Food Science Popularization | 食研科普
热杀菌与非热杀菌对牛油果泥物理化学特性、微观结构、质地及风味品质的比较研究
导 读
近日,云南农业大学的研究团队在食品权威期刊《Food Chemistry: X》(IF=8.2)发表题为“Comparative study of thermal and non-thermal sterilization on the physicochemical properties, microstructure, texture and flavor quality of avocado purée”的研究性论文。该论文由云南农业大学食品科学与工程学院完成,田洋教授和赵存朝副研究员为该论文的通讯作者。
云南省是中国领先的鳄梨产区,构成全国鳄梨产业的核心枢纽。鳄梨因其奶油般的质地和独特的风味而广受喜爱,富含大量不饱和脂肪酸、膳食纤维、钾、维生素及多种酚类化合物。基于这些营养特性,牛油果具有多重健康促进功能,包括心血管保护、肠道菌群调节与胃肠健康维护,以及显著的抗氧化和抗炎活性。
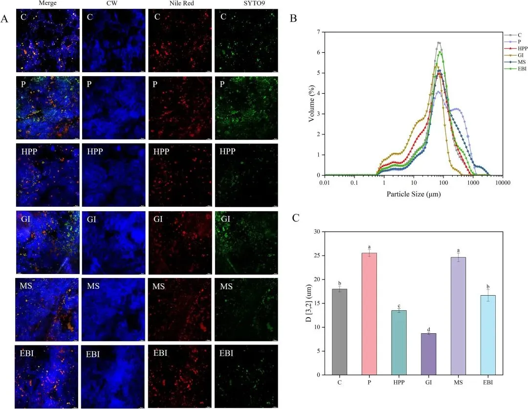
本研究对比了五种灭菌方法:巴氏杀菌(P;90℃,5分钟)、微波灭菌(MS;600W,3分钟)、高压处理 (HPP;450兆帕,10分钟)、伽马射线辐照(GI;8千戈瑞)及电子束辐照(EBI;10千戈瑞),评估其对牛油果泥(AP)的理化性质、微观结构、质地、挥发性成分谱及微生物安全性的影响。所有处理均确保微生物安全性,并使游离多酚含量提升5.0%至92.86%,维生素C保留率介于17.93%至93.82%。热处理(P、MS)导致微观结构破坏,使颗粒尺寸增大,硬度与粘附性增加。相比之下,非热处理方法更能保持微观结构完整性与质构稳定性。挥发性成分分析显示:P和MS处理后香气损失显著;MS和EBI强化了果香-花香调;HPP和GI则保留了牛油果特有的清新香气。总体而言,非热处理(尤其是HPP和EBI)具有更优异的品质保持能力,为牛油果泥的高价值工业加工展现出巨大潜力。
为弥补这一空白,本研究系统评估了五种灭菌方法对产品的影响:巴氏杀菌(P,90℃,5分钟)、微波灭菌(MS,600W,3分钟)、高压处理(HPP,450MPa, 10分钟)、伽马射线辐照(GI,8千戈瑞)和电子束辐照(EBI,10千戈瑞)对含2%冷榨油的牛油果泥的物理化学特性、营养属性、微观结构、质地及挥发性成分谱的影响。测定指标包括:- 物理化学参数(pH值、色泽、维生素C、游离多酚)- 微生物安全性(总菌落数、霉菌、酵母菌、大肠杆菌) 微观结构变化通过共聚焦激光扫描显微镜(CLSM)和粒径分析评估,质构、流变学及低频核磁共振(LF-NMR)技术则为结构与水分分布动态提供补充性见解。挥发性物质变化采用电子鼻和高温固相微萃取/气相色谱-质谱联用(HS-SPME/GC-MS)技术表征。本研究从机理层面阐明了灭菌技术如何调控牛油果泥的质构与风味保持,为提升产品质量和工业性能提供了科学依据。

研究亮点
★非热灭菌处理更能保持AP的色泽、营养成分、质地及风味特征。
★高压处理(HPP)和电解氧化处理(EBI)在保持微观结构完整性方面更具优势。
★粒度处理显著降低颗粒尺寸并提升流动性。
★微波处理(MS)与电解氧化处理(EBI)增强了果香、花香及奶油风味特征。
研究结论与意义
★本研究通过比较评估了不同灭菌技术对AP的物理化学特性、微观结构、质地、香气特征及微生物安全性的影响。热处理(P和MS)导致最显著的品质变化,包括更明显的变化、维生素C流失、粘度增加和微观结构破坏,而非热处理(特别是HPP和EBI)则更好地保持了结构完整性、营养品质和理想质地。尽管所有处理均有效保障了微生物安全性,但对挥发性化合物的影响存在显著差异。值得注意的是,HPP技术最能保留牛油果特有的新鲜香气特征,其风味与未处理样本最为接近。总体而言,这些发现支持采用非热灭菌技术(尤其是HPP和EBI)作为平衡微生物安全与品质保留的有效策略,特别适用于轻度加工的牛油果制品。
图文赏析

图1 不同灭菌处理下牛油果泥在4℃条件下21天贮藏期间的品质变化:(A)色度参数;(B)维生素C含量;(C)游离多酚含量(FPC)。

图2共聚焦激光扫描显微镜(CLSM)与粒径分析:(A)CLSM图像;(B)粒径分布曲线;(C)表面平均直径(D[3,2])。

图3质地谱与低场核磁共振(LF-NMR)分析:(A)硬度;(B)粘附性;(C)弹性;(D)凝聚性;(E)T₂弛豫谱;(F)相对含水量堆叠条形图。

图4 流变特性分析:(A)流动曲线;(B)50s⁻¹下的表观粘度;(C)储存模量(G′);(D)损耗模量(G″);(E)阻尼系数(tan δ)。

图5 电子鼻分析:(A)电子鼻主成分分析图;(B)电子鼻雷达图。

图6 HS-SPME/GC-MS分析:(A)筛选后主要差异代谢物(VIP>1.6,P<0.05); (B) C、P、HPP、GI、MS、EBI组不同类别挥发性化合物含量;(C) 挥发性化合物含量堆叠条形图;(D) 主要成分分析图;(E) 主要差异代谢物聚类热图。

图7 OPLS-DA分析及电子鼻传感器与关键挥发性化合物间的相关性:(A)OPLS-DA评分图;(B)OPLS-DA模型的置换检验(n=200);(C)重要性评分;(D)电子鼻传感器与12种关键挥发性化合物间的相关性图。
原文链接
https://doi.org/10.1016/j.fochx.2026.103733
免责声明:「原创」仅代表原创编译,仅供学术交流,本平台不主张原文的版权,如有侵权,请联系删除。文献解读如有疏漏之处,我们深表歉意,请作者团队及时联系《食研科普》小编(微信号:gw52528),小编会在第一时间进行修改或撤稿重发,感谢您的谅解!


往期精彩回顾