引 言
川农大唐国庆团队发布全球首个内江猪完整T2T基因组!研究首次揭示其"狮子头"与"二方头"形态分化的遗传机制——明代甘蔗种植竟改变了猪的嗅觉基因选择轨迹。同时发现75个特有基因家族,为解析我国地方猪种优异繁殖性能及科学保种提供关键基因组资源。
近日,四川农业大学动物科技学院唐国庆教授团队联合国家生猪创新中心在猪T2T基因组组装与解析、重要性状遗传机制研究方面取得新进展。其团队在国际期刊《Communications Biology》 上在线发表了题为 《The Neijiang pig T2T genome reveals domestication history and germplasm traits of Southwest Chinese local breeds》 的研究论文。四川农业大学动物科技学院博士生陈栋为论文第一作者,唐国庆教授为论文的通讯作者。国家生猪技术创新中心遗传育种与繁殖研究院吴平先副院长参与了该项工作。

01研究亮点
该研究首次构建了内江猪完整T2T基因组,并系统揭示其头部形态演化与嗅觉基因的遗传关联。
02研究背景
内江猪是我国西南地区具有代表性的地方猪种,拥有超过1800年的驯化历史,具备优秀的繁殖与适应能力。然而,由于长期以来缺乏该品种专属的高质量完整参考基因组,其独特的遗传结构、优异繁殖性状及环境适应能力的分子遗传机制,一直未能得到系统深入的解析。
03结果与讨论

图1. NJP-T2T基因组组装
研究利用PacBio HiFi、Nanopore超长读长及Hi-C测序技术,成功构建了内江猪端粒到端粒高质量参考基因组(NJP-T2T)。其大小约为2.55 GB,contig N50与scaffold N50均达到142.12 Mb,BUSCO评估显示其完整性高达97.90%,基因组共线性分析显示其与现有参考基因组高度一致。

图2.着丝粒区域鉴定与特征
研究首次系统解析了内江猪全基因组的着丝粒结构。通过整合多重基因组特征与重复单元分析,精确绘制了所有染色体的着丝粒图谱,并明确了中着丝粒与近端着丝粒染色体具有不同的卫星重复序列组成,为深入理解猪染色体结构与进化提供了关键信息。

图3. NJP-T2T基因组的改进
与主流参考基因组Sscrofa11.1相比,NJP-T2T在组装连续性、缺口填补和结构纠错方面有显著提升。实际应用评估表明,无论是DNA还是RNA测序数据,比对至NJP-T2T的映射率和准确性均更高,尤其对中国地方猪种的基因型分析错误率更低,证实其更适用于本土猪的遗传学研究。

图4.基因家族分析结果
比较基因组学分析揭示了内江猪独特的遗传背景。研究发现内江猪拥有75个特有的基因家族,并鉴定出318个该品种特有的基因。功能分析表明这些基因富集于感官知觉、免疫调节等通路,从基因组层面解释了内江猪可能具有的环境适应性与表型独特性。

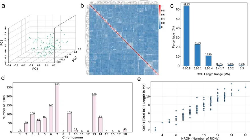
图5.内江猪群体结构与近交分析
对保种群体的遗传分析显示,内江猪群体具有中等水平的遗传多样性,主成分分析表明其内部未出现明显亚群分化。然而,纯合片段分析检测到一定的近交风险,部分个体近交水平较高,这些结果为制定科学的保种管理策略提供了直接依据。

图6.繁殖性状的全基因组关联分析
通过对多胎次繁殖性状进行全基因组关联分析,研究在第二、三胎次中鉴定出多个显著关联的基因组区域。其中,位于11号染色体上的CDK8等基因在多个性状中均被检测到,这些基因与胚胎发育密切相关,可能是决定内江猪优秀繁殖性能的关键候选基因。

图7.内江猪特殊头型的选择信号分析
研究从遗传学角度揭示了内江猪“狮子头”(SZT)与“二方头”(EFT)两种头型的分化机制。选择信号分析发现,一个包含多个嗅觉受体(OR)基因的基因簇在“二方头”群体中受到强烈选择。这一发现与历史演化背景相吻合:在明代因甘蔗种植扩大、饲料充裕的时期,猪对嗅觉觅食的依赖降低,有利于短吻的SZT表型保留;而随后传统放牧方式的恢复,则加强了对嗅觉能力的选择,促进了长吻EFT表型的增多。基因表达实验证实,该OR基因簇在EFT个体中显著高表达。这为“头型演化与嗅觉功能适应性协同进化”提供了关键的分子证据,阐明了环境变化与饲养方式如何通过选择嗅觉相关基因,共同塑造了家猪的头部形态多样性。
04 结论
该研究成功构建了首个内江猪T2T高质量参考基因组,系统解析了其独特的遗传特征与演化历史。研究结果为深入理解我国地方猪种的环境适应机制提供了重要依据,也为内江猪遗传资源的保护与精准育种奠定了坚实基础。
05 团队介绍
四川农业大学动物科技学院唐国庆教授团队长期致力于猪分子数量遗传学及基因组育种方面的研究工作。在Meat Science、Communications Biology、Nature Genetics、Nature Communication、Nucleic Acids Research等杂志发表学术论文130多篇,其中SCI收录论文100余篇。
06 文章链接
原文链接:https://www.nature.com/articles/s42003-026-09557-3
文章引用:Chen, D., Cui, S., Zhao, Z. et al. The Neijiang pig T2T genome reveals domestication history and germplasm traits of Southwest Chinese local breeds. Commun Biol (2026). https://doi.org/10.1038/s42003-026-09557-3
基金项目:该研究得到四川省科技计划项目(2021ZDZX0008, 2020YFN0024, 2021YFYZ0030)及国家生猪技术创新中心项目(NCTIP-XD/B01)资助。
免责声明
本文来源:中国畜禽种业,用于大家学习、交流。如涉嫌侵犯您的著作权,请联系我们删除,谢谢!
扩展阅读
往期专题回顾




