当前位置:首页>农业>安徽农业大学--操海群/肖云天老师团队:用于高效环保除草剂递送的分层自组装纳米颗粒

安徽农业大学--操海群/肖云天老师团队:用于高效环保除草剂递送的分层自组装纳米颗粒

  • 2026-03-30 01:11:40
安徽农业大学--操海群/肖云天老师团队:用于高效环保除草剂递送的分层自组装纳米颗粒
近日,安徽农业大学操海群老师与肖云天老师团队合作在《Aggregate》发表名为"Hierarchical Self‐Assembled Nanoparticles for Efficient and Eco‐Friendly Herbicide Delivery的期刊论文。

该团队以除草剂敌草隆(Diuron)为模型化合物,开发了基于主客体分子识别+静电共组装的分层自组装纳米颗粒除草剂递送体系(Diuron/SBE-β-CD@CSH),解决了传统除草剂施用中环境流失率高、利用率低、生态毒性大的核心问题,实现了高效除草与环境友好的双重目标,为新一代农药递送技术提供了全新的超分子自组装解决方案。

发表日期:2026年02月14日

关键词:作物保护;除草剂递送;分层自组装;低淋溶;非靶标生物安全性

主客体自组装利用氢键、疏水作用和构象适配效应,为精准调控农药性能提供了分子层面的实现路径。环糊精、冠醚、杯芳烃、葫芦脲、柱芳烃等大环主体分子,能显著提升农药的溶解度、稳定性和润湿性,实现农药的更安全、靶向递送。例如,葫芦 [8] 脲 - 百草枯 - 偶氮苯超分子囊泡可实现紫外光触发的农药释放,同时降低毒性;β- 环糊精与偶氮苯或二茂铁衍生物形成的复合物,能实现光控释放,还可提升农药的叶面亲和性和抗生物膜活性。迄今为止,相关研究多集中于对主体或客体分子的单独修饰,或依赖三元组装体系;如何以主客体包合作用为基础,合理构建更高阶、多维的组装结构,同时兼顾制剂的稳定性、刺激响应性和生物活性,成为当前亟待解决的难题。
溶液中的分层分子自组装技术,能够对具有动态性能的复杂组装结构进行程序化构建,其核心原理是先将初级构筑基元组装为低阶结构基序,再进一步整合为高阶组装体。
该研究提出一种双阶段分层自组装策略,整合主客体识别与静电相互作用,构建高效、生物相容的除草剂纳米递送颗粒。本研究选取敌草隆作为模型化合物,该除草剂是一种在全球广泛应用的内吸性除草剂,主要通过抑制植物光系统 II 发挥除草作用。首先,磺丁基醚 -β- 环糊精与敌草隆形成包合复合物,随后该复合物与带正电的壳聚糖发生静电自组装,制备出水相稳定性高、分散均匀、粒径可调控的纳米颗粒。
示意图:合成制备与施用示意图
2.结果与讨论
2.1  Diuron/SBE-β-CD 包合复合物的制备与表征
图1为敌草隆 / 磺丁基醚 -β- 环糊精(Diuron/SBE-β-CD)包合复合物的制备与表征相关结果,其中(a)展示了二者形成二元包合复合物的自组装示意图;(b)直观呈现出随着 SBE-β-CD 的逐步添加,水溶性极差的敌草隆水悬浮液由浑浊变为澄清,证明包合作用显著提升了敌草隆的表观溶解度;(c)的氢核磁共振谱与(d)的二维核奥弗豪泽效应谱验证了主客体间的相互作用,明确敌草隆以苯环先入的方式进入 SBE-β-CD 的疏水空腔,且环糊精内部质子发生化学位移;(e)的紫外吸收光谱、(f)的贝尼西 - 希尔德布兰德图与(g)的吸光度 - 浓度线性关系,定量证实二者形成 1:1 的包合复合物,结合常数为 675.49 M⁻¹;(h)的相溶解度图进一步佐证了该稳定 1:1 包合关系,敌草隆溶解度随 SBE-β-CD 浓度增加呈线性提升;(i)X 射线粉末衍射、(j)傅里叶变换红外光谱和(k)差示扫描量热法的表征结果,则从晶体结构、官能团作用和热行为角度,共同证实了 Diuron/SBE-β-CD 包合复合物的成功形成,如敌草隆结晶峰消失、官能团发生红移 / 峰位变化、熔融吸热峰消失且热分解温度偏移。
图1:Diuron/SBE-β-CD 包合复合物的制备与表征
2.2 Diuron/SBE-β-CD@CSH的分层自组装过程与表征
图2为Diuron/SBE-β-CD@CSH纳米颗粒的分层自组装过程与表征结果,(a)展示了先经主客体识别形成 Diuron/SBE-β-CD 包合复合物、再与壳聚糖通过静电作用完成二次组装的双阶段自组装示意图;(b)和(c)探究了壳聚糖与包合复合物不同质量比(1:1 至 1:2)对纳米颗粒的影响,发现粒径、多分散指数(PDI)呈先降后升的 U 型趋势,ζ 电位随质量比降低而下降,1:2 时颗粒出现严重聚集且 ζ 电位仅 10.8 mV;(d)对最优配比下的纳米颗粒进行 12 天胶体稳定性测试,显示前 4 天粒径和 ζ 电位保持稳定,12 天仅出现轻微聚集沉降;(e)确定 1:1.8 为最优质量比,该条件下制备的纳米颗粒平均粒径 172.63 nm、PDI 低至 0.09177、ζ 电位 25.2 mV,载药量和包封率分别为 10.3871% 和 57.4386%;(f)和(g)的扫描电镜(SEM)、透射电镜(TEM)图像显示其为形貌均匀的球形结构,选区电子衍射(SAED)图谱证实其为无定形形态,充分验证了该双阶段自组装策略可制备出理化性质优异、稳定性良好的纳米颗粒。
图2:Diuron/SBE-β-CD@CSH的分层自组装过程与表征
2.3 Diuron/SBE-β-CD@CSH 的除草剂释放行为与光解特性表征
图3为 Diuron/SBE-β-CD@CSH 纳米颗粒的除草剂释放行为与光解特性表征结果,(a)和(c)分别展示了该纳米颗粒在 15℃、25℃、35℃下的累积释放曲线与本征溶出速率,呈现出明显的温度响应释放特征,35℃时 72h 累积释放率达 90.86%,远高于 15℃的 77.49%,且温度越高本征溶出速率越快;(b)和(d)则验证了其 pH 响应性,25℃下酸性(pH4.5)环境中 72h 累积释放率 91.96%,显著高于中性(pH6.8)的 82.67%,碱性(pH8.4)则为 87.57%,pH6.8 时本征溶出速率最低;(e)和(f)的一级动力学拟合曲线表明其释放行为符合一级动力学模型(R²>0.93),为浓度依赖性释放;(g)和(h)对比了纳米颗粒与商用 Diuron WP 在模拟紫外照射下的光稳定性,纳米颗粒 12h 后活性成分保留率达 80.00%,远高于 WP 的 68.70%,光降解半衰期从 18.56h 延长至 33.70h,提升 81.58%,且光降解均符合准一级动力学;(i)为光稳定性提升的机制示意图,阐明了 SBE-β-CD 的包合屏蔽紫外光、壳聚糖吸收散射紫外光的双重光子屏蔽效应,有效减少了敌草隆的光解。
图3:Diuron/SBE-β-CD@CSH 的除草剂释放行为与光解特性表征
2.4 Diuron/SBE-β-CD@CSH 在杂草叶片表面的界面粘附与滞留性能表征
图4为 Diuron/SBE-β-CD@CSH 纳米颗粒在杂草叶片表面的界面粘附与滞留性能表征结果,(a)至(c)分别测定了其动态表面张力、在小藜叶片上的接触角及叶片持液量,结果显示该纳米颗粒表面张力降至 62.103 mN/m、接触角仅 102.75°,持液量达 4.6461 mg/cm²,远优于纯水和商用 Diuron WP,无需添加表面活性剂即实现优异的润湿性与粘附性;(d)通过 CFD 模拟展示了纯水、Diuron WP 与纳米颗粒液滴撞击疏水表面的体积分数和速度分布,(e)和(f)经小藜叶片上的实验验证,证实纳米颗粒液滴回弹延迟且归一化回弹高度最低(0.5681),远低于纯水和 Diuron WP,动能消散更高效,能牢固附着于叶片表面;(g)利用 FITC 标记的共聚焦显微镜成像,直观呈现出模拟降雨前后,Diuron WP 在叶片上的荧光信号大量流失仅主脉残留,而纳米颗粒形成均匀的纳米颗粒层嵌于叶片微缝隙,荧光信号仍保持稳定;(h)经 HPLC 定量检测,模拟降雨后纳米颗粒在叶片表面的活性成分保留率达 47.90%,是 Diuron WP(27.96%)的 1.7 倍以上,充分证明该纳米颗粒具备卓越的抗雨水冲刷能力和叶面滞留性,可大幅减少田间环境流失。
图4:Diuron/SBE-β-CD@CSH 在杂草叶片表面的界面粘附与滞留性能表征
2.5 Diuron/SBE-β-CD@CSH 在杂草体内的吸收、传导能力及除草致死效果的表征
图5为 Diuron/SBE-β-CD@CSH 纳米颗粒在杂草体内的吸收、传导能力及除草致死效果的表征结果,(a)通过 FITC 荧光标记的共聚焦显微镜成像,清晰展示了该纳米颗粒经小藜根系和叶片处理后,可实现双向高效吸收并在根、茎、叶中长距离系统转运,能靶向定位于叶肉细胞的叶绿体(与叶绿素荧光共定位),根系吸收的颗粒可经中柱转运至地上部,叶片吸收的颗粒则能通过韧皮部向下转运至根系;(b-g)通过温室试验测定了该纳米颗粒对 20 天和 40 天苗龄小藜的防效,视觉观察显示其诱导的黄化、萎蔫等药害症状显著重于商用 Diuron WP,且在相同施药量下对小藜的株高和鲜重抑制效果更优,4 kg/ha 剂量下对 20 天苗龄小藜的株高、鲜重抑制率分别达 36.81%、77.60%,均高于 WP 的 33.81%、69.10%,1 kg/ha 剂量下对 40 天苗龄小藜的鲜重抑制率较 WP 显著提升 22.53%(p<0.05);(h-i)经玉米田田间试验验证,在 1500 g/ha 施用量下,该纳米颗粒处理 7-14 天即可使苘麻、大狗尾草出现明显的脱水、卷曲、黄化和倒伏症状,处理 21 天后对苘麻的防效达 70.09%、对大狗尾草达 52.93%,远高于商用 WP 的 53.72% 和 39.09%,同时对大苗龄藜麦也表现出显著的除草效果,充分证实该纳米颗粒在温室和田间条件下均具备优于传统制剂的除草活性。
图5:Diuron/SBE-β-CD@CSH 在杂草体内的吸收、传导能力及除草致死效果的表征
2.6 Diuron/SBE-β-CD@CSH 的淋溶行为与非靶标生物安全性评估
图6为 Diuron/SBE-β-CD@CSH 纳米颗粒的淋溶行为与非靶标生物安全性评估结果,(a)展示了土壤柱淋溶实验的装置示意图;(b)和(c)的穿透曲线与累积淋溶曲线显示,该纳米颗粒的最大淋溶量(6.36%)低于商用 Diuron WP(9.18%),13 天累积淋溶损失较 WP 减少 18.61%,土壤残留率达 38.24%(WP 仅 22.09%),显著降低地下水污染风险;(d-g)通过黄瓜和水稻种子萌发实验验证其作物安全性,低浓度(1.25-20 mg/L)下萌发率均为 100%,20 mg/L 时黄瓜和水稻生物量较 WP 分别提升 17.88% 和 5.74%,高浓度(160 mg/L)下仍能维持部分萌发率(黄瓜 23.33%、水稻 36.67%),而 WP 已完全抑制黄瓜萌发且水稻萌发率仅 10%;(h-i)对斑马鱼的毒性评估显示,纳米颗粒 96 h LC₅₀约为 WP 的 4 倍,72 h 毒性较原药(TC)降低 366.76%;(j)对蚯蚓的急性毒性测试表明,其 48 h LC₅₀达 2978.03 mg/L,是 WP(742.27 mg/L)的近 3 倍,充分证实该纳米颗粒在减少淋溶损失的同时,对作物、水生生物和土壤生物均具有更优异的非靶标安全性。
图6:Diuron/SBE-β-CD@CSH 的淋溶行为与非靶标生物安全性评估
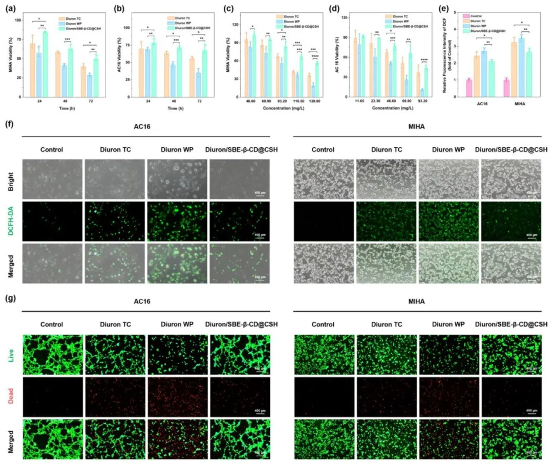
2.7 Diuron/SBE-β-CD@CSH 在体外细胞模型中的安全性评估
图7为 Diuron/SBE-β-CD@CSH 纳米颗粒在体外细胞模型中的安全性评估结果,(a)(b)通过不同浓度处理实验显示,该纳米颗粒对肝细胞(MIHA)和心肌细胞(AC16)的毒性显著低于敌草隆原药(TC)和商用可湿性粉剂(WP),96 mg/L 浓度下 MIHA 和 AC16 细胞活力分别达 83% 和 43%,远高于 WP 组的 56% 和 12%;(c)(d)的时间依赖性毒性实验表明,72 h 后纳米颗粒处理组细胞活力仍维持在 50% 以上,而 TC 和 WP 组均低于 40%;(e)(f)的活性氧(ROS)检测结果显示,纳米颗粒组胞内 ROS 生成量显著降低,仅为 WP 组的约 1/2.5,且荧光成像直观呈现其抗氧化效果;(g)的活 / 死细胞染色图像进一步证实,纳米颗粒处理组的死细胞(红色荧光)比例明显少于 TC 和 WP 组,充分说明该纳米颗粒通过包合作用减少敌草隆的直接细胞暴露,且壳聚糖的羟基和氨基可清除自由基,显著降低对哺乳动物心肌和肝细胞的细胞毒性与氧化应激损伤。
图7:Diuron/SBE-β-CD@CSH 在体外细胞模型中的安全性评估
2.8 Diuron/SBE-β-CD@CSH 在大鼠模型中的体内安全性
图8为 Diuron/SBE-β-CD@CSH 纳米颗粒在大鼠模型中的体内安全性评估结果,(a)显示 32 天每日口服给药后,对照组与纳米颗粒组大鼠体重增长显著高于敌草隆原药(TC)和商用可湿性粉剂(WP)组,WP 组体重增长最少;(b)和(c)的血清生化指标检测表明,纳米颗粒组的肝损伤标志物(ALT、AST)和心肌损伤标志物(CK、LDH)水平较 TC 和 WP 组显著降低,ALT/AST 约降低 20%、CK/LDH 约降低 28%,接近正常参考范围, hepatoprotection 和心肌保护效果显著;(d)显示各组肾损伤标志物(BUN、CREA)无明显异常,WP 组 BUN 降低可能与肝尿素合成受损相关而非直接肾损伤;(e)的血液学分析显示,纳米颗粒组白细胞(WBC)计数仅为对照组的 1.59 倍,显著低于 TC 组(1.97 倍)和 WP 组(2.57 倍),炎症反应更轻微;(f)的 H&E 染色切片显示,TC 和 WP 组大鼠心、肝、脾、肺、肾均出现严重组织损伤(如心肌坏死、肝细胞水肿、脾淤血、肺泡坏死等),而纳米颗粒组仅存在轻微心肌淋巴细胞浸润和少量器官水肿,组织完整性基本保留;(g)的 4 - 羟基壬烯醛(4-HNE)荧光染色证实,纳米颗粒组心脏和肝脏组织的脂质过氧化水平显著低于 TC 和 WP 组,氧化应激损伤大幅减轻,充分验证了该纳米颗粒在体内层面可显著降低敌草隆的系统毒性,安全性远优于传统制剂。
图8:Diuron/SBE-β-CD@CSH 在大鼠模型中的体内安全性
3.结论
该研究通过主客体分子识别与静电共组装相结合的分层自组装策略,成功制备出高效且生物相容的除草剂纳米制剂 Diuron/SBE-β-CD@CSH,该纳米颗粒以敌草隆为模型化合物,先与磺丁基醚 -β- 环糊精形成 1:1 稳定包合复合物,再与壳聚糖静电组装为粒径均匀(172.63 nm)、稳定性良好的球形纳米颗粒;相较于商用敌草隆可湿性粉剂,其具备温 pH 双响应控释特性,光稳定性显著提升(半衰期延长 81.58%),叶面润湿性、粘附性和抗雨水冲刷能力优异(叶保留量提升超 241.7%),能通过杂草根叶双向吸收并长距离系统转运,在温室和田间试验中对苘麻、大狗尾草等杂草的防效显著提升(最高达 70.09%),同时土壤淋溶损失减少 18.61%,且经作物种子、斑马鱼、蚯蚓、哺乳动物细胞及大鼠模型的多维度毒性评估证实,其对非靶标生物和哺乳动物的安全性大幅优于传统制剂,该纳米递送平台制备简便、环境损失小、靶向性强且生态安全性高,为可持续农业中的杂草防治提供了极具应用前景的新策略。

文章题目:Hierarchical Self‐Assembled Nanoparticles for Efficient and Eco‐Friendly Herbicide Delivery.

本公众号对相关研究成果的解读,仅供科研探讨与学术学习;如涉及侵权问题,烦请通过后台联系我方作删除处理。

公众号主页汇集多篇优质文章,欢迎各课题组前来投稿交流!

点击关注我们,为您带来更多纳米农药领域知识!

最新文章

随机文章

基本 文件 流程 错误 SQL 调试
  1. 请求信息 : 2026-04-05 09:46:45 HTTP/2.0 GET : https://h.mffb.com.cn/a/485648.html
  2. 运行时间 : 0.078269s [ 吞吐率:12.78req/s ] 内存消耗:4,697.45kb 文件加载:140
  3. 缓存信息 : 0 reads,0 writes
  4. 会话信息 : SESSION_ID=64788b120f5e503a8d0d1d504b19c227
  1. /yingpanguazai/ssd/ssd1/www/h.mffb.com.cn/public/index.php ( 0.79 KB )
  2. /yingpanguazai/ssd/ssd1/www/h.mffb.com.cn/vendor/autoload.php ( 0.17 KB )
  3. /yingpanguazai/ssd/ssd1/www/h.mffb.com.cn/vendor/composer/autoload_real.php ( 2.49 KB )
  4. /yingpanguazai/ssd/ssd1/www/h.mffb.com.cn/vendor/composer/platform_check.php ( 0.90 KB )
  5. /yingpanguazai/ssd/ssd1/www/h.mffb.com.cn/vendor/composer/ClassLoader.php ( 14.03 KB )
  6. /yingpanguazai/ssd/ssd1/www/h.mffb.com.cn/vendor/composer/autoload_static.php ( 4.90 KB )
  7. /yingpanguazai/ssd/ssd1/www/h.mffb.com.cn/vendor/topthink/think-helper/src/helper.php ( 8.34 KB )
  8. /yingpanguazai/ssd/ssd1/www/h.mffb.com.cn/vendor/topthink/think-validate/src/helper.php ( 2.19 KB )
  9. /yingpanguazai/ssd/ssd1/www/h.mffb.com.cn/vendor/topthink/think-orm/src/helper.php ( 1.47 KB )
  10. /yingpanguazai/ssd/ssd1/www/h.mffb.com.cn/vendor/topthink/think-orm/stubs/load_stubs.php ( 0.16 KB )
  11. /yingpanguazai/ssd/ssd1/www/h.mffb.com.cn/vendor/topthink/framework/src/think/Exception.php ( 1.69 KB )
  12. /yingpanguazai/ssd/ssd1/www/h.mffb.com.cn/vendor/topthink/think-container/src/Facade.php ( 2.71 KB )
  13. /yingpanguazai/ssd/ssd1/www/h.mffb.com.cn/vendor/symfony/deprecation-contracts/function.php ( 0.99 KB )
  14. /yingpanguazai/ssd/ssd1/www/h.mffb.com.cn/vendor/symfony/polyfill-mbstring/bootstrap.php ( 8.26 KB )
  15. /yingpanguazai/ssd/ssd1/www/h.mffb.com.cn/vendor/symfony/polyfill-mbstring/bootstrap80.php ( 9.78 KB )
  16. /yingpanguazai/ssd/ssd1/www/h.mffb.com.cn/vendor/symfony/var-dumper/Resources/functions/dump.php ( 1.49 KB )
  17. /yingpanguazai/ssd/ssd1/www/h.mffb.com.cn/vendor/topthink/think-dumper/src/helper.php ( 0.18 KB )
  18. /yingpanguazai/ssd/ssd1/www/h.mffb.com.cn/vendor/symfony/var-dumper/VarDumper.php ( 4.30 KB )
  19. /yingpanguazai/ssd/ssd1/www/h.mffb.com.cn/vendor/topthink/framework/src/think/App.php ( 15.30 KB )
  20. /yingpanguazai/ssd/ssd1/www/h.mffb.com.cn/vendor/topthink/think-container/src/Container.php ( 15.76 KB )
  21. /yingpanguazai/ssd/ssd1/www/h.mffb.com.cn/vendor/psr/container/src/ContainerInterface.php ( 1.02 KB )
  22. /yingpanguazai/ssd/ssd1/www/h.mffb.com.cn/app/provider.php ( 0.19 KB )
  23. /yingpanguazai/ssd/ssd1/www/h.mffb.com.cn/vendor/topthink/framework/src/think/Http.php ( 6.04 KB )
  24. /yingpanguazai/ssd/ssd1/www/h.mffb.com.cn/vendor/topthink/think-helper/src/helper/Str.php ( 7.29 KB )
  25. /yingpanguazai/ssd/ssd1/www/h.mffb.com.cn/vendor/topthink/framework/src/think/Env.php ( 4.68 KB )
  26. /yingpanguazai/ssd/ssd1/www/h.mffb.com.cn/app/common.php ( 0.03 KB )
  27. /yingpanguazai/ssd/ssd1/www/h.mffb.com.cn/vendor/topthink/framework/src/helper.php ( 18.78 KB )
  28. /yingpanguazai/ssd/ssd1/www/h.mffb.com.cn/vendor/topthink/framework/src/think/Config.php ( 5.54 KB )
  29. /yingpanguazai/ssd/ssd1/www/h.mffb.com.cn/config/app.php ( 0.95 KB )
  30. /yingpanguazai/ssd/ssd1/www/h.mffb.com.cn/config/cache.php ( 0.78 KB )
  31. /yingpanguazai/ssd/ssd1/www/h.mffb.com.cn/config/console.php ( 0.23 KB )
  32. /yingpanguazai/ssd/ssd1/www/h.mffb.com.cn/config/cookie.php ( 0.56 KB )
  33. /yingpanguazai/ssd/ssd1/www/h.mffb.com.cn/config/database.php ( 2.48 KB )
  34. /yingpanguazai/ssd/ssd1/www/h.mffb.com.cn/vendor/topthink/framework/src/think/facade/Env.php ( 1.67 KB )
  35. /yingpanguazai/ssd/ssd1/www/h.mffb.com.cn/config/filesystem.php ( 0.61 KB )
  36. /yingpanguazai/ssd/ssd1/www/h.mffb.com.cn/config/lang.php ( 0.91 KB )
  37. /yingpanguazai/ssd/ssd1/www/h.mffb.com.cn/config/log.php ( 1.35 KB )
  38. /yingpanguazai/ssd/ssd1/www/h.mffb.com.cn/config/middleware.php ( 0.19 KB )
  39. /yingpanguazai/ssd/ssd1/www/h.mffb.com.cn/config/route.php ( 1.89 KB )
  40. /yingpanguazai/ssd/ssd1/www/h.mffb.com.cn/config/session.php ( 0.57 KB )
  41. /yingpanguazai/ssd/ssd1/www/h.mffb.com.cn/config/trace.php ( 0.34 KB )
  42. /yingpanguazai/ssd/ssd1/www/h.mffb.com.cn/config/view.php ( 0.82 KB )
  43. /yingpanguazai/ssd/ssd1/www/h.mffb.com.cn/app/event.php ( 0.25 KB )
  44. /yingpanguazai/ssd/ssd1/www/h.mffb.com.cn/vendor/topthink/framework/src/think/Event.php ( 7.67 KB )
  45. /yingpanguazai/ssd/ssd1/www/h.mffb.com.cn/app/service.php ( 0.13 KB )
  46. /yingpanguazai/ssd/ssd1/www/h.mffb.com.cn/app/AppService.php ( 0.26 KB )
  47. /yingpanguazai/ssd/ssd1/www/h.mffb.com.cn/vendor/topthink/framework/src/think/Service.php ( 1.64 KB )
  48. /yingpanguazai/ssd/ssd1/www/h.mffb.com.cn/vendor/topthink/framework/src/think/Lang.php ( 7.35 KB )
  49. /yingpanguazai/ssd/ssd1/www/h.mffb.com.cn/vendor/topthink/framework/src/lang/zh-cn.php ( 13.70 KB )
  50. /yingpanguazai/ssd/ssd1/www/h.mffb.com.cn/vendor/topthink/framework/src/think/initializer/Error.php ( 3.31 KB )
  51. /yingpanguazai/ssd/ssd1/www/h.mffb.com.cn/vendor/topthink/framework/src/think/initializer/RegisterService.php ( 1.33 KB )
  52. /yingpanguazai/ssd/ssd1/www/h.mffb.com.cn/vendor/services.php ( 0.14 KB )
  53. /yingpanguazai/ssd/ssd1/www/h.mffb.com.cn/vendor/topthink/framework/src/think/service/PaginatorService.php ( 1.52 KB )
  54. /yingpanguazai/ssd/ssd1/www/h.mffb.com.cn/vendor/topthink/framework/src/think/service/ValidateService.php ( 0.99 KB )
  55. /yingpanguazai/ssd/ssd1/www/h.mffb.com.cn/vendor/topthink/framework/src/think/service/ModelService.php ( 2.04 KB )
  56. /yingpanguazai/ssd/ssd1/www/h.mffb.com.cn/vendor/topthink/think-trace/src/Service.php ( 0.77 KB )
  57. /yingpanguazai/ssd/ssd1/www/h.mffb.com.cn/vendor/topthink/framework/src/think/Middleware.php ( 6.72 KB )
  58. /yingpanguazai/ssd/ssd1/www/h.mffb.com.cn/vendor/topthink/framework/src/think/initializer/BootService.php ( 0.77 KB )
  59. /yingpanguazai/ssd/ssd1/www/h.mffb.com.cn/vendor/topthink/think-orm/src/Paginator.php ( 11.86 KB )
  60. /yingpanguazai/ssd/ssd1/www/h.mffb.com.cn/vendor/topthink/think-validate/src/Validate.php ( 63.20 KB )
  61. /yingpanguazai/ssd/ssd1/www/h.mffb.com.cn/vendor/topthink/think-orm/src/Model.php ( 23.55 KB )
  62. /yingpanguazai/ssd/ssd1/www/h.mffb.com.cn/vendor/topthink/think-orm/src/model/concern/Attribute.php ( 21.05 KB )
  63. /yingpanguazai/ssd/ssd1/www/h.mffb.com.cn/vendor/topthink/think-orm/src/model/concern/AutoWriteData.php ( 4.21 KB )
  64. /yingpanguazai/ssd/ssd1/www/h.mffb.com.cn/vendor/topthink/think-orm/src/model/concern/Conversion.php ( 6.44 KB )
  65. /yingpanguazai/ssd/ssd1/www/h.mffb.com.cn/vendor/topthink/think-orm/src/model/concern/DbConnect.php ( 5.16 KB )
  66. /yingpanguazai/ssd/ssd1/www/h.mffb.com.cn/vendor/topthink/think-orm/src/model/concern/ModelEvent.php ( 2.33 KB )
  67. /yingpanguazai/ssd/ssd1/www/h.mffb.com.cn/vendor/topthink/think-orm/src/model/concern/RelationShip.php ( 28.29 KB )
  68. /yingpanguazai/ssd/ssd1/www/h.mffb.com.cn/vendor/topthink/think-helper/src/contract/Arrayable.php ( 0.09 KB )
  69. /yingpanguazai/ssd/ssd1/www/h.mffb.com.cn/vendor/topthink/think-helper/src/contract/Jsonable.php ( 0.13 KB )
  70. /yingpanguazai/ssd/ssd1/www/h.mffb.com.cn/vendor/topthink/think-orm/src/model/contract/Modelable.php ( 0.09 KB )
  71. /yingpanguazai/ssd/ssd1/www/h.mffb.com.cn/vendor/topthink/framework/src/think/Db.php ( 2.88 KB )
  72. /yingpanguazai/ssd/ssd1/www/h.mffb.com.cn/vendor/topthink/think-orm/src/DbManager.php ( 8.52 KB )
  73. /yingpanguazai/ssd/ssd1/www/h.mffb.com.cn/vendor/topthink/framework/src/think/Log.php ( 6.28 KB )
  74. /yingpanguazai/ssd/ssd1/www/h.mffb.com.cn/vendor/topthink/framework/src/think/Manager.php ( 3.92 KB )
  75. /yingpanguazai/ssd/ssd1/www/h.mffb.com.cn/vendor/psr/log/src/LoggerTrait.php ( 2.69 KB )
  76. /yingpanguazai/ssd/ssd1/www/h.mffb.com.cn/vendor/psr/log/src/LoggerInterface.php ( 2.71 KB )
  77. /yingpanguazai/ssd/ssd1/www/h.mffb.com.cn/vendor/topthink/framework/src/think/Cache.php ( 4.92 KB )
  78. /yingpanguazai/ssd/ssd1/www/h.mffb.com.cn/vendor/psr/simple-cache/src/CacheInterface.php ( 4.71 KB )
  79. /yingpanguazai/ssd/ssd1/www/h.mffb.com.cn/vendor/topthink/think-helper/src/helper/Arr.php ( 16.63 KB )
  80. /yingpanguazai/ssd/ssd1/www/h.mffb.com.cn/vendor/topthink/framework/src/think/cache/driver/File.php ( 7.84 KB )
  81. /yingpanguazai/ssd/ssd1/www/h.mffb.com.cn/vendor/topthink/framework/src/think/cache/Driver.php ( 9.03 KB )
  82. /yingpanguazai/ssd/ssd1/www/h.mffb.com.cn/vendor/topthink/framework/src/think/contract/CacheHandlerInterface.php ( 1.99 KB )
  83. /yingpanguazai/ssd/ssd1/www/h.mffb.com.cn/app/Request.php ( 0.09 KB )
  84. /yingpanguazai/ssd/ssd1/www/h.mffb.com.cn/vendor/topthink/framework/src/think/Request.php ( 55.78 KB )
  85. /yingpanguazai/ssd/ssd1/www/h.mffb.com.cn/app/middleware.php ( 0.25 KB )
  86. /yingpanguazai/ssd/ssd1/www/h.mffb.com.cn/vendor/topthink/framework/src/think/Pipeline.php ( 2.61 KB )
  87. /yingpanguazai/ssd/ssd1/www/h.mffb.com.cn/vendor/topthink/think-trace/src/TraceDebug.php ( 3.40 KB )
  88. /yingpanguazai/ssd/ssd1/www/h.mffb.com.cn/vendor/topthink/framework/src/think/middleware/SessionInit.php ( 1.94 KB )
  89. /yingpanguazai/ssd/ssd1/www/h.mffb.com.cn/vendor/topthink/framework/src/think/Session.php ( 1.80 KB )
  90. /yingpanguazai/ssd/ssd1/www/h.mffb.com.cn/vendor/topthink/framework/src/think/session/driver/File.php ( 6.27 KB )
  91. /yingpanguazai/ssd/ssd1/www/h.mffb.com.cn/vendor/topthink/framework/src/think/contract/SessionHandlerInterface.php ( 0.87 KB )
  92. /yingpanguazai/ssd/ssd1/www/h.mffb.com.cn/vendor/topthink/framework/src/think/session/Store.php ( 7.12 KB )
  93. /yingpanguazai/ssd/ssd1/www/h.mffb.com.cn/vendor/topthink/framework/src/think/Route.php ( 23.73 KB )
  94. /yingpanguazai/ssd/ssd1/www/h.mffb.com.cn/vendor/topthink/framework/src/think/route/RuleName.php ( 5.75 KB )
  95. /yingpanguazai/ssd/ssd1/www/h.mffb.com.cn/vendor/topthink/framework/src/think/route/Domain.php ( 2.53 KB )
  96. /yingpanguazai/ssd/ssd1/www/h.mffb.com.cn/vendor/topthink/framework/src/think/route/RuleGroup.php ( 22.43 KB )
  97. /yingpanguazai/ssd/ssd1/www/h.mffb.com.cn/vendor/topthink/framework/src/think/route/Rule.php ( 26.95 KB )
  98. /yingpanguazai/ssd/ssd1/www/h.mffb.com.cn/vendor/topthink/framework/src/think/route/RuleItem.php ( 9.78 KB )
  99. /yingpanguazai/ssd/ssd1/www/h.mffb.com.cn/route/app.php ( 1.72 KB )
  100. /yingpanguazai/ssd/ssd1/www/h.mffb.com.cn/vendor/topthink/framework/src/think/facade/Route.php ( 4.70 KB )
  101. /yingpanguazai/ssd/ssd1/www/h.mffb.com.cn/vendor/topthink/framework/src/think/route/dispatch/Controller.php ( 4.74 KB )
  102. /yingpanguazai/ssd/ssd1/www/h.mffb.com.cn/vendor/topthink/framework/src/think/route/Dispatch.php ( 10.44 KB )
  103. /yingpanguazai/ssd/ssd1/www/h.mffb.com.cn/app/controller/Index.php ( 4.81 KB )
  104. /yingpanguazai/ssd/ssd1/www/h.mffb.com.cn/app/BaseController.php ( 2.05 KB )
  105. /yingpanguazai/ssd/ssd1/www/h.mffb.com.cn/vendor/topthink/think-orm/src/facade/Db.php ( 0.93 KB )
  106. /yingpanguazai/ssd/ssd1/www/h.mffb.com.cn/vendor/topthink/think-orm/src/db/connector/Mysql.php ( 5.44 KB )
  107. /yingpanguazai/ssd/ssd1/www/h.mffb.com.cn/vendor/topthink/think-orm/src/db/PDOConnection.php ( 52.47 KB )
  108. /yingpanguazai/ssd/ssd1/www/h.mffb.com.cn/vendor/topthink/think-orm/src/db/Connection.php ( 8.39 KB )
  109. /yingpanguazai/ssd/ssd1/www/h.mffb.com.cn/vendor/topthink/think-orm/src/db/ConnectionInterface.php ( 4.57 KB )
  110. /yingpanguazai/ssd/ssd1/www/h.mffb.com.cn/vendor/topthink/think-orm/src/db/builder/Mysql.php ( 16.58 KB )
  111. /yingpanguazai/ssd/ssd1/www/h.mffb.com.cn/vendor/topthink/think-orm/src/db/Builder.php ( 24.06 KB )
  112. /yingpanguazai/ssd/ssd1/www/h.mffb.com.cn/vendor/topthink/think-orm/src/db/BaseBuilder.php ( 27.50 KB )
  113. /yingpanguazai/ssd/ssd1/www/h.mffb.com.cn/vendor/topthink/think-orm/src/db/Query.php ( 15.71 KB )
  114. /yingpanguazai/ssd/ssd1/www/h.mffb.com.cn/vendor/topthink/think-orm/src/db/BaseQuery.php ( 45.13 KB )
  115. /yingpanguazai/ssd/ssd1/www/h.mffb.com.cn/vendor/topthink/think-orm/src/db/concern/TimeFieldQuery.php ( 7.43 KB )
  116. /yingpanguazai/ssd/ssd1/www/h.mffb.com.cn/vendor/topthink/think-orm/src/db/concern/AggregateQuery.php ( 3.26 KB )
  117. /yingpanguazai/ssd/ssd1/www/h.mffb.com.cn/vendor/topthink/think-orm/src/db/concern/ModelRelationQuery.php ( 20.07 KB )
  118. /yingpanguazai/ssd/ssd1/www/h.mffb.com.cn/vendor/topthink/think-orm/src/db/concern/ParamsBind.php ( 3.66 KB )
  119. /yingpanguazai/ssd/ssd1/www/h.mffb.com.cn/vendor/topthink/think-orm/src/db/concern/ResultOperation.php ( 7.01 KB )
  120. /yingpanguazai/ssd/ssd1/www/h.mffb.com.cn/vendor/topthink/think-orm/src/db/concern/WhereQuery.php ( 19.37 KB )
  121. /yingpanguazai/ssd/ssd1/www/h.mffb.com.cn/vendor/topthink/think-orm/src/db/concern/JoinAndViewQuery.php ( 7.11 KB )
  122. /yingpanguazai/ssd/ssd1/www/h.mffb.com.cn/vendor/topthink/think-orm/src/db/concern/TableFieldInfo.php ( 2.63 KB )
  123. /yingpanguazai/ssd/ssd1/www/h.mffb.com.cn/vendor/topthink/think-orm/src/db/concern/Transaction.php ( 2.77 KB )
  124. /yingpanguazai/ssd/ssd1/www/h.mffb.com.cn/vendor/topthink/framework/src/think/log/driver/File.php ( 5.96 KB )
  125. /yingpanguazai/ssd/ssd1/www/h.mffb.com.cn/vendor/topthink/framework/src/think/contract/LogHandlerInterface.php ( 0.86 KB )
  126. /yingpanguazai/ssd/ssd1/www/h.mffb.com.cn/vendor/topthink/framework/src/think/log/Channel.php ( 3.89 KB )
  127. /yingpanguazai/ssd/ssd1/www/h.mffb.com.cn/vendor/topthink/framework/src/think/event/LogRecord.php ( 1.02 KB )
  128. /yingpanguazai/ssd/ssd1/www/h.mffb.com.cn/vendor/topthink/think-helper/src/Collection.php ( 16.47 KB )
  129. /yingpanguazai/ssd/ssd1/www/h.mffb.com.cn/vendor/topthink/framework/src/think/facade/View.php ( 1.70 KB )
  130. /yingpanguazai/ssd/ssd1/www/h.mffb.com.cn/vendor/topthink/framework/src/think/View.php ( 4.39 KB )
  131. /yingpanguazai/ssd/ssd1/www/h.mffb.com.cn/vendor/topthink/framework/src/think/Response.php ( 8.81 KB )
  132. /yingpanguazai/ssd/ssd1/www/h.mffb.com.cn/vendor/topthink/framework/src/think/response/View.php ( 3.29 KB )
  133. /yingpanguazai/ssd/ssd1/www/h.mffb.com.cn/vendor/topthink/framework/src/think/Cookie.php ( 6.06 KB )
  134. /yingpanguazai/ssd/ssd1/www/h.mffb.com.cn/vendor/topthink/think-view/src/Think.php ( 8.38 KB )
  135. /yingpanguazai/ssd/ssd1/www/h.mffb.com.cn/vendor/topthink/framework/src/think/contract/TemplateHandlerInterface.php ( 1.60 KB )
  136. /yingpanguazai/ssd/ssd1/www/h.mffb.com.cn/vendor/topthink/think-template/src/Template.php ( 46.61 KB )
  137. /yingpanguazai/ssd/ssd1/www/h.mffb.com.cn/vendor/topthink/think-template/src/template/driver/File.php ( 2.41 KB )
  138. /yingpanguazai/ssd/ssd1/www/h.mffb.com.cn/vendor/topthink/think-template/src/template/contract/DriverInterface.php ( 0.86 KB )
  139. /yingpanguazai/ssd/ssd1/www/h.mffb.com.cn/runtime/temp/32b793ebdcbdb96aeb8bb24c123b0bef.php ( 11.98 KB )
  140. /yingpanguazai/ssd/ssd1/www/h.mffb.com.cn/vendor/topthink/think-trace/src/Html.php ( 4.42 KB )
  1. CONNECT:[ UseTime:0.000592s ] mysql:host=127.0.0.1;port=3306;dbname=h_mffb;charset=utf8mb4
  2. SHOW FULL COLUMNS FROM `fenlei` [ RunTime:0.000866s ]
  3. SELECT * FROM `fenlei` WHERE `fid` = 0 [ RunTime:0.000284s ]
  4. SELECT * FROM `fenlei` WHERE `fid` = 63 [ RunTime:0.000311s ]
  5. SHOW FULL COLUMNS FROM `set` [ RunTime:0.000543s ]
  6. SELECT * FROM `set` [ RunTime:0.000236s ]
  7. SHOW FULL COLUMNS FROM `article` [ RunTime:0.000581s ]
  8. SELECT * FROM `article` WHERE `id` = 485648 LIMIT 1 [ RunTime:0.000452s ]
  9. UPDATE `article` SET `lasttime` = 1775353605 WHERE `id` = 485648 [ RunTime:0.002848s ]
  10. SELECT * FROM `fenlei` WHERE `id` = 64 LIMIT 1 [ RunTime:0.000245s ]
  11. SELECT * FROM `article` WHERE `id` < 485648 ORDER BY `id` DESC LIMIT 1 [ RunTime:0.000469s ]
  12. SELECT * FROM `article` WHERE `id` > 485648 ORDER BY `id` ASC LIMIT 1 [ RunTime:0.000433s ]
  13. SELECT * FROM `article` WHERE `id` < 485648 ORDER BY `id` DESC LIMIT 10 [ RunTime:0.001017s ]
  14. SELECT * FROM `article` WHERE `id` < 485648 ORDER BY `id` DESC LIMIT 10,10 [ RunTime:0.000839s ]
  15. SELECT * FROM `article` WHERE `id` < 485648 ORDER BY `id` DESC LIMIT 20,10 [ RunTime:0.001868s ]
0.079825s