CEE|农业生态系统内转变影响了原生生物多样性和土壤多功能性
题目:Transitions within agroecosystems impact protists diversity and soil multifunctionality期刊:Communications Earth & Environment影响因子:7.29/ 9.5(2024/5年)
中科院/JCR分区:一区/Q1

土壤原生生物是生态系统功能的关键贡献者。相较于森林、草地和农田等不同生态系统之间的转变,农业系统内部的转变对土壤微生物群落和功能的影响受到的关注较少。本研究调查了从露天(OF)栽培转变为温室(GH)栽培对多个配对地点土壤原生生物群落和多功能性的影响。结果表明,GH较OF降低了原生生物的系统发育多样性,对稀有原生生物的影响更大(稀有原生生物丰度降低了42.1%)。纬度是跨区域配对的OF和GH土壤中吞噬型原生生物群落变异的最强预测因子。土壤多功能性指数平均下降了17.7%,主要归因于GH土壤中稀有原生生物的丧失。重构实验证实,将来自OF土壤中的原生生物稀有类群接种到GH土壤中,能显著恢复GH土壤多功能性。本研究强调了低丰度原生生物在调节土壤功能中的关键作用。图1 土壤原生生物的多样性与群落组成。A.露天田间(OF)和温室(GH)系统下原生生物优势类群与稀有类群的系统发育多样性差异。星号表示露天田间与温室土壤间存在显著差异(Wilcoxon秩和检验,***p<0.001)。B.基于Bray-Curtis距离的非度量多维尺度分析(NMDS),展示露天田间和温室土壤中原生生物优势类群与稀有类群的群落结构差异,及其与种植系统(CS)、纬度(La)的关联。P值通过置换多元方差分析(PERMANOVA)确定。C.曼哈顿图展示在露天田间或温室土壤中显著富集的零半径操作分类单元(Wilcoxon秩和检验,p<0.05)。每个圆点或三角形代表一个独立的零半径操作分类单元,不同颜色的零半径操作分类单元代表原生生物的不同门,内嵌维恩图显示在开放田间或温室土壤中显著富集的零半径操作分类单元数量。2. 原生生物群落的生态位宽度
图2 原生生物群落的平均生境生态位宽度(Bcom)。A.开放田间(OF)与温室(GH)土壤中原生生物优势群落和稀有种群落的平均Bcom对比图。灰色线条连接每组配对的露天田间与温室土壤。星号表示露天田间与温室土壤间存在显著差异(Wilcoxon秩和检验,*p<0.05;***p<0.001)。B.配对露天田间与温室土壤间原生生物优势群落和稀有种群落的ΔBcom空间分布预测图。该图采用反距离权重插值法绘制。C.原生生物群落的ΔBcom与纬度的相关性。回归线周围的阴影误差带代表95%置信区间。ΔBcom由每组配对温室土壤与露天田间土壤的Bcom差值计算得出。

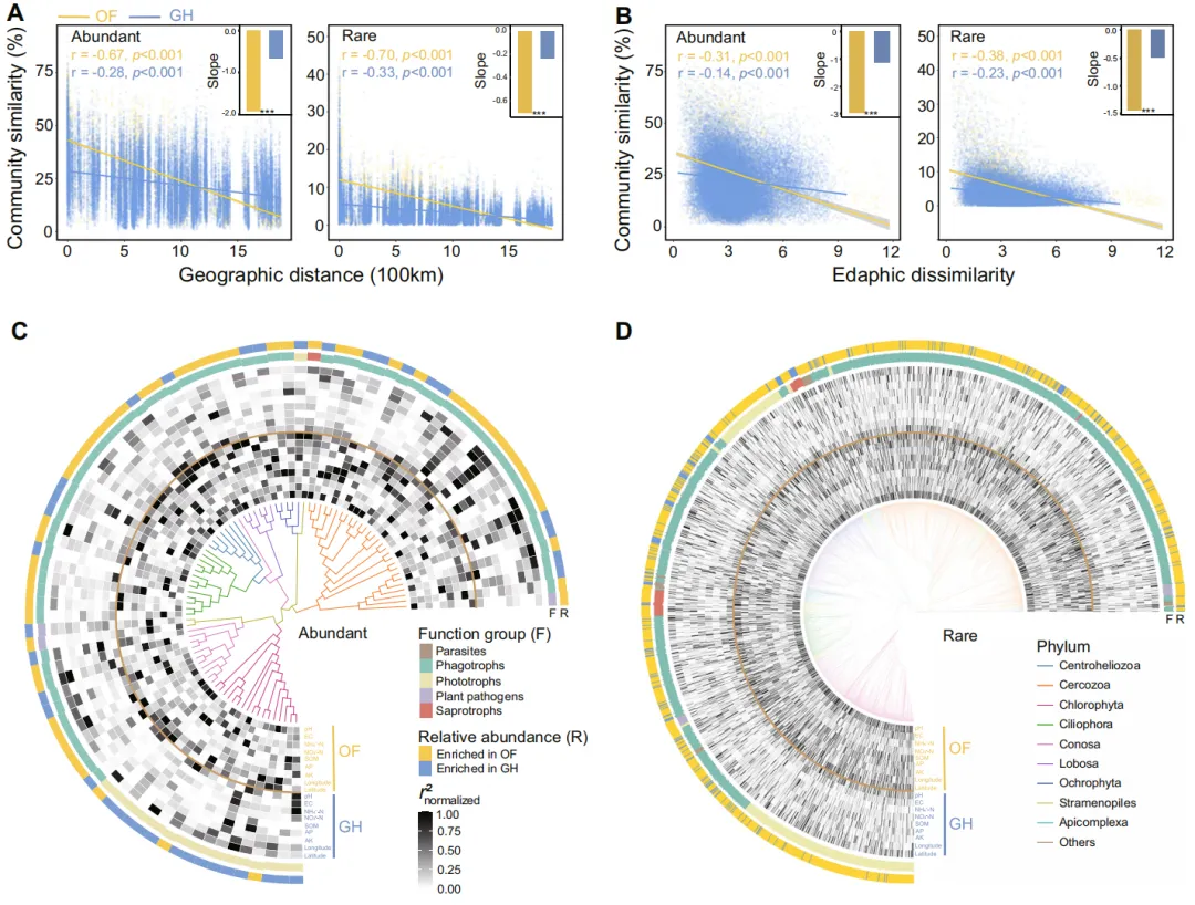
图3 原生生物群落与环境因子的关系。A.原生生物群落相似性与地理距离的距离衰减关系。B.原生生物群落相似性与土壤环境异质性的关系。黄色和蓝色实线分别代表露天田间(OF)和温室(GH)土壤的线性最小二乘回归。星号表示露天田间与温室土壤的回归斜率存在显著差异(***p<0.001)。C、D 为在露天田间或温室土壤中显著富集的优势、稀有零半径操作分类单元及其与环境因子的关系。系统发育树中仅纳入露天田间与温室系统间存在统计学差异的零半径操作分类单元(校正后p<0.05)。内环热图分别展示露天田间和温室土壤中零半径操作分类单元的相对丰度与环境因子的相关性。
图4 开放田间(OF)与温室(GH)土壤中吞噬型原生生物的配对比较。A.露天田间与温室土壤配对样本中优势和稀有原生生物类群的异质性分解。每个点代表一次配对比较,其位置对应相似性(S)、替换度(Repl)和丰富度差异(RichDiff)的三组数值。B.地理因子和土壤理化性质变异(Δ,温室减露天田间)对露天田间与温室土壤配对样本中吞噬型原生生物异质性的贡献。圆圈大小代表经随机森林分析计算的因子重要性,颜色代表斯皮尔曼相关系数。C.约束主坐标分析(CAP)显示纬度对配对露天田间与温室土壤中吞噬型原生生物异质性的影响,点的颜色根据配对土壤的纬度划分。
5. OF和GH系统土壤微生物功能的差异
图5 开放田间(OF)与温室(GH)系统下微生物功能的差异。A.基于Bray-Curits距离,对经eggNOG数据库注释的土壤微生物功能进行的非度量多维尺度分析(NMDS),P值通过置换多元方差分析(PERMANOVA)确定。B.露天田间与温室土壤间土壤多功能性指数的差异(Wilcoxon秩和检验,*p<0.05)。C.露天田间与温室土壤间功能基因丰度的差异。
图6 土壤多功能性变异的影响因素。A。结构方程模型(SEM)展示多种因素对土壤多功能性的影响,路径宽度代表路径系数的大小。模型参数为:卡方值=29.61,自由度=21,p=0.100,比较拟合指数=0.975,均方根误差=0.073。CS为种植系统,NI为土壤养分有效性指数,PD-A和PD-R分别为优势类群和稀有类群的系统发育多样性,NMDS1-A和NMDS1-R分别为优势和稀有零半径操作分类单元非度量多维尺度分析(NMDS)的第一轴得分。B.结构方程模型中各变量的标准化总效应。C、D 分别为优势(C)和稀有(D)原生生物类群的系统发育多样性与土壤多功能性的关系(基于多阈值法,即土壤功能数超过一系列连续阈值,阈值范围1%至99%,间隔1%)。Tmin和Tmax分别为斜率与零存在显著差异的最低和最高阈值,Tmde为斜率最大的阈值。
投稿&合作请联系:Eco_Env@outlook.com
点击阅读原文获取全文
文案:张欣怡
审核:姬江浩