

各省、自治区、直辖市及计划单列市农业农村(农牧)厅(局、委),新疆生产建设兵团农业农村局:
近年来,各地贯彻落实党中央、国务院决策部署,聚焦粮食稳产丰产,发动新型农业经营主体率先提单产服务带农户,围绕当地主导产业完善农业经营体系,涌现出了一批可复制、可推广的经验做法,现予以总结推介。
各级农业农村部门要结合自身实际,学习借鉴先进经验做法,充分发挥新型农业经营主体作用,提高新型农业经营主体发展质量,增强稳粮保供作用,强化带动小农户能力,引导构建支撑当地主导产业发展、带动农民增收致富的现代农业经营体系。
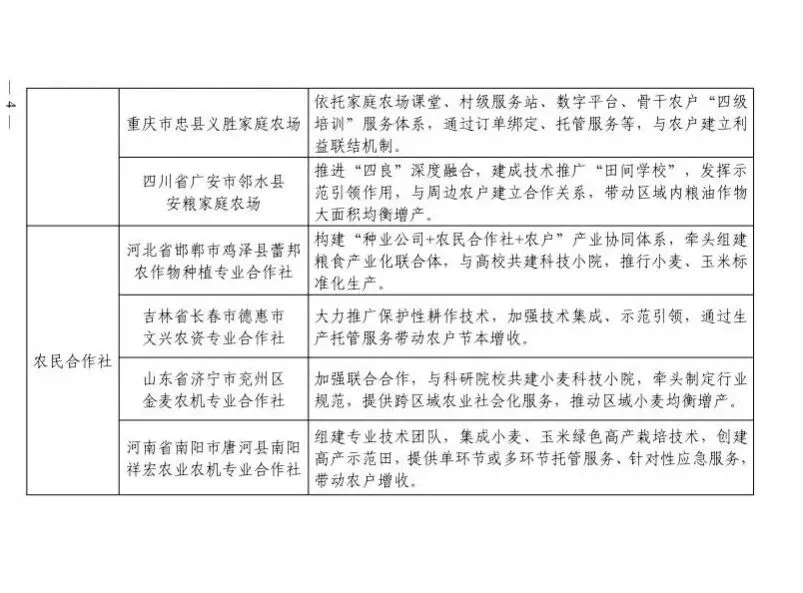
附件:1.新型农业经营主体率先提单产的经验做法
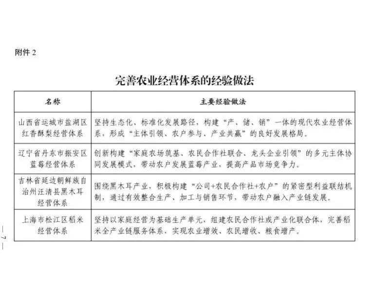
2.完善农业经营体系的经验做法
农业农村部办公厅
2026年2月2日









| 编辑:陈子文
| 签发:郭峰
| 版权:以上内容来源于农业农村部,版权归原作者所有,本平台仅为内容分享,若涉及版权问题,烦请原作者联系我们,与您共同协商解决。

中农富通是以中国农业大学、中国农业科学院、北京市农林科学院、北京农学院、南京农业大学、南京林业大学、安徽农业大学等科研院校的专家和技术为依托的农业高科技服务企业,是国家农业产业化重点龙头企业和国家高新技术企业。主要为政府、企业等提供规划设计、工程建造、科技推广、运营管理、农产品产销对接等多元化、全方位、一揽子服务,可做到“交钥匙”精品工程。项目覆盖全国,得到社会广泛好评。
中农富通长三角农业规划科学研究所是中农富通在全国设立的4大区域中心之一,是专注长三角地区农业农村发展、乡村振兴的研究机构。研究所成立于2014年,目前已在安徽马鞍山、江苏南京设立办事处,是中农富通与马鞍山市政府、南京国家农创中心战略合作的结晶,为国家高新技术企业,并已通过ISO9001质量管理体系认证。
长三角分所
江苏办事处:南京市浦口区行知路8号国家农创中心
安徽办事处:马鞍山市雨山区功辉大厦12F
北京总部
地址:海淀区清华东路17号中国农业大学东校区金码大厦B座
联系方式
薛所长:18710084923
高所长:15201426084
咨询热线:15996370505

扫码关注

联系所长


分享、在看与点赞,至少我要拥有一个吧