氮是保证植物生长及作物籽粒产量的大量元素之一,液泡硝酸盐储存对于植物获取硝酸盐及再利用过程至关重要。CLCa是目前发现最为重要且研究较为成熟的液泡硝酸盐转运体,在液泡硝酸盐转运过程中担任决定性角色。早在2000年开始就不断有研究揭示其硝酸盐转运活性及生理功能,且研究表明AtCLCa在转录水平上可以响应外界硝酸盐的变化。但CLCa如何响应上游硝酸盐信号及其分子调控机制至今未被报道。另外,对于籽粒作物来说,液泡硝酸盐转运体介导硝酸盐流入液泡的生物学功能及相关的分子机制至今仍不清楚。
近日,中国农业大学资源与环境学院/养分资源高效利用全国重点实验室张敬波教授课题组联合法国蒙彼利埃植物科学研究所Alexis De Angeli教授团队在国际权威期刊《先进科学》(Advanced Science)上发表了题为《玉米转录因子ZmbHLH118通过液泡膜硝酸盐转运蛋白ZmCLCa调节液泡硝酸盐装载》(The maize ZmbHLH118 transcription factor regulates vacuolar nitrate loading by the NO3- transporter ZmCLCa)的研究论文,揭示了ZmbHLH118-ZmCLCa组件通过介导液泡硝酸盐转运调节玉米氮利用的生物学功能及分子调控机制,首次报道了CLCa介导的液泡硝酸盐转运的上游转录调控机制,弥补了该领域二十多年的研究空白,并为玉米氮高效利用的遗传育种工作提供了重要的靶点及理论基础。
该研究首先发现超表达转录因子ZmbHLH118显著抑制玉米在氮充足条件下的生长及植株硝酸盐和总氮浓度,且根系相比于地上部表现出更强的氮表型差异。实验证明转录因子ZmbHLH118具有转录抑制活性,定位在细胞核,且苗期主要在玉米根系中表达。

图1 ZmbHLH118负调控玉米生长及氮水平
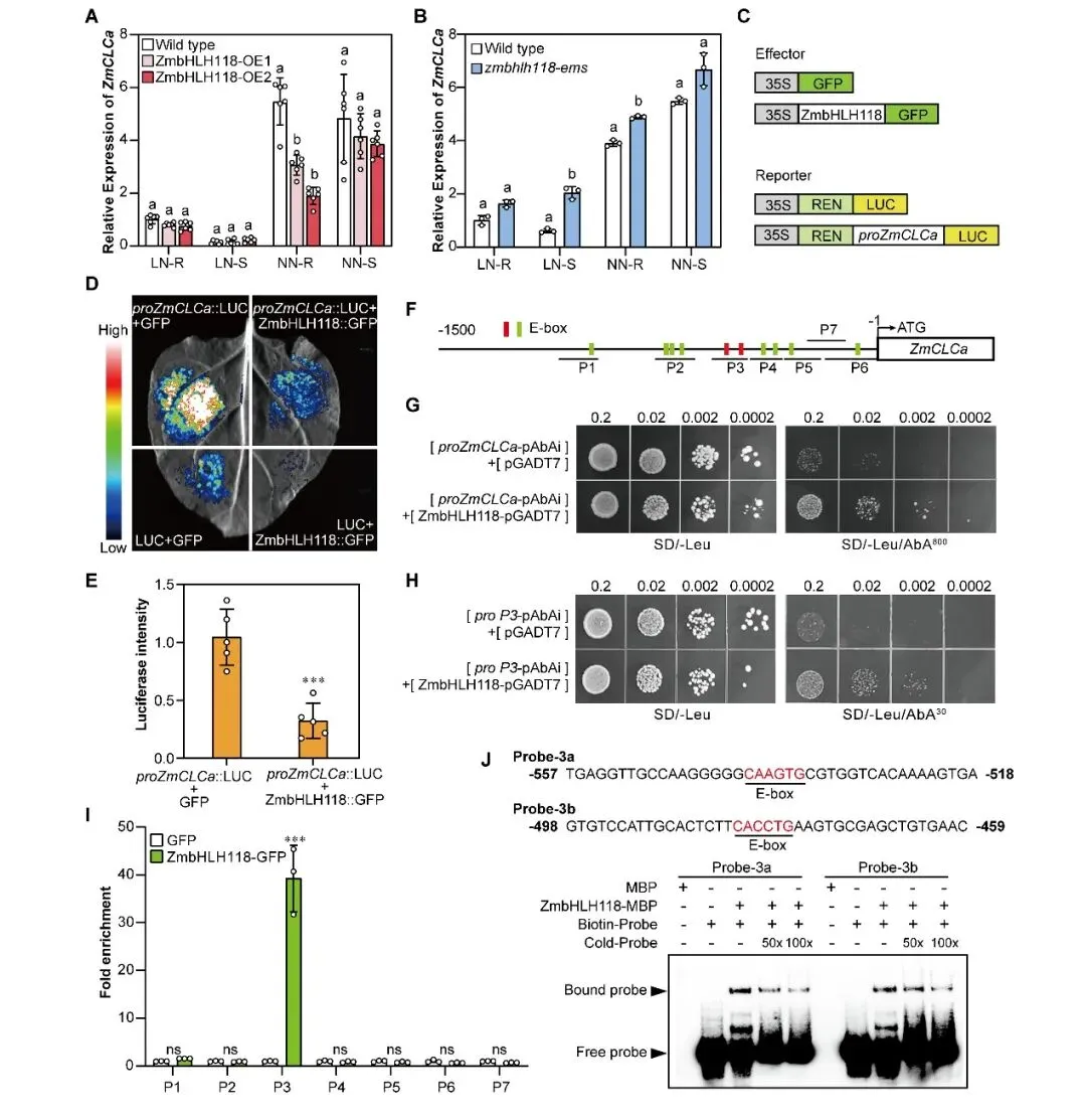
通过转录组测序分析明确ZmbHLH118参与调节玉米氮代谢及离子转运过程,并筛选到下游潜在的靶基因ZmCLCa。ZmCLCa与AtCLCa和AtCLCb最为同源,且负责硝酸盐转运选择性的氨基酸残基Proline160高度保守。荧光定量实验和双荧光素酶报告基因实验表明,ZmbHLH118负调控ZmCLCa的转录水平以及由ZmCLCa启动子驱动的LUC活性。进一步通过酵母单杂交实验、ChIP-qPCR以及EMSA实验证明ZmbHLH118通过直接结合ZmCLCa启动子P3片段上的两个E-box特征序列抑制ZmCLCa的基因表达。
图2 ZmbHLH118直接结合ZmCLCa的启动子并抑制其表达
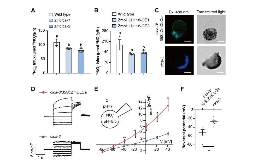
ZmCLCa定位在液泡膜,苗期同样在玉米根系中高表达。其功能缺失突变体zmclca与ZmbHLH118超表达株系表型相似,在氮充足条件下,zmclca具有显著降低的植株生物量及硝酸盐/总氮浓度,且根系表现出比地上部更为显著的氮表型差异。
图3 ZmCLCa正调控玉米生长及氮水平
15N瞬时吸收实验以及氯酸盐毒害实验证明zmclca的功能缺失以及由ZmbHLH118引起的ZmCLCa转录水平的降低均会抑制玉米根系硝酸盐瞬时吸收速率以及对氯酸盐的耐受性。以上结果表明ZmCLCa与AtCLCa在生理功能等方面可能具有保守性。我们进一步利用电生理膜片钳技术(patch clamp),通过植物全细胞模式(whole-cell)记录液泡膜硝酸盐电流,证明了超表达ZmCLCa不仅能够回补拟南芥突变体clca-3中受损的硝酸盐电流,而且能够显著增大烟草细胞中的硝酸盐电流密度,说明ZmCLCa具有与AtCLCa相类似的硝酸盐转运功能,通过介导液泡硝酸盐的流入调节硝酸盐吸收速率,进而调节植株氮水平及生长。
图4 ZmCLCa介导硝酸盐从细胞质流入液泡
最后,通过田间实验证明ZmbHLH118和ZmCLCa也能够调节玉米氮素利用效率及籽粒产量。综上所述,该研究在重要作物玉米中揭示了质膜硝酸盐感受器ZmNRT1.1B感知外界硝酸盐信号并将硝酸盐信号传递给ZmbHLH118-ZmCLCa组件,调控液泡硝酸盐装载,进而调控质膜硝酸盐转运体对硝酸盐的吸收,维持胞内硝酸盐稳态,弥补了CLCa介导硝酸盐转运的上游调控网络的空白。
图5 ZmbHLH118-ZmCLCa组件调节液泡硝酸盐内流及植株氮水平的模式图
中国农业大学资源与环境学院博士研究生张超男为第一作者,张敬波教授为本研究主要通讯作者,法国蒙彼利埃植物科学研究所Alexis De Angeli教授为共同通讯作者。中国农业大学袁力行教授、贾中涛教授、张静教授参与指导了该项工作。该研究得到了国家重点研发计划项目、国家自然科学基金项目、中国农业大学2115人才培育项目、法国国家研究署项目以及海南省自然科学基金的资助。