近日,由中国农业大学农学院李自超教授团队联合湖北省农业科学院粮食作物研究所游艾青研究员团队共同完成的研究成果,在国际植物科学领域顶尖期刊《Molecular Plant》(五年影响因子25.8)上正式发表。论文以"A bHLH transcription factor negatively regulates effective panicle number and grain yield by modulating auxin transport and distribution in rice"为题,系统阐述了一个名为SEP1的关键基因在水稻有效穗数与产量调控中的核心作用及其分子机制,为水稻分子设计育种开辟了新的靶点方向并提供了优质的等位基因资源。
点击阅读该团队近期相关研究成果:
中国农业大学团队上演Nature Communications“帽子戏法”,在《Science》子刊再取进展,打破产量与品质权衡

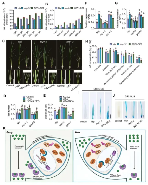
研究团队首先对299份水稻核心种质资源开展了全基因组关联分析,成功在2号染色体上锁定了一个与有效穗数密切相关的遗传位点,进而克隆出关键基因SEP1。后续功能验证表明,SEP1编码一种bHLH类转录因子,对水稻分蘖和有效穗数起负向调控作用。当该基因被敲除后,水稻穗数呈现显著增长;反之,若过表达该基因则会导致穗数下降。在机制层面,研究人员发现SEP1蛋白能够直接结合生长素运输基因OsPIN1a和OsPIN1b的启动子区域并激活其表达,借此调控生长素在水稻分蘖芽中的分布格局,进而影响分蘖芽的发育进程。研究还进一步揭示了SEP1与已知穗型调控因子Gnp4之间存在蛋白质相互作用,Gnp4可通过泛素化途径促进SEP1蛋白降解,从而形成一条精细调控穗数的新信号通路。

值得一提的是,研究团队在SEP1基因编码区鉴定出一个关键的自然变异位点Pro265Ser,该变异衍生出Hap1和Hap2两种单倍型。其中Hap2单倍型由于转录激活能力相对较弱,使得OsPIN1表达水平降低,生长素分布更趋利于分蘖形成,最终表现为穗数增加和产量提升。田间试验结果证实,在我国东北地区及长江中下游主栽水稻品种中敲除SEP1基因,或在粳稻日本晴中导入Hap2单倍型,均能显著提高了水稻产量表现。

该研究完整阐明了SEP1作为上游转录因子通过生长素途径调控水稻穗数的分子网络,不仅深化了学界对水稻产量性状形成机理的科学认知,也为高产育种实践提供了具有广阔应用前景的基因资源。此项工作由中国农业大学水稻种质资源、基因组学与分子育种(RGGMB)团队主导完成,中国农业大学已毕业博士杨涛、在读博士生朱睿与李金龙、已毕业博士王玉龙,以及湖北省农业科学院周雷研究员共同担任论文第一作者;通讯作者为中国农业大学张战营副教授、张洪亮教授与湖北省农业科学院游艾青研究员。中国农业大学李自超教授、张洪亮教授、李金杰教授、孙兴明副教授,以及吉林省农业科学院张强研究员参与了研究工作,整个过程得到了丁杨林教授的悉心指导。
