当前位置:首页>农业>华南农业大学--张志祥老师团队:O - 羧甲基壳聚糖基印楝素增强印楝素的抗降解特性和对草地贪夜蛾的抗摄食活性

华南农业大学--张志祥老师团队:O - 羧甲基壳聚糖基印楝素增强印楝素的抗降解特性和对草地贪夜蛾的抗摄食活性

  • 2026-05-30 11:12:10
华南农业大学--张志祥老师团队:O - 羧甲基壳聚糖基印楝素增强印楝素的抗降解特性和对草地贪夜蛾的抗摄食活性
近日,华南农业大学张志祥老师团队在《Pest Management Science》发表名为"O-Carboxymethyl chitosan-based azadirachtin enhances anti-degradation properties of azadirachtin and antifeedant activity against Spodoptera frugiperda的期刊论文。

该团队聚焦于生物农药的性能优化问题,通过纳米载体技术构建了 O - 羧甲基壳聚糖基印楝素(Aza@o-cmc),为可持续农业中的害虫防治提供了创新解决方案。

发表日期:2025年11月14日

关键词:O - 羧甲基壳聚糖;印楝素;草地贪夜蛾;玉米

印楝素是从印楝树中提取的一种四降三萜类化合物,对四百余种昆虫均表现出显著的生物活性,作为效果最优异的植物源杀虫剂,其可生物降解且环境友好,对哺乳动物、植物和鸟类均无毒性。印楝素通过干扰昆虫的内分泌信号分子、保幼激素以及 20 - 羟基蜕皮酮,破坏多种农业害虫的生长发育过程,进而产生拒食、生长抑制、卵母细胞结构受损、繁殖力下降、卵孵化率降低等一系列生理效应。
近期针对草地贪夜蛾的相关研究发现,印楝素会改变其卵的形态与卵壳结构,阻碍胚胎发育,还会损伤其脂肪体并下调解毒相关基因的表达,同时通过影响几丁质和激素的生物合成通路,进一步抑制害虫生长;此外,印楝素会降解草地贪夜蛾的丝腺腔,使其形成空泡,从而降低幼虫的迁移能力。但印楝素的环境持效性较差,其对光照、温度和微生物降解高度敏感,施药后易快速分解,这极大限制了其田间应用效果。
O - 羧甲基壳聚糖纳米颗粒符合环境友好型纳米技术的研发要求,其原料壳聚糖是天然存在的可生物降解、生物相容性材料,且自身的 pH 响应释放机制能提升对非靶标生物的安全性。但目前关于 O - 羧甲基壳聚糖微球包封印楝素在田间条件下防治草地贪夜蛾的相关研究仍较为匮乏,因此亟需开展相关研究以验证该制剂的实际田间防效,从而提升生物农药的应用效率。
草地贪夜蛾隶属于鳞翅目夜蛾科,原产于美洲热带和亚热带地区,2015 年开始入侵世界多国,成为全球性重大农业害虫,2018 年首次在我国云南省被发现,随后在全国各玉米主产区相继出现。作为杂食性害虫,草地贪夜蛾幼虫取食植物幼嫩组织,且迁移能力极强,其取食行为会随虫龄增长而加剧,对疫区玉米等粮食主产作物的生产造成严重威胁。尽管目前已开发出多种草地贪夜蛾防治策略,但化学防治仍是主流手段。然而,化学农药的大量使用已导致草地贪夜蛾对拟除虫菊酯类、多杀菌素类和有机磷类杀虫剂产生中高水平抗性;同时,害虫的抗药性问题和化学农药造成的环境污染,也凸显出研发环境友好型替代农药的必要性。
该研究以具有生物安全性、pH 响应性和成膜性的多糖纳米材料 O - 羧甲基壳聚糖为载体,旨在解决印楝素环境降解快、叶面附着力差、杀虫效果有限等问题。研究中合成了 O - 羧甲基壳聚糖基印楝素复合制剂,并对其结构特性、控释行为及抗淋溶、抗紫外线、抗水解和抗微生物降解能力进行了系统表征;同时在室内和室外条件下,全面评估了该合成制剂的抗降解性、杀虫活性和生物安全性。本研究的目的在于探索 O - 羧甲基壳聚糖在改善印楝素理化性质、提升其利用效率方面的潜在应用价值。
示意图:合成制备与施用示意图
2.结果与讨论
2.1 Aza@o-cmc 的制备与表征
图1为 O - 羧甲基壳聚糖基印楝素(Aza@o-cmc)的制备与表征结果,其中(a)展示了其一锅法的制备流程,(b)扫描电镜下可见该制剂为分散性良好的椭圆状微球;(c)粒度分析显示其平均粒径为 326.33±27.14 nm、多分散指数 0.335±0.04,(d)zeta 电位为 - 31.6±5.04 mV,证明其粒径均一且溶液体系稳定;(e)红外光谱证实 Aza@o-cmc 同时具备印楝素和交联剂三聚磷酸钠的特征峰,说明印楝素成功负载,(f)热重分析表明其热降解速率远低于纯印楝素,热稳定性显著提升;(g)不同 pH 下的扫描电镜和(h)透射电镜图像则显示,该制剂在弱酸性(pH6.0)条件下微球结构致密、形态完整,随 pH 升高微球逐渐溶胀、表面变薄,体现出明显的 pH 响应溶胀特性。
图1:Aza@o-cmc 的制备与表征
2.2 Aza@o-cmc 的叶面行为
图2为 O - 羧甲基壳聚糖基印楝素(Aza@o-cmc)的溶液特性表征结果,(a)呈现了其液滴在玉米叶片上的正、侧面形态,为椭圆形且叶片接触面积更大;(b)接触角测试显示,随时间增加 Aza@o-cmc 液滴的接触角显著低于纯印楝素,(c)表面张力分析表明其表面张力也远低于纯印楝素,与纯 O - 羧甲基壳聚糖无显著差异;(d)通过体视镜和扫描电镜观察到,该制剂在叶片上分散性和覆盖性更佳,干燥后会形成带有微球的粗糙薄膜附着于叶片表面;(e)雨水淋溶试验可见 Aza@o-cmc 的淋洗液更清澈,(f)淋洗液中活性成分检测和(g)淋溶后叶片残留检测进一步证实,Aza@o-cmc 抗淋溶能力显著优于纯印楝素,经三次雨水淋溶后其叶片上的活性成分残留率仍达 80.7%,而纯印楝素仅为 36.6%,充分体现出 Aza@o-cmc 更优的叶面附着力和抗冲刷性。
图2:Aza@o-cmc 的叶面行为
2.3 Aza@o-cmc 的性能测试
图3为 O - 羧甲基壳聚糖基印楝素(Aza@o-cmc)的性能检测结果,(a)显示该制剂的载药率为 0.1%~0.15%、包封率达 86.14%~88.76%,具备优异的负载效率;(b)pH 响应释放试验表明其在碱性环境中释放速率快,3 小时累计释放率达 61.11%,中性和酸性环境中则释放缓慢,呈现出靶向控释的特性;(c)(d)不同 pH 水环境中的稳定性测试显示,其在酸性条件下稳定性与纯印楝素相当,在碱性条件下稳定性则显著提升;(e)紫外线稳定性试验和(f)土壤环境稳定性试验均证实,Aza@o-cmc 的降解速率远低于纯印楝素,在紫外照射、土壤微生物作用下均能有效延缓印楝素降解,整体展现出良好的环境保护性能和可控的活性成分释放效果。
图3:Aza@o-cmc 的性能测试
2.4 对草地贪夜蛾的抗摄食活性检测
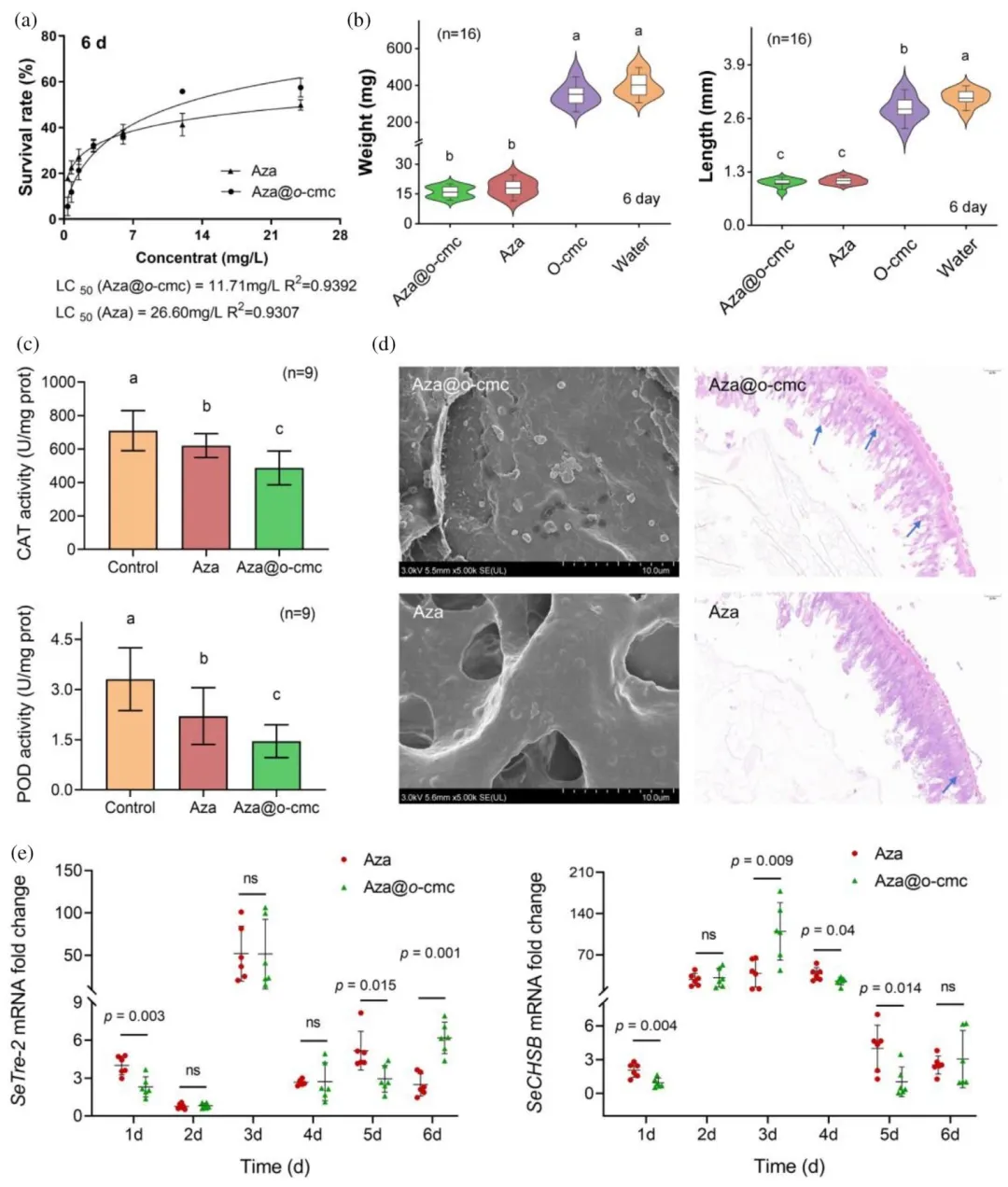
图4为 O - 羧甲基壳聚糖基印楝素(Aza@o-cmc)对草地贪夜蛾的抗摄食活性检测结果,(a)毒力测定显示处理 6 天后 Aza@o-cmc 的半数致死浓度(LC₅₀=11.71 mg/L)显著低于纯印楝素(26.60 mg/L),抗摄食效果更优;(b)在 LC₅₀浓度下,Aza@o-cmc 对草地贪夜蛾幼虫的体长、体重抑制效果与纯印楝素相当,且均显著低于空白对照组;(c)抗氧化酶活性检测表明,Aza@o-cmc 处理组幼虫体内过氧化物酶(POD)和过氧化氢酶(CAT)活性显著低于对照组和纯印楝素组;(d)扫描电镜和苏木精 - 伊红(H&E)染色观察发现,幼虫中肠壁附着有未被消化的 Aza@o-cmc 微球,且肠组织中出现大量微绒毛细胞肿大的病理变化;(e)基因表达检测显示,Aza@o-cmc 能显著下调草地贪夜蛾几丁质合成通路中 SeTre-2 和 SeCHSB 基因的表达,且在处理第 4、5 天的抑制效果显著优于纯印楝素,证实该制剂可通过干扰害虫生理代谢和几丁质合成,实现对草地贪夜蛾的高效抗摄食作用,且效果随接触时间延长而增强。
图4:对草地贪夜蛾的抗摄食活性检测
2.5 Aza@o-cmc 的田间测试
图5为 O - 羧甲基壳聚糖基印楝素(Aza@o-cmc)的田间试验结果,(a)(b)分别呈现了 5 月施药期间田间的温度(22.9~30.9℃)和相对湿度(65.7%~94.1%)变化,为田间降解试验提供了环境背景;(c)(d)的半衰期拟合结果显示,Aza@o-cmc 在玉米叶片上的田间半衰期达 46.2 h,显著高于纯印楝素的 33.0 h,充分证实经 O - 羧甲基壳聚糖包封后的印楝素,在自然田间环境中抗降解能力大幅提升,持效期显著延长,也验证了该制剂在实际农业场景中的应用优势。
图5:Aza@o-cmc 的田间测试
3.结论
该研究合成的多糖基制剂 Aza@o-cmc,依托 O - 羧甲基壳聚糖的载体保护作用,显著提升了印楝素的抗紫外线降解、抗水解能力,同时增强了其叶面附着力与抗淋溶特性,且该制剂的制备未削弱印楝素对草地贪夜蛾的抗摄食活性;相反,Aza@o-cmc 可在害虫肠道内实现印楝素的控释释放,通过显著抑制草地贪夜蛾几丁质合成通路相关基因的表达,进一步提升了对该害虫的防治效果;田间试验则证实,Aza@o-cmc 能将印楝素在玉米叶片上的田间半衰期从 33.0 h 延长至 46.2 h,有效提升了印楝素在自然环境中的持效性,该研究为环保型生物农药的研发与改良提供了重要的理论依据和技术支撑,也为可持续农业中的害虫绿色防治提供了新的有效方案。

文章题目:O-Carboxymethyl chitosan-based azadirachtin enhances anti-degradation properties of azadirachtin and antifeedant activity against Spodoptera frugiperda.

本公众号对相关研究成果的解读,仅供科研探讨与学术学习;如涉及侵权问题,烦请通过后台联系我方作删除处理。

公众号主页汇集多篇优质文章,欢迎各课题组前来投稿交流!

点击关注我们,为您带来更多纳米农药领域知识!

最新文章

随机文章

基本 文件 流程 错误 SQL 调试
  1. 请求信息 : 2026-05-30 12:28:38 HTTP/2.0 GET : https://h.mffb.com.cn/a/477697.html
  2. 运行时间 : 0.084178s [ 吞吐率:11.88req/s ] 内存消耗:4,376.95kb 文件加载:140
  3. 缓存信息 : 0 reads,0 writes
  4. 会话信息 : SESSION_ID=d6dbc64df01fab6867685b8f11873918
  1. /yingpanguazai/ssd/ssd1/www/h.mffb.com.cn/public/index.php ( 0.79 KB )
  2. /yingpanguazai/ssd/ssd1/www/h.mffb.com.cn/vendor/autoload.php ( 0.17 KB )
  3. /yingpanguazai/ssd/ssd1/www/h.mffb.com.cn/vendor/composer/autoload_real.php ( 2.49 KB )
  4. /yingpanguazai/ssd/ssd1/www/h.mffb.com.cn/vendor/composer/platform_check.php ( 0.90 KB )
  5. /yingpanguazai/ssd/ssd1/www/h.mffb.com.cn/vendor/composer/ClassLoader.php ( 14.03 KB )
  6. /yingpanguazai/ssd/ssd1/www/h.mffb.com.cn/vendor/composer/autoload_static.php ( 4.90 KB )
  7. /yingpanguazai/ssd/ssd1/www/h.mffb.com.cn/vendor/topthink/think-helper/src/helper.php ( 8.34 KB )
  8. /yingpanguazai/ssd/ssd1/www/h.mffb.com.cn/vendor/topthink/think-validate/src/helper.php ( 2.19 KB )
  9. /yingpanguazai/ssd/ssd1/www/h.mffb.com.cn/vendor/topthink/think-orm/src/helper.php ( 1.47 KB )
  10. /yingpanguazai/ssd/ssd1/www/h.mffb.com.cn/vendor/topthink/think-orm/stubs/load_stubs.php ( 0.16 KB )
  11. /yingpanguazai/ssd/ssd1/www/h.mffb.com.cn/vendor/topthink/framework/src/think/Exception.php ( 1.69 KB )
  12. /yingpanguazai/ssd/ssd1/www/h.mffb.com.cn/vendor/topthink/think-container/src/Facade.php ( 2.71 KB )
  13. /yingpanguazai/ssd/ssd1/www/h.mffb.com.cn/vendor/symfony/deprecation-contracts/function.php ( 0.99 KB )
  14. /yingpanguazai/ssd/ssd1/www/h.mffb.com.cn/vendor/symfony/polyfill-mbstring/bootstrap.php ( 8.26 KB )
  15. /yingpanguazai/ssd/ssd1/www/h.mffb.com.cn/vendor/symfony/polyfill-mbstring/bootstrap80.php ( 9.78 KB )
  16. /yingpanguazai/ssd/ssd1/www/h.mffb.com.cn/vendor/symfony/var-dumper/Resources/functions/dump.php ( 1.49 KB )
  17. /yingpanguazai/ssd/ssd1/www/h.mffb.com.cn/vendor/topthink/think-dumper/src/helper.php ( 0.18 KB )
  18. /yingpanguazai/ssd/ssd1/www/h.mffb.com.cn/vendor/symfony/var-dumper/VarDumper.php ( 4.30 KB )
  19. /yingpanguazai/ssd/ssd1/www/h.mffb.com.cn/vendor/topthink/framework/src/think/App.php ( 15.30 KB )
  20. /yingpanguazai/ssd/ssd1/www/h.mffb.com.cn/vendor/topthink/think-container/src/Container.php ( 15.76 KB )
  21. /yingpanguazai/ssd/ssd1/www/h.mffb.com.cn/vendor/psr/container/src/ContainerInterface.php ( 1.02 KB )
  22. /yingpanguazai/ssd/ssd1/www/h.mffb.com.cn/app/provider.php ( 0.19 KB )
  23. /yingpanguazai/ssd/ssd1/www/h.mffb.com.cn/vendor/topthink/framework/src/think/Http.php ( 6.04 KB )
  24. /yingpanguazai/ssd/ssd1/www/h.mffb.com.cn/vendor/topthink/think-helper/src/helper/Str.php ( 7.29 KB )
  25. /yingpanguazai/ssd/ssd1/www/h.mffb.com.cn/vendor/topthink/framework/src/think/Env.php ( 4.68 KB )
  26. /yingpanguazai/ssd/ssd1/www/h.mffb.com.cn/app/common.php ( 0.03 KB )
  27. /yingpanguazai/ssd/ssd1/www/h.mffb.com.cn/vendor/topthink/framework/src/helper.php ( 18.78 KB )
  28. /yingpanguazai/ssd/ssd1/www/h.mffb.com.cn/vendor/topthink/framework/src/think/Config.php ( 5.54 KB )
  29. /yingpanguazai/ssd/ssd1/www/h.mffb.com.cn/config/app.php ( 0.95 KB )
  30. /yingpanguazai/ssd/ssd1/www/h.mffb.com.cn/config/cache.php ( 0.78 KB )
  31. /yingpanguazai/ssd/ssd1/www/h.mffb.com.cn/config/console.php ( 0.23 KB )
  32. /yingpanguazai/ssd/ssd1/www/h.mffb.com.cn/config/cookie.php ( 0.56 KB )
  33. /yingpanguazai/ssd/ssd1/www/h.mffb.com.cn/config/database.php ( 2.48 KB )
  34. /yingpanguazai/ssd/ssd1/www/h.mffb.com.cn/vendor/topthink/framework/src/think/facade/Env.php ( 1.67 KB )
  35. /yingpanguazai/ssd/ssd1/www/h.mffb.com.cn/config/filesystem.php ( 0.61 KB )
  36. /yingpanguazai/ssd/ssd1/www/h.mffb.com.cn/config/lang.php ( 0.91 KB )
  37. /yingpanguazai/ssd/ssd1/www/h.mffb.com.cn/config/log.php ( 1.35 KB )
  38. /yingpanguazai/ssd/ssd1/www/h.mffb.com.cn/config/middleware.php ( 0.19 KB )
  39. /yingpanguazai/ssd/ssd1/www/h.mffb.com.cn/config/route.php ( 1.89 KB )
  40. /yingpanguazai/ssd/ssd1/www/h.mffb.com.cn/config/session.php ( 0.57 KB )
  41. /yingpanguazai/ssd/ssd1/www/h.mffb.com.cn/config/trace.php ( 0.34 KB )
  42. /yingpanguazai/ssd/ssd1/www/h.mffb.com.cn/config/view.php ( 0.82 KB )
  43. /yingpanguazai/ssd/ssd1/www/h.mffb.com.cn/app/event.php ( 0.25 KB )
  44. /yingpanguazai/ssd/ssd1/www/h.mffb.com.cn/vendor/topthink/framework/src/think/Event.php ( 7.67 KB )
  45. /yingpanguazai/ssd/ssd1/www/h.mffb.com.cn/app/service.php ( 0.13 KB )
  46. /yingpanguazai/ssd/ssd1/www/h.mffb.com.cn/app/AppService.php ( 0.26 KB )
  47. /yingpanguazai/ssd/ssd1/www/h.mffb.com.cn/vendor/topthink/framework/src/think/Service.php ( 1.64 KB )
  48. /yingpanguazai/ssd/ssd1/www/h.mffb.com.cn/vendor/topthink/framework/src/think/Lang.php ( 7.35 KB )
  49. /yingpanguazai/ssd/ssd1/www/h.mffb.com.cn/vendor/topthink/framework/src/lang/zh-cn.php ( 13.70 KB )
  50. /yingpanguazai/ssd/ssd1/www/h.mffb.com.cn/vendor/topthink/framework/src/think/initializer/Error.php ( 3.31 KB )
  51. /yingpanguazai/ssd/ssd1/www/h.mffb.com.cn/vendor/topthink/framework/src/think/initializer/RegisterService.php ( 1.33 KB )
  52. /yingpanguazai/ssd/ssd1/www/h.mffb.com.cn/vendor/services.php ( 0.14 KB )
  53. /yingpanguazai/ssd/ssd1/www/h.mffb.com.cn/vendor/topthink/framework/src/think/service/PaginatorService.php ( 1.52 KB )
  54. /yingpanguazai/ssd/ssd1/www/h.mffb.com.cn/vendor/topthink/framework/src/think/service/ValidateService.php ( 0.99 KB )
  55. /yingpanguazai/ssd/ssd1/www/h.mffb.com.cn/vendor/topthink/framework/src/think/service/ModelService.php ( 2.04 KB )
  56. /yingpanguazai/ssd/ssd1/www/h.mffb.com.cn/vendor/topthink/think-trace/src/Service.php ( 0.77 KB )
  57. /yingpanguazai/ssd/ssd1/www/h.mffb.com.cn/vendor/topthink/framework/src/think/Middleware.php ( 6.72 KB )
  58. /yingpanguazai/ssd/ssd1/www/h.mffb.com.cn/vendor/topthink/framework/src/think/initializer/BootService.php ( 0.77 KB )
  59. /yingpanguazai/ssd/ssd1/www/h.mffb.com.cn/vendor/topthink/think-orm/src/Paginator.php ( 11.86 KB )
  60. /yingpanguazai/ssd/ssd1/www/h.mffb.com.cn/vendor/topthink/think-validate/src/Validate.php ( 63.20 KB )
  61. /yingpanguazai/ssd/ssd1/www/h.mffb.com.cn/vendor/topthink/think-orm/src/Model.php ( 23.55 KB )
  62. /yingpanguazai/ssd/ssd1/www/h.mffb.com.cn/vendor/topthink/think-orm/src/model/concern/Attribute.php ( 21.05 KB )
  63. /yingpanguazai/ssd/ssd1/www/h.mffb.com.cn/vendor/topthink/think-orm/src/model/concern/AutoWriteData.php ( 4.21 KB )
  64. /yingpanguazai/ssd/ssd1/www/h.mffb.com.cn/vendor/topthink/think-orm/src/model/concern/Conversion.php ( 6.44 KB )
  65. /yingpanguazai/ssd/ssd1/www/h.mffb.com.cn/vendor/topthink/think-orm/src/model/concern/DbConnect.php ( 5.16 KB )
  66. /yingpanguazai/ssd/ssd1/www/h.mffb.com.cn/vendor/topthink/think-orm/src/model/concern/ModelEvent.php ( 2.33 KB )
  67. /yingpanguazai/ssd/ssd1/www/h.mffb.com.cn/vendor/topthink/think-orm/src/model/concern/RelationShip.php ( 28.29 KB )
  68. /yingpanguazai/ssd/ssd1/www/h.mffb.com.cn/vendor/topthink/think-helper/src/contract/Arrayable.php ( 0.09 KB )
  69. /yingpanguazai/ssd/ssd1/www/h.mffb.com.cn/vendor/topthink/think-helper/src/contract/Jsonable.php ( 0.13 KB )
  70. /yingpanguazai/ssd/ssd1/www/h.mffb.com.cn/vendor/topthink/think-orm/src/model/contract/Modelable.php ( 0.09 KB )
  71. /yingpanguazai/ssd/ssd1/www/h.mffb.com.cn/vendor/topthink/framework/src/think/Db.php ( 2.88 KB )
  72. /yingpanguazai/ssd/ssd1/www/h.mffb.com.cn/vendor/topthink/think-orm/src/DbManager.php ( 8.52 KB )
  73. /yingpanguazai/ssd/ssd1/www/h.mffb.com.cn/vendor/topthink/framework/src/think/Log.php ( 6.28 KB )
  74. /yingpanguazai/ssd/ssd1/www/h.mffb.com.cn/vendor/topthink/framework/src/think/Manager.php ( 3.92 KB )
  75. /yingpanguazai/ssd/ssd1/www/h.mffb.com.cn/vendor/psr/log/src/LoggerTrait.php ( 2.69 KB )
  76. /yingpanguazai/ssd/ssd1/www/h.mffb.com.cn/vendor/psr/log/src/LoggerInterface.php ( 2.71 KB )
  77. /yingpanguazai/ssd/ssd1/www/h.mffb.com.cn/vendor/topthink/framework/src/think/Cache.php ( 4.92 KB )
  78. /yingpanguazai/ssd/ssd1/www/h.mffb.com.cn/vendor/psr/simple-cache/src/CacheInterface.php ( 4.71 KB )
  79. /yingpanguazai/ssd/ssd1/www/h.mffb.com.cn/vendor/topthink/think-helper/src/helper/Arr.php ( 16.63 KB )
  80. /yingpanguazai/ssd/ssd1/www/h.mffb.com.cn/vendor/topthink/framework/src/think/cache/driver/File.php ( 7.84 KB )
  81. /yingpanguazai/ssd/ssd1/www/h.mffb.com.cn/vendor/topthink/framework/src/think/cache/Driver.php ( 9.03 KB )
  82. /yingpanguazai/ssd/ssd1/www/h.mffb.com.cn/vendor/topthink/framework/src/think/contract/CacheHandlerInterface.php ( 1.99 KB )
  83. /yingpanguazai/ssd/ssd1/www/h.mffb.com.cn/app/Request.php ( 0.09 KB )
  84. /yingpanguazai/ssd/ssd1/www/h.mffb.com.cn/vendor/topthink/framework/src/think/Request.php ( 55.78 KB )
  85. /yingpanguazai/ssd/ssd1/www/h.mffb.com.cn/app/middleware.php ( 0.25 KB )
  86. /yingpanguazai/ssd/ssd1/www/h.mffb.com.cn/vendor/topthink/framework/src/think/Pipeline.php ( 2.61 KB )
  87. /yingpanguazai/ssd/ssd1/www/h.mffb.com.cn/vendor/topthink/think-trace/src/TraceDebug.php ( 3.40 KB )
  88. /yingpanguazai/ssd/ssd1/www/h.mffb.com.cn/vendor/topthink/framework/src/think/middleware/SessionInit.php ( 1.94 KB )
  89. /yingpanguazai/ssd/ssd1/www/h.mffb.com.cn/vendor/topthink/framework/src/think/Session.php ( 1.80 KB )
  90. /yingpanguazai/ssd/ssd1/www/h.mffb.com.cn/vendor/topthink/framework/src/think/session/driver/File.php ( 6.27 KB )
  91. /yingpanguazai/ssd/ssd1/www/h.mffb.com.cn/vendor/topthink/framework/src/think/contract/SessionHandlerInterface.php ( 0.87 KB )
  92. /yingpanguazai/ssd/ssd1/www/h.mffb.com.cn/vendor/topthink/framework/src/think/session/Store.php ( 7.12 KB )
  93. /yingpanguazai/ssd/ssd1/www/h.mffb.com.cn/vendor/topthink/framework/src/think/Route.php ( 23.73 KB )
  94. /yingpanguazai/ssd/ssd1/www/h.mffb.com.cn/vendor/topthink/framework/src/think/route/RuleName.php ( 5.75 KB )
  95. /yingpanguazai/ssd/ssd1/www/h.mffb.com.cn/vendor/topthink/framework/src/think/route/Domain.php ( 2.53 KB )
  96. /yingpanguazai/ssd/ssd1/www/h.mffb.com.cn/vendor/topthink/framework/src/think/route/RuleGroup.php ( 22.43 KB )
  97. /yingpanguazai/ssd/ssd1/www/h.mffb.com.cn/vendor/topthink/framework/src/think/route/Rule.php ( 26.95 KB )
  98. /yingpanguazai/ssd/ssd1/www/h.mffb.com.cn/vendor/topthink/framework/src/think/route/RuleItem.php ( 9.78 KB )
  99. /yingpanguazai/ssd/ssd1/www/h.mffb.com.cn/route/app.php ( 1.72 KB )
  100. /yingpanguazai/ssd/ssd1/www/h.mffb.com.cn/vendor/topthink/framework/src/think/facade/Route.php ( 4.70 KB )
  101. /yingpanguazai/ssd/ssd1/www/h.mffb.com.cn/vendor/topthink/framework/src/think/route/dispatch/Controller.php ( 4.74 KB )
  102. /yingpanguazai/ssd/ssd1/www/h.mffb.com.cn/vendor/topthink/framework/src/think/route/Dispatch.php ( 10.44 KB )
  103. /yingpanguazai/ssd/ssd1/www/h.mffb.com.cn/app/controller/Index.php ( 4.81 KB )
  104. /yingpanguazai/ssd/ssd1/www/h.mffb.com.cn/app/BaseController.php ( 2.05 KB )
  105. /yingpanguazai/ssd/ssd1/www/h.mffb.com.cn/vendor/topthink/think-orm/src/facade/Db.php ( 0.93 KB )
  106. /yingpanguazai/ssd/ssd1/www/h.mffb.com.cn/vendor/topthink/think-orm/src/db/connector/Mysql.php ( 5.44 KB )
  107. /yingpanguazai/ssd/ssd1/www/h.mffb.com.cn/vendor/topthink/think-orm/src/db/PDOConnection.php ( 52.47 KB )
  108. /yingpanguazai/ssd/ssd1/www/h.mffb.com.cn/vendor/topthink/think-orm/src/db/Connection.php ( 8.39 KB )
  109. /yingpanguazai/ssd/ssd1/www/h.mffb.com.cn/vendor/topthink/think-orm/src/db/ConnectionInterface.php ( 4.57 KB )
  110. /yingpanguazai/ssd/ssd1/www/h.mffb.com.cn/vendor/topthink/think-orm/src/db/builder/Mysql.php ( 16.58 KB )
  111. /yingpanguazai/ssd/ssd1/www/h.mffb.com.cn/vendor/topthink/think-orm/src/db/Builder.php ( 24.06 KB )
  112. /yingpanguazai/ssd/ssd1/www/h.mffb.com.cn/vendor/topthink/think-orm/src/db/BaseBuilder.php ( 27.50 KB )
  113. /yingpanguazai/ssd/ssd1/www/h.mffb.com.cn/vendor/topthink/think-orm/src/db/Query.php ( 15.71 KB )
  114. /yingpanguazai/ssd/ssd1/www/h.mffb.com.cn/vendor/topthink/think-orm/src/db/BaseQuery.php ( 45.13 KB )
  115. /yingpanguazai/ssd/ssd1/www/h.mffb.com.cn/vendor/topthink/think-orm/src/db/concern/TimeFieldQuery.php ( 7.43 KB )
  116. /yingpanguazai/ssd/ssd1/www/h.mffb.com.cn/vendor/topthink/think-orm/src/db/concern/AggregateQuery.php ( 3.26 KB )
  117. /yingpanguazai/ssd/ssd1/www/h.mffb.com.cn/vendor/topthink/think-orm/src/db/concern/ModelRelationQuery.php ( 20.07 KB )
  118. /yingpanguazai/ssd/ssd1/www/h.mffb.com.cn/vendor/topthink/think-orm/src/db/concern/ParamsBind.php ( 3.66 KB )
  119. /yingpanguazai/ssd/ssd1/www/h.mffb.com.cn/vendor/topthink/think-orm/src/db/concern/ResultOperation.php ( 7.01 KB )
  120. /yingpanguazai/ssd/ssd1/www/h.mffb.com.cn/vendor/topthink/think-orm/src/db/concern/WhereQuery.php ( 19.37 KB )
  121. /yingpanguazai/ssd/ssd1/www/h.mffb.com.cn/vendor/topthink/think-orm/src/db/concern/JoinAndViewQuery.php ( 7.11 KB )
  122. /yingpanguazai/ssd/ssd1/www/h.mffb.com.cn/vendor/topthink/think-orm/src/db/concern/TableFieldInfo.php ( 2.63 KB )
  123. /yingpanguazai/ssd/ssd1/www/h.mffb.com.cn/vendor/topthink/think-orm/src/db/concern/Transaction.php ( 2.77 KB )
  124. /yingpanguazai/ssd/ssd1/www/h.mffb.com.cn/vendor/topthink/framework/src/think/log/driver/File.php ( 5.96 KB )
  125. /yingpanguazai/ssd/ssd1/www/h.mffb.com.cn/vendor/topthink/framework/src/think/contract/LogHandlerInterface.php ( 0.86 KB )
  126. /yingpanguazai/ssd/ssd1/www/h.mffb.com.cn/vendor/topthink/framework/src/think/log/Channel.php ( 3.89 KB )
  127. /yingpanguazai/ssd/ssd1/www/h.mffb.com.cn/vendor/topthink/framework/src/think/event/LogRecord.php ( 1.02 KB )
  128. /yingpanguazai/ssd/ssd1/www/h.mffb.com.cn/vendor/topthink/think-helper/src/Collection.php ( 16.47 KB )
  129. /yingpanguazai/ssd/ssd1/www/h.mffb.com.cn/vendor/topthink/framework/src/think/facade/View.php ( 1.70 KB )
  130. /yingpanguazai/ssd/ssd1/www/h.mffb.com.cn/vendor/topthink/framework/src/think/View.php ( 4.39 KB )
  131. /yingpanguazai/ssd/ssd1/www/h.mffb.com.cn/vendor/topthink/framework/src/think/Response.php ( 8.81 KB )
  132. /yingpanguazai/ssd/ssd1/www/h.mffb.com.cn/vendor/topthink/framework/src/think/response/View.php ( 3.29 KB )
  133. /yingpanguazai/ssd/ssd1/www/h.mffb.com.cn/vendor/topthink/framework/src/think/Cookie.php ( 6.06 KB )
  134. /yingpanguazai/ssd/ssd1/www/h.mffb.com.cn/vendor/topthink/think-view/src/Think.php ( 8.38 KB )
  135. /yingpanguazai/ssd/ssd1/www/h.mffb.com.cn/vendor/topthink/framework/src/think/contract/TemplateHandlerInterface.php ( 1.60 KB )
  136. /yingpanguazai/ssd/ssd1/www/h.mffb.com.cn/vendor/topthink/think-template/src/Template.php ( 46.61 KB )
  137. /yingpanguazai/ssd/ssd1/www/h.mffb.com.cn/vendor/topthink/think-template/src/template/driver/File.php ( 2.41 KB )
  138. /yingpanguazai/ssd/ssd1/www/h.mffb.com.cn/vendor/topthink/think-template/src/template/contract/DriverInterface.php ( 0.86 KB )
  139. /yingpanguazai/ssd/ssd1/www/h.mffb.com.cn/runtime/temp/32b793ebdcbdb96aeb8bb24c123b0bef.php ( 11.98 KB )
  140. /yingpanguazai/ssd/ssd1/www/h.mffb.com.cn/vendor/topthink/think-trace/src/Html.php ( 4.42 KB )
  1. CONNECT:[ UseTime:0.000658s ] mysql:host=127.0.0.1;port=3306;dbname=h_mffb;charset=utf8mb4
  2. SHOW FULL COLUMNS FROM `fenlei` [ RunTime:0.000832s ]
  3. SELECT * FROM `fenlei` WHERE `fid` = 0 [ RunTime:0.000325s ]
  4. SELECT * FROM `fenlei` WHERE `fid` = 63 [ RunTime:0.001407s ]
  5. SHOW FULL COLUMNS FROM `set` [ RunTime:0.000521s ]
  6. SELECT * FROM `set` [ RunTime:0.000203s ]
  7. SHOW FULL COLUMNS FROM `article` [ RunTime:0.000566s ]
  8. SELECT * FROM `article` WHERE `id` = 477697 LIMIT 1 [ RunTime:0.000469s ]
  9. UPDATE `article` SET `lasttime` = 1780115318 WHERE `id` = 477697 [ RunTime:0.001754s ]
  10. SELECT * FROM `fenlei` WHERE `id` = 64 LIMIT 1 [ RunTime:0.000220s ]
  11. SELECT * FROM `article` WHERE `id` < 477697 ORDER BY `id` DESC LIMIT 1 [ RunTime:0.000965s ]
  12. SELECT * FROM `article` WHERE `id` > 477697 ORDER BY `id` ASC LIMIT 1 [ RunTime:0.001553s ]
  13. SELECT * FROM `article` WHERE `id` < 477697 ORDER BY `id` DESC LIMIT 10 [ RunTime:0.000619s ]
  14. SELECT * FROM `article` WHERE `id` < 477697 ORDER BY `id` DESC LIMIT 10,10 [ RunTime:0.003362s ]
  15. SELECT * FROM `article` WHERE `id` < 477697 ORDER BY `id` DESC LIMIT 20,10 [ RunTime:0.002809s ]
0.085953s