低温是严重威胁植物生长的最重要的非生物胁迫之一。低温对小麦生长发育具有显著且往往是毁灭性的影响。迄今为止,虽已检测到一些调控小麦低温抗性的遗传位点,但小麦响应低温胁迫的分子机制仍很不清晰。因此,鉴定小麦响应低温胁迫的关键基因并剖析其作用机制对于提高小麦耐冷性具有重要意义。
近日,河南农业大学陈锋教授课题组/宁波大学植物病毒研究所羊健研究员团队在《National Science Review》(IF=17.1)上发表了题为“TaWRKY115 enhances cold tolerance by weakening the expression of TaMYB4 on CBFs in common wheat”的研究论文。该研究成功克隆了正调控小麦低温抗性的关键基因TaWRKY115,对其基因功能进行验证,并对其作用机制进行解析。该成果不仅为阐明小麦响应低温的分子机制提供新的见解,而且为小麦抗逆育种提供了宝贵的基因资源。

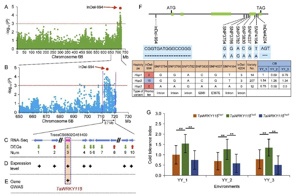
研究通过对233个黄淮麦区小麦品系进行田间冻害表型鉴定,利用全基因组关联分析(GWAS)在6B染色体上712.2-720.9 Mb区间内鉴定到一个与小麦耐冷性相关的重要基因位点。之后结合冷胁迫前后的RNA-seq分析、gene-based GWAS及单倍型分析,最终锁定TraesCS6B02G461400(注释为WRKY 转录因子样蛋白)为目标候选基因,并将其命名为TaWRKY115(图1)。

研究首先筛选到两个TaWRKY115提前终止类型的四倍体突变体(K2716和K4061),表型分析发现与野生型(KWT)相比,突变体植株对低温更为敏感,表现出更为严重的下垂和萎蔫现象。进一步利用CRISPR/Cas9介导的基因编辑系统在Fielder中创建了TaWRKY115编辑突变体,并创制了以Fielder为背景的TaWRKY115过表达材料;表型鉴定显示,在低温条件下,与野生型Fielder相比,TaWRKY115编辑植株表现出更为严重的下垂和萎蔫现象,而过表达植株表现出更少的下垂和萎蔫现象;上述结果表明TaWRKY115正向调控小麦低温抗性。
序列分析表明TaWRKY115具有3种基因单倍型。在这些单倍型中,TaWRKY115Hap2在其启动子区域有一个15-bp的插入,且携带TaWRKY115Hap2的小麦品系表现出冷敏感性。Dual-LUC实验表明,在正常和冷胁迫条件下,TaWRKY115Hap2启动子的转录活性显著低于TaWRKY115Hap1。序列分析表明在15-bp的插入中含有一个GC盒(GGGCGG)。进一步研究发现,转录因子TaSP1能够与TaWRKY115Hap2的启动子结合并抑制其表达。研究随后利用BSMV- VIGS 技术获得TaSP1沉默植株,并筛选到TaSP1六倍体提前终止突变体(F7281)。表型鉴定发现,在低温胁迫后,同野生型相比,TaSP1沉默植株和F7281植株表现出更强的耐冷性,表明TaSP1负调控小麦低温抗性(图2)。

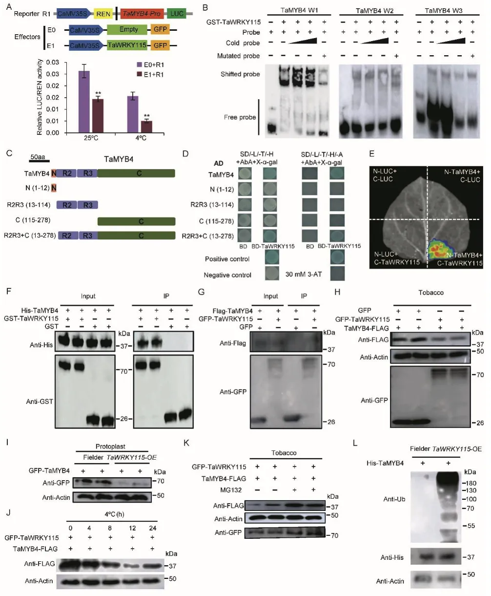
通过DAP-seq和RNA-seq联合分析,研究鉴定到TaWRKY115可能的下游靶基因TaMYB4,进一步通过Dual-LUC、EMSA等实验发现TaWRKY115能够结合TaMYB4启动子区的W-box基序并抑制其表达。互作蛋白筛选发现TaWRKY115与TaMYB4在体内和体外均存在强烈互作,且TaWRKY115能够抑制TaMYB4的蛋白表达。综上,TaWRKY115在转录水平和蛋白水平均抑制TaMYB4的表达(图3)。

为验证TaMYB4基因功能,研究利用BSMV- VIGS技术沉默TaMYB4,并筛选到TaMYB4四倍体提前终止突变体(K4320)以及六倍体提前终止突变体(F9469)。表性鉴定显示,低温胁迫后,同野生型相比,TaMYB4沉默植株、K4320和F9469突变植株均表现出更强的耐冷性,表明TaMYB4负调控小麦低温抗性(图4)。

通过进一步分析发现TaMYB4可能的下游靶基因TaCBF12d,研究利用Chip-PCR、MST、Dual-LUC以及EMSA等一系列实验,证实TaMYB4能够结合TaCBF12d的启动子并抑制其表达。随后研究利用BSMV- VIGS 技术沉默TaCBF12d,并筛选到TaCBF12d六倍体提前终止突变体(J5200)。表型鉴定发现,在低温胁迫后,同野生型相比,TaCBF12d沉默植株与J5200植株均表现出较差的耐冷性,表明TaCBF12d正向调控小麦低温抗性(图5)。深入研究发现,TaWRKY115通过减弱TaMYB4对TaCBFs的抑制作用进而调控小麦低温抗性。

基于以上结果,研究者提出了一个工作模型:在低温胁迫下,不能被TaSP1下调的单倍型TaWRKY115Hap1作为双重抑制因子抑制TaMYB4表达,从而促使TaCBF家族正常表达,并最终表现为耐低温;相反,单倍型TaWRKY115Hap2因受到TaSP1调控下调表达,不能有效地抑制TaMYB4,因此增强了TaMYB4对TaCBF家族的抑制作用,最终导致冷敏感性(图6)。

河南农业大学博士生刘金园为论文的第一作者,宁波大学博士后姜瑶瑶、河南农业大学副教授赵磊为共同第一作者;河南农业大学副教授赵磊、宁波大学羊健研究员、河南农业大学陈锋教授为本文通讯作者。本研究得到了国家重点研发计划(2023YFD1200403)、河南省自然科学基金(252300421037和242301420132)以及河南省高校科技创新人才支持计划(24HASTIT055)的资助。
原文链接:https://doi.org/10.1093/nsr/nwag087
