当前位置:首页>农业>PBJ | 中国农业大学小麦研究中心揭示TaWAK3-B调控小麦株高的分子机制

PBJ | 中国农业大学小麦研究中心揭示TaWAK3-B调控小麦株高的分子机制

  • 2026-02-05 10:20:00
PBJ | 中国农业大学小麦研究中心揭示TaWAK3-B调控小麦株高的分子机制

近日,中国农业大学 小麦研究中心  Plant Biotechnology Journal 在线发表了题为 "A single-base mutation in TaWAK3-B reduces plant height via cytoskeleton in bread wheat" 的研究论文。

普通小麦(Triticum aestivum L.)不仅是全球种植范围最广泛的粮食作物,在我国口粮作物中同样占据着极为关键的地位。株高一直是小麦遗传育种的主要目标性状。“绿色革命”基因Rht-B1bRht-D1b的育种利用降低了小麦株高,增强了其抗倒伏性,显著提高了小麦产量。但是这2个基因在育种中对其他农艺性状存在副效应。因此持续挖掘并利用更多的小麦矮秆基因,解析其调控小麦株高的分子机制,可以为小麦高产育种提供重要基因资源和理论基础。

1

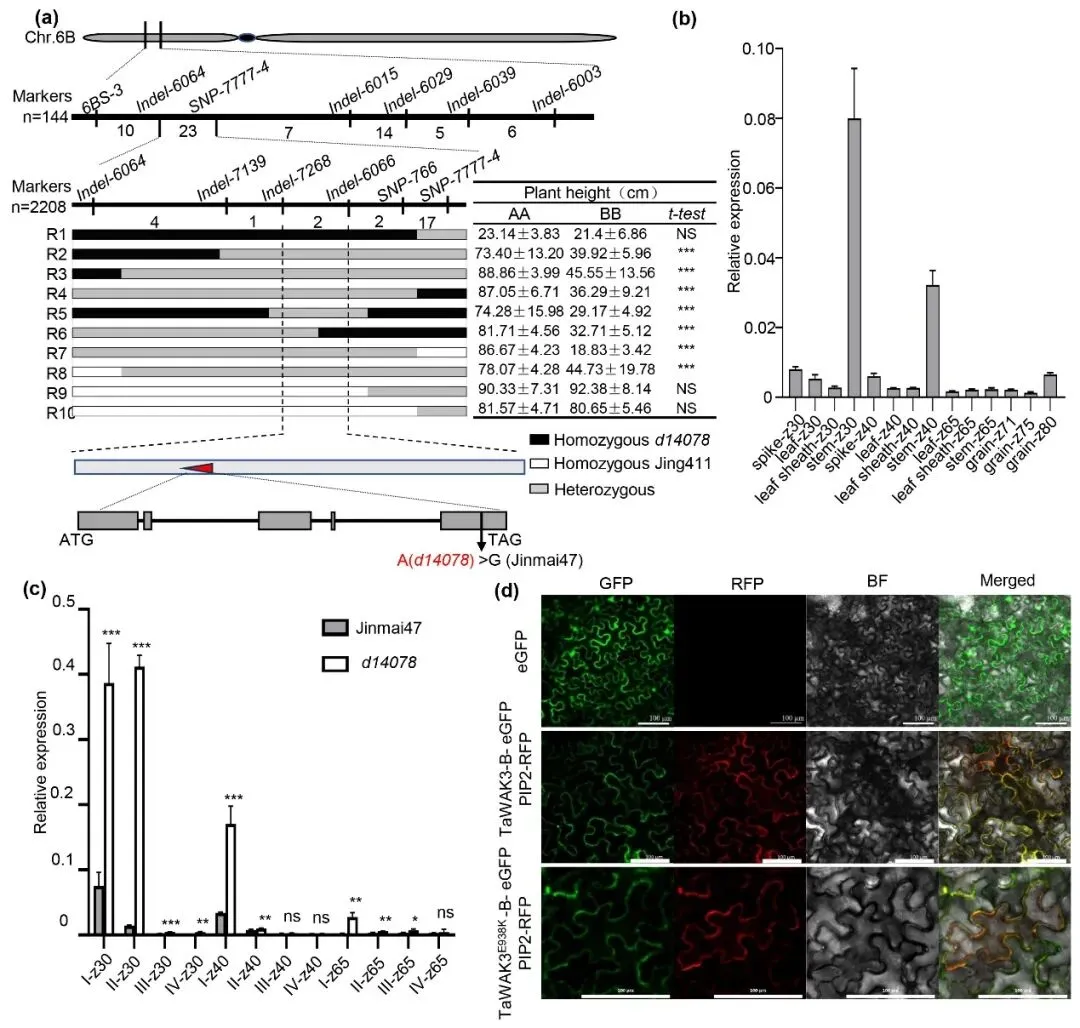
图位克隆小麦株高基因TaWAK3-B

验证其基因功能

d14078 是以普通小麦品种晋麦47为背景,经EMS诱变获得的矮秆突变体。相较于野生型晋麦47,该突变体表现为株高显著降低、分蘖数增多、抽穗期延迟、各节间长度缩短且茎秆严重皱缩。籽粒性状分析表明,d14078 千粒重、粒长和粒宽相比野生型均显著降低。细胞学观察显示,d14078 的开花期穗下节中部薄壁细胞皱缩,细胞面积与长度均极显著减小;扫描电子显微镜观测结果与细胞学切片结果一致,进一步证实了突变体的细胞形态变异特征。

图 1 小麦半矮秆突变体d14078 的表型分析

为解析d14078半矮秆表型的遗传机制,我们将其与普通高秆小麦京411杂交构建 F₂分离群体。对群体中10株极端高秆和10株极端矮秆的个体进行 BSA 混池分析,发现差异SNP主要分布于6B染色体(76.29%)。利用13个已报道SSR标记和8个新开发标记,在6B染色体定位到一个株高主效 QTL,经精细定位将其定位在Indel-7268与 Indel-6066 之间,物理距离 2.88 Mb。转录组分析显示,定位区间内仅TraesCS6B02G097000在亲本间存在序列差异和表达差异,序列比对证实晋麦47和d14078的该基因存在G→A碱基替换,导致编码的蛋白的第938位的谷氨酸变为赖氨酸,该基因编码一个细胞壁相关受体样激酶3蛋白,遂将其命名为TaWAK3-B,突变等位基因为TaWAK3-BE938K。该基因主要在茎秆中表达且d14078中表达量显著高于晋麦47。亚细胞定位实验表明,TaWAK3-B-GFP 与突变型融合蛋白均定位于细胞膜。

图 2 小麦矮秆突变体d14078候选基因的图位克隆

为验证TaWAK3-B的生物学功能,我们以普通小麦品种“Fielder”为背景,利用CRISPR/Cas9技术创制了3个独立的Tawak3-b敲除突变体。表型分析显示,敲除突变体表现为株高降低、抽穗延迟,千粒重、粒长和粒宽均显著降低,与d14078表型一致。同时,我们构建了由玉米泛素启动子驱动的TaWAK3-B过表达株系,发现该基因过量积累可显著促进小麦生长发育,但对株高、穗部及籽粒性状无显著影响。

图 3 TaWAK3-基因的功能验证

2

TaWAK3-B编码细胞壁相关受体激酶

参与调控细胞骨架的形成

为解析TaWAK3-B的信号网络,我们对拔节期的晋麦47与d14078的茎秆进行了转录组测序,共鉴定出 4,975个差异表达基因(3,583个上调、1,392个下调)。GO富集分析显示,上调基因显著富集于细胞壁合成、细胞骨架动态及器官生长负调控等通路,下调基因则与伤口响应、去磷酸化等过程相关。免疫荧光检测发现,d14078中 F-actin排列紊乱,其荧光偏度显著高于晋麦47,密度与各向异性均显著降低;Tawak3-b 敲除系与过表达植株的F-actin的特性也呈现对应变化。上述结果表明,TaWAK3-B 可通过影响细胞骨架的形成调控小麦株高。

图 4 转录组解析 TaWAK3-B 调控网络

及E938K突变介导的细胞骨架效应

植物的皮层内质网(ER)网络和质膜(PM)通过ER-PM接触位点(EPCS)通过微管结合蛋白KLCR1和IQD2 以及肌动蛋白结合蛋白NET3C连接内质网与质膜,介导肌动蛋白与微管互作,维持细胞结构及生理功能。我们克隆小麦肌动蛋白结合蛋白ADF的同源蛋白 TaADF3-A,其与 TaWAK3-B 共定位于质膜。分裂荧光素酶互补实验证明二者存在互作,且TaWAK3-B的激酶结构域介导的互作强于跨膜结构域,CO-IP和pull down实验均验证了此结果。同时克隆小麦微管结合蛋白 TaKLCR1-A 与 TaIQD2-D,二者均与TaWAK3-B共定位于质膜,且与TaWAK3-B存在物理互作,同样以激酶结构域介导的互作更强。

图5 TaWAK3-B与TaADF3-A、

TaKLCR1-A及TaIQD2-D的蛋白互作验证

植物的皮层内质网(ER)网络和质膜(PM)通过ER-PM接触位点(EPCS)通过微管结合蛋白KLCR1和IQD2 以及肌动蛋白结合蛋白NET3C连接内质网与质膜,介导肌动蛋白与微管互作,维持细胞结构及生理功能。我们克隆小麦肌动蛋白结合蛋白ADF的同源蛋白 TaADF3-A,其与 TaWAK3-B 共定位于质膜。分裂荧光素酶互补实验证明二者存在互作,且TaWAK3-B的激酶结构域介导的互作强于跨膜结构域,CO-IP和pull down实验均验证了此结果。同时克隆小麦微管结合蛋白 TaKLCR1-A 与 TaIQD2-D,二者均与TaWAK3-B共定位于质膜,且与TaWAK3-B存在物理互作,同样以激酶结构域介导的互作更强。

3

 TaWAK3-B中E938K的突变减弱蛋白自身稳定性

并抑制TaWAK3-B与TaADF3-A, 

TaKLCR1-A/TaIQD2-D的互相作用

SLC实验表明,野生型TaWAK3-B形成二聚体的能力显著强于TaWAK3-BE938K。Cell free实验证明,TaWAK3-BICD/E938K-HIS蛋白的降解速率相比野生型TaWAK3-BICD -HIS显著加快,且该降解过程可被MG132有效阻断。结合前期研究结果,TaWAK3-B激酶结构域可与TaADF3-A、TaKLCR1-A及TaIQD2-D发生互作,本研究通过SLC与pull down实验证明,突变体蛋白与上述三个蛋白的互作强度显著低于野生型;体内蛋白积累实验也证明,在野生型TaWAK3-B共表达条件下,上述蛋白的积累量更高。

图 6 TaWAK3-BE938K的稳定性与形成二聚体

能力的变化对蛋白互作的影响

结论与讨论

本研究图位克隆获得小麦株高与籽粒发育调控新基因TaWAK3-B,证明其单碱基突变引发的氨基酸替换是造成小麦矮秆和籽粒变小的原因。进一步机制解析表明,TaWAK3-B通过介导细胞骨架的组装过程调控小麦生长发育进程;而TaWAK3-B的E938K突变会显著削弱蛋白稳定性,并抑制其与细胞骨架调控因子的互作。同时,本研究验证了TaKLCR1基因在小麦株高调控中的功能,为解析小麦株型建成的分子机制提供了理论依据。

中国农业大学农学院小麦研究中心的 倪中福 教授和 柴岭岭 副研究员为该论文的通讯作者,博士后 王乃娇 为论文的第一作者。小麦研究中心的 孙其信 院士、刘杰 教授、杜德杰 副教授和农科院作科所 陈朝燕 副研究员对本研究提供了指导和帮助。卞若林 博士、李雄涛 博士、周妍 博士,博士研究生 刘云杰蒋子豪李兆举张香宇张召衡 和 曹北露,以及研究生 马乙傲 也参与了该研究。本研究得到了国家重点研发计划(2023YFD1202904)、国家自然科学基金(32101767、32001539)、中国高校科学基金(2025TC135)、拼多多-中国农业大学研究基金(PC2023A01003)和巴彦淖尔研究院青年科学家计划(2024BYNECAU006)的支持。感谢中国农业大学CAB公共仪器平台提供的技术支持。

团队介绍

孙其信 院士作为学术带头人的中国农业大学小麦研究中心长期围绕多倍体小麦广适性的遗传基础和分子机制、小麦产量性状形成、小麦品质性状遗传调控等一系列重要科学问题开展系统深入的研究。团队获得国家科技进步二等奖1项,国家技术发明二等奖1项,教育部高校科研优秀成果技术发明奖一等奖1项,中华农业科技奖优秀创新团队奖1项;近5年在小麦研究方向发表Nature、Nature Plants、Nature Communications、Science Advance、The Plant Cell、Molecular Plant等高水平研究论文 90 余篇。

END

藏粮于地、藏粮于技,作物科学是农业发展的关键。为促进作物领域科技创新进展交流,加强创新人才培养,弘扬学科优秀文化,推动现代农业高质量发展,在国内兄弟单位大力支持下,中国农业大学农学院牵头创立“作物科学联盟”公众号,旨在搭建作物科学领域创新思想的交流平台,弘扬科学家精神,传播科技兴农的新理念、新技术、新产品,引领全国作物学学科的创新与发展。

最新文章

随机文章

基本 文件 流程 错误 SQL 调试
  1. 请求信息 : 2026-02-11 16:54:40 HTTP/2.0 GET : https://h.mffb.com.cn/a/466268.html
  2. 运行时间 : 0.086424s [ 吞吐率:11.57req/s ] 内存消耗:4,348.70kb 文件加载:140
  3. 缓存信息 : 0 reads,0 writes
  4. 会话信息 : SESSION_ID=a64e44e6d2e8ee0b11fff655a9b9f6c9
  1. /yingpanguazai/ssd/ssd1/www/h.mffb.com.cn/public/index.php ( 0.79 KB )
  2. /yingpanguazai/ssd/ssd1/www/h.mffb.com.cn/vendor/autoload.php ( 0.17 KB )
  3. /yingpanguazai/ssd/ssd1/www/h.mffb.com.cn/vendor/composer/autoload_real.php ( 2.49 KB )
  4. /yingpanguazai/ssd/ssd1/www/h.mffb.com.cn/vendor/composer/platform_check.php ( 0.90 KB )
  5. /yingpanguazai/ssd/ssd1/www/h.mffb.com.cn/vendor/composer/ClassLoader.php ( 14.03 KB )
  6. /yingpanguazai/ssd/ssd1/www/h.mffb.com.cn/vendor/composer/autoload_static.php ( 4.90 KB )
  7. /yingpanguazai/ssd/ssd1/www/h.mffb.com.cn/vendor/topthink/think-helper/src/helper.php ( 8.34 KB )
  8. /yingpanguazai/ssd/ssd1/www/h.mffb.com.cn/vendor/topthink/think-validate/src/helper.php ( 2.19 KB )
  9. /yingpanguazai/ssd/ssd1/www/h.mffb.com.cn/vendor/topthink/think-orm/src/helper.php ( 1.47 KB )
  10. /yingpanguazai/ssd/ssd1/www/h.mffb.com.cn/vendor/topthink/think-orm/stubs/load_stubs.php ( 0.16 KB )
  11. /yingpanguazai/ssd/ssd1/www/h.mffb.com.cn/vendor/topthink/framework/src/think/Exception.php ( 1.69 KB )
  12. /yingpanguazai/ssd/ssd1/www/h.mffb.com.cn/vendor/topthink/think-container/src/Facade.php ( 2.71 KB )
  13. /yingpanguazai/ssd/ssd1/www/h.mffb.com.cn/vendor/symfony/deprecation-contracts/function.php ( 0.99 KB )
  14. /yingpanguazai/ssd/ssd1/www/h.mffb.com.cn/vendor/symfony/polyfill-mbstring/bootstrap.php ( 8.26 KB )
  15. /yingpanguazai/ssd/ssd1/www/h.mffb.com.cn/vendor/symfony/polyfill-mbstring/bootstrap80.php ( 9.78 KB )
  16. /yingpanguazai/ssd/ssd1/www/h.mffb.com.cn/vendor/symfony/var-dumper/Resources/functions/dump.php ( 1.49 KB )
  17. /yingpanguazai/ssd/ssd1/www/h.mffb.com.cn/vendor/topthink/think-dumper/src/helper.php ( 0.18 KB )
  18. /yingpanguazai/ssd/ssd1/www/h.mffb.com.cn/vendor/symfony/var-dumper/VarDumper.php ( 4.30 KB )
  19. /yingpanguazai/ssd/ssd1/www/h.mffb.com.cn/vendor/topthink/framework/src/think/App.php ( 15.30 KB )
  20. /yingpanguazai/ssd/ssd1/www/h.mffb.com.cn/vendor/topthink/think-container/src/Container.php ( 15.76 KB )
  21. /yingpanguazai/ssd/ssd1/www/h.mffb.com.cn/vendor/psr/container/src/ContainerInterface.php ( 1.02 KB )
  22. /yingpanguazai/ssd/ssd1/www/h.mffb.com.cn/app/provider.php ( 0.19 KB )
  23. /yingpanguazai/ssd/ssd1/www/h.mffb.com.cn/vendor/topthink/framework/src/think/Http.php ( 6.04 KB )
  24. /yingpanguazai/ssd/ssd1/www/h.mffb.com.cn/vendor/topthink/think-helper/src/helper/Str.php ( 7.29 KB )
  25. /yingpanguazai/ssd/ssd1/www/h.mffb.com.cn/vendor/topthink/framework/src/think/Env.php ( 4.68 KB )
  26. /yingpanguazai/ssd/ssd1/www/h.mffb.com.cn/app/common.php ( 0.03 KB )
  27. /yingpanguazai/ssd/ssd1/www/h.mffb.com.cn/vendor/topthink/framework/src/helper.php ( 18.78 KB )
  28. /yingpanguazai/ssd/ssd1/www/h.mffb.com.cn/vendor/topthink/framework/src/think/Config.php ( 5.54 KB )
  29. /yingpanguazai/ssd/ssd1/www/h.mffb.com.cn/config/app.php ( 0.95 KB )
  30. /yingpanguazai/ssd/ssd1/www/h.mffb.com.cn/config/cache.php ( 0.78 KB )
  31. /yingpanguazai/ssd/ssd1/www/h.mffb.com.cn/config/console.php ( 0.23 KB )
  32. /yingpanguazai/ssd/ssd1/www/h.mffb.com.cn/config/cookie.php ( 0.56 KB )
  33. /yingpanguazai/ssd/ssd1/www/h.mffb.com.cn/config/database.php ( 2.48 KB )
  34. /yingpanguazai/ssd/ssd1/www/h.mffb.com.cn/vendor/topthink/framework/src/think/facade/Env.php ( 1.67 KB )
  35. /yingpanguazai/ssd/ssd1/www/h.mffb.com.cn/config/filesystem.php ( 0.61 KB )
  36. /yingpanguazai/ssd/ssd1/www/h.mffb.com.cn/config/lang.php ( 0.91 KB )
  37. /yingpanguazai/ssd/ssd1/www/h.mffb.com.cn/config/log.php ( 1.35 KB )
  38. /yingpanguazai/ssd/ssd1/www/h.mffb.com.cn/config/middleware.php ( 0.19 KB )
  39. /yingpanguazai/ssd/ssd1/www/h.mffb.com.cn/config/route.php ( 1.89 KB )
  40. /yingpanguazai/ssd/ssd1/www/h.mffb.com.cn/config/session.php ( 0.57 KB )
  41. /yingpanguazai/ssd/ssd1/www/h.mffb.com.cn/config/trace.php ( 0.34 KB )
  42. /yingpanguazai/ssd/ssd1/www/h.mffb.com.cn/config/view.php ( 0.82 KB )
  43. /yingpanguazai/ssd/ssd1/www/h.mffb.com.cn/app/event.php ( 0.25 KB )
  44. /yingpanguazai/ssd/ssd1/www/h.mffb.com.cn/vendor/topthink/framework/src/think/Event.php ( 7.67 KB )
  45. /yingpanguazai/ssd/ssd1/www/h.mffb.com.cn/app/service.php ( 0.13 KB )
  46. /yingpanguazai/ssd/ssd1/www/h.mffb.com.cn/app/AppService.php ( 0.26 KB )
  47. /yingpanguazai/ssd/ssd1/www/h.mffb.com.cn/vendor/topthink/framework/src/think/Service.php ( 1.64 KB )
  48. /yingpanguazai/ssd/ssd1/www/h.mffb.com.cn/vendor/topthink/framework/src/think/Lang.php ( 7.35 KB )
  49. /yingpanguazai/ssd/ssd1/www/h.mffb.com.cn/vendor/topthink/framework/src/lang/zh-cn.php ( 13.70 KB )
  50. /yingpanguazai/ssd/ssd1/www/h.mffb.com.cn/vendor/topthink/framework/src/think/initializer/Error.php ( 3.31 KB )
  51. /yingpanguazai/ssd/ssd1/www/h.mffb.com.cn/vendor/topthink/framework/src/think/initializer/RegisterService.php ( 1.33 KB )
  52. /yingpanguazai/ssd/ssd1/www/h.mffb.com.cn/vendor/services.php ( 0.14 KB )
  53. /yingpanguazai/ssd/ssd1/www/h.mffb.com.cn/vendor/topthink/framework/src/think/service/PaginatorService.php ( 1.52 KB )
  54. /yingpanguazai/ssd/ssd1/www/h.mffb.com.cn/vendor/topthink/framework/src/think/service/ValidateService.php ( 0.99 KB )
  55. /yingpanguazai/ssd/ssd1/www/h.mffb.com.cn/vendor/topthink/framework/src/think/service/ModelService.php ( 2.04 KB )
  56. /yingpanguazai/ssd/ssd1/www/h.mffb.com.cn/vendor/topthink/think-trace/src/Service.php ( 0.77 KB )
  57. /yingpanguazai/ssd/ssd1/www/h.mffb.com.cn/vendor/topthink/framework/src/think/Middleware.php ( 6.72 KB )
  58. /yingpanguazai/ssd/ssd1/www/h.mffb.com.cn/vendor/topthink/framework/src/think/initializer/BootService.php ( 0.77 KB )
  59. /yingpanguazai/ssd/ssd1/www/h.mffb.com.cn/vendor/topthink/think-orm/src/Paginator.php ( 11.86 KB )
  60. /yingpanguazai/ssd/ssd1/www/h.mffb.com.cn/vendor/topthink/think-validate/src/Validate.php ( 63.20 KB )
  61. /yingpanguazai/ssd/ssd1/www/h.mffb.com.cn/vendor/topthink/think-orm/src/Model.php ( 23.55 KB )
  62. /yingpanguazai/ssd/ssd1/www/h.mffb.com.cn/vendor/topthink/think-orm/src/model/concern/Attribute.php ( 21.05 KB )
  63. /yingpanguazai/ssd/ssd1/www/h.mffb.com.cn/vendor/topthink/think-orm/src/model/concern/AutoWriteData.php ( 4.21 KB )
  64. /yingpanguazai/ssd/ssd1/www/h.mffb.com.cn/vendor/topthink/think-orm/src/model/concern/Conversion.php ( 6.44 KB )
  65. /yingpanguazai/ssd/ssd1/www/h.mffb.com.cn/vendor/topthink/think-orm/src/model/concern/DbConnect.php ( 5.16 KB )
  66. /yingpanguazai/ssd/ssd1/www/h.mffb.com.cn/vendor/topthink/think-orm/src/model/concern/ModelEvent.php ( 2.33 KB )
  67. /yingpanguazai/ssd/ssd1/www/h.mffb.com.cn/vendor/topthink/think-orm/src/model/concern/RelationShip.php ( 28.29 KB )
  68. /yingpanguazai/ssd/ssd1/www/h.mffb.com.cn/vendor/topthink/think-helper/src/contract/Arrayable.php ( 0.09 KB )
  69. /yingpanguazai/ssd/ssd1/www/h.mffb.com.cn/vendor/topthink/think-helper/src/contract/Jsonable.php ( 0.13 KB )
  70. /yingpanguazai/ssd/ssd1/www/h.mffb.com.cn/vendor/topthink/think-orm/src/model/contract/Modelable.php ( 0.09 KB )
  71. /yingpanguazai/ssd/ssd1/www/h.mffb.com.cn/vendor/topthink/framework/src/think/Db.php ( 2.88 KB )
  72. /yingpanguazai/ssd/ssd1/www/h.mffb.com.cn/vendor/topthink/think-orm/src/DbManager.php ( 8.52 KB )
  73. /yingpanguazai/ssd/ssd1/www/h.mffb.com.cn/vendor/topthink/framework/src/think/Log.php ( 6.28 KB )
  74. /yingpanguazai/ssd/ssd1/www/h.mffb.com.cn/vendor/topthink/framework/src/think/Manager.php ( 3.92 KB )
  75. /yingpanguazai/ssd/ssd1/www/h.mffb.com.cn/vendor/psr/log/src/LoggerTrait.php ( 2.69 KB )
  76. /yingpanguazai/ssd/ssd1/www/h.mffb.com.cn/vendor/psr/log/src/LoggerInterface.php ( 2.71 KB )
  77. /yingpanguazai/ssd/ssd1/www/h.mffb.com.cn/vendor/topthink/framework/src/think/Cache.php ( 4.92 KB )
  78. /yingpanguazai/ssd/ssd1/www/h.mffb.com.cn/vendor/psr/simple-cache/src/CacheInterface.php ( 4.71 KB )
  79. /yingpanguazai/ssd/ssd1/www/h.mffb.com.cn/vendor/topthink/think-helper/src/helper/Arr.php ( 16.63 KB )
  80. /yingpanguazai/ssd/ssd1/www/h.mffb.com.cn/vendor/topthink/framework/src/think/cache/driver/File.php ( 7.84 KB )
  81. /yingpanguazai/ssd/ssd1/www/h.mffb.com.cn/vendor/topthink/framework/src/think/cache/Driver.php ( 9.03 KB )
  82. /yingpanguazai/ssd/ssd1/www/h.mffb.com.cn/vendor/topthink/framework/src/think/contract/CacheHandlerInterface.php ( 1.99 KB )
  83. /yingpanguazai/ssd/ssd1/www/h.mffb.com.cn/app/Request.php ( 0.09 KB )
  84. /yingpanguazai/ssd/ssd1/www/h.mffb.com.cn/vendor/topthink/framework/src/think/Request.php ( 55.78 KB )
  85. /yingpanguazai/ssd/ssd1/www/h.mffb.com.cn/app/middleware.php ( 0.25 KB )
  86. /yingpanguazai/ssd/ssd1/www/h.mffb.com.cn/vendor/topthink/framework/src/think/Pipeline.php ( 2.61 KB )
  87. /yingpanguazai/ssd/ssd1/www/h.mffb.com.cn/vendor/topthink/think-trace/src/TraceDebug.php ( 3.40 KB )
  88. /yingpanguazai/ssd/ssd1/www/h.mffb.com.cn/vendor/topthink/framework/src/think/middleware/SessionInit.php ( 1.94 KB )
  89. /yingpanguazai/ssd/ssd1/www/h.mffb.com.cn/vendor/topthink/framework/src/think/Session.php ( 1.80 KB )
  90. /yingpanguazai/ssd/ssd1/www/h.mffb.com.cn/vendor/topthink/framework/src/think/session/driver/File.php ( 6.27 KB )
  91. /yingpanguazai/ssd/ssd1/www/h.mffb.com.cn/vendor/topthink/framework/src/think/contract/SessionHandlerInterface.php ( 0.87 KB )
  92. /yingpanguazai/ssd/ssd1/www/h.mffb.com.cn/vendor/topthink/framework/src/think/session/Store.php ( 7.12 KB )
  93. /yingpanguazai/ssd/ssd1/www/h.mffb.com.cn/vendor/topthink/framework/src/think/Route.php ( 23.73 KB )
  94. /yingpanguazai/ssd/ssd1/www/h.mffb.com.cn/vendor/topthink/framework/src/think/route/RuleName.php ( 5.75 KB )
  95. /yingpanguazai/ssd/ssd1/www/h.mffb.com.cn/vendor/topthink/framework/src/think/route/Domain.php ( 2.53 KB )
  96. /yingpanguazai/ssd/ssd1/www/h.mffb.com.cn/vendor/topthink/framework/src/think/route/RuleGroup.php ( 22.43 KB )
  97. /yingpanguazai/ssd/ssd1/www/h.mffb.com.cn/vendor/topthink/framework/src/think/route/Rule.php ( 26.95 KB )
  98. /yingpanguazai/ssd/ssd1/www/h.mffb.com.cn/vendor/topthink/framework/src/think/route/RuleItem.php ( 9.78 KB )
  99. /yingpanguazai/ssd/ssd1/www/h.mffb.com.cn/route/app.php ( 1.72 KB )
  100. /yingpanguazai/ssd/ssd1/www/h.mffb.com.cn/vendor/topthink/framework/src/think/facade/Route.php ( 4.70 KB )
  101. /yingpanguazai/ssd/ssd1/www/h.mffb.com.cn/vendor/topthink/framework/src/think/route/dispatch/Controller.php ( 4.74 KB )
  102. /yingpanguazai/ssd/ssd1/www/h.mffb.com.cn/vendor/topthink/framework/src/think/route/Dispatch.php ( 10.44 KB )
  103. /yingpanguazai/ssd/ssd1/www/h.mffb.com.cn/app/controller/Index.php ( 4.81 KB )
  104. /yingpanguazai/ssd/ssd1/www/h.mffb.com.cn/app/BaseController.php ( 2.05 KB )
  105. /yingpanguazai/ssd/ssd1/www/h.mffb.com.cn/vendor/topthink/think-orm/src/facade/Db.php ( 0.93 KB )
  106. /yingpanguazai/ssd/ssd1/www/h.mffb.com.cn/vendor/topthink/think-orm/src/db/connector/Mysql.php ( 5.44 KB )
  107. /yingpanguazai/ssd/ssd1/www/h.mffb.com.cn/vendor/topthink/think-orm/src/db/PDOConnection.php ( 52.47 KB )
  108. /yingpanguazai/ssd/ssd1/www/h.mffb.com.cn/vendor/topthink/think-orm/src/db/Connection.php ( 8.39 KB )
  109. /yingpanguazai/ssd/ssd1/www/h.mffb.com.cn/vendor/topthink/think-orm/src/db/ConnectionInterface.php ( 4.57 KB )
  110. /yingpanguazai/ssd/ssd1/www/h.mffb.com.cn/vendor/topthink/think-orm/src/db/builder/Mysql.php ( 16.58 KB )
  111. /yingpanguazai/ssd/ssd1/www/h.mffb.com.cn/vendor/topthink/think-orm/src/db/Builder.php ( 24.06 KB )
  112. /yingpanguazai/ssd/ssd1/www/h.mffb.com.cn/vendor/topthink/think-orm/src/db/BaseBuilder.php ( 27.50 KB )
  113. /yingpanguazai/ssd/ssd1/www/h.mffb.com.cn/vendor/topthink/think-orm/src/db/Query.php ( 15.71 KB )
  114. /yingpanguazai/ssd/ssd1/www/h.mffb.com.cn/vendor/topthink/think-orm/src/db/BaseQuery.php ( 45.13 KB )
  115. /yingpanguazai/ssd/ssd1/www/h.mffb.com.cn/vendor/topthink/think-orm/src/db/concern/TimeFieldQuery.php ( 7.43 KB )
  116. /yingpanguazai/ssd/ssd1/www/h.mffb.com.cn/vendor/topthink/think-orm/src/db/concern/AggregateQuery.php ( 3.26 KB )
  117. /yingpanguazai/ssd/ssd1/www/h.mffb.com.cn/vendor/topthink/think-orm/src/db/concern/ModelRelationQuery.php ( 20.07 KB )
  118. /yingpanguazai/ssd/ssd1/www/h.mffb.com.cn/vendor/topthink/think-orm/src/db/concern/ParamsBind.php ( 3.66 KB )
  119. /yingpanguazai/ssd/ssd1/www/h.mffb.com.cn/vendor/topthink/think-orm/src/db/concern/ResultOperation.php ( 7.01 KB )
  120. /yingpanguazai/ssd/ssd1/www/h.mffb.com.cn/vendor/topthink/think-orm/src/db/concern/WhereQuery.php ( 19.37 KB )
  121. /yingpanguazai/ssd/ssd1/www/h.mffb.com.cn/vendor/topthink/think-orm/src/db/concern/JoinAndViewQuery.php ( 7.11 KB )
  122. /yingpanguazai/ssd/ssd1/www/h.mffb.com.cn/vendor/topthink/think-orm/src/db/concern/TableFieldInfo.php ( 2.63 KB )
  123. /yingpanguazai/ssd/ssd1/www/h.mffb.com.cn/vendor/topthink/think-orm/src/db/concern/Transaction.php ( 2.77 KB )
  124. /yingpanguazai/ssd/ssd1/www/h.mffb.com.cn/vendor/topthink/framework/src/think/log/driver/File.php ( 5.96 KB )
  125. /yingpanguazai/ssd/ssd1/www/h.mffb.com.cn/vendor/topthink/framework/src/think/contract/LogHandlerInterface.php ( 0.86 KB )
  126. /yingpanguazai/ssd/ssd1/www/h.mffb.com.cn/vendor/topthink/framework/src/think/log/Channel.php ( 3.89 KB )
  127. /yingpanguazai/ssd/ssd1/www/h.mffb.com.cn/vendor/topthink/framework/src/think/event/LogRecord.php ( 1.02 KB )
  128. /yingpanguazai/ssd/ssd1/www/h.mffb.com.cn/vendor/topthink/think-helper/src/Collection.php ( 16.47 KB )
  129. /yingpanguazai/ssd/ssd1/www/h.mffb.com.cn/vendor/topthink/framework/src/think/facade/View.php ( 1.70 KB )
  130. /yingpanguazai/ssd/ssd1/www/h.mffb.com.cn/vendor/topthink/framework/src/think/View.php ( 4.39 KB )
  131. /yingpanguazai/ssd/ssd1/www/h.mffb.com.cn/vendor/topthink/framework/src/think/Response.php ( 8.81 KB )
  132. /yingpanguazai/ssd/ssd1/www/h.mffb.com.cn/vendor/topthink/framework/src/think/response/View.php ( 3.29 KB )
  133. /yingpanguazai/ssd/ssd1/www/h.mffb.com.cn/vendor/topthink/framework/src/think/Cookie.php ( 6.06 KB )
  134. /yingpanguazai/ssd/ssd1/www/h.mffb.com.cn/vendor/topthink/think-view/src/Think.php ( 8.38 KB )
  135. /yingpanguazai/ssd/ssd1/www/h.mffb.com.cn/vendor/topthink/framework/src/think/contract/TemplateHandlerInterface.php ( 1.60 KB )
  136. /yingpanguazai/ssd/ssd1/www/h.mffb.com.cn/vendor/topthink/think-template/src/Template.php ( 46.61 KB )
  137. /yingpanguazai/ssd/ssd1/www/h.mffb.com.cn/vendor/topthink/think-template/src/template/driver/File.php ( 2.41 KB )
  138. /yingpanguazai/ssd/ssd1/www/h.mffb.com.cn/vendor/topthink/think-template/src/template/contract/DriverInterface.php ( 0.86 KB )
  139. /yingpanguazai/ssd/ssd1/www/h.mffb.com.cn/runtime/temp/32b793ebdcbdb96aeb8bb24c123b0bef.php ( 11.98 KB )
  140. /yingpanguazai/ssd/ssd1/www/h.mffb.com.cn/vendor/topthink/think-trace/src/Html.php ( 4.42 KB )
  1. CONNECT:[ UseTime:0.000569s ] mysql:host=127.0.0.1;port=3306;dbname=h_mffb;charset=utf8mb4
  2. SHOW FULL COLUMNS FROM `fenlei` [ RunTime:0.000861s ]
  3. SELECT * FROM `fenlei` WHERE `fid` = 0 [ RunTime:0.001361s ]
  4. SELECT * FROM `fenlei` WHERE `fid` = 63 [ RunTime:0.000324s ]
  5. SHOW FULL COLUMNS FROM `set` [ RunTime:0.000653s ]
  6. SELECT * FROM `set` [ RunTime:0.000219s ]
  7. SHOW FULL COLUMNS FROM `article` [ RunTime:0.000629s ]
  8. SELECT * FROM `article` WHERE `id` = 466268 LIMIT 1 [ RunTime:0.000453s ]
  9. UPDATE `article` SET `lasttime` = 1770800080 WHERE `id` = 466268 [ RunTime:0.004824s ]
  10. SELECT * FROM `fenlei` WHERE `id` = 64 LIMIT 1 [ RunTime:0.000375s ]
  11. SELECT * FROM `article` WHERE `id` < 466268 ORDER BY `id` DESC LIMIT 1 [ RunTime:0.000457s ]
  12. SELECT * FROM `article` WHERE `id` > 466268 ORDER BY `id` ASC LIMIT 1 [ RunTime:0.001541s ]
  13. SELECT * FROM `article` WHERE `id` < 466268 ORDER BY `id` DESC LIMIT 10 [ RunTime:0.001284s ]
  14. SELECT * FROM `article` WHERE `id` < 466268 ORDER BY `id` DESC LIMIT 10,10 [ RunTime:0.001514s ]
  15. SELECT * FROM `article` WHERE `id` < 466268 ORDER BY `id` DESC LIMIT 20,10 [ RunTime:0.003487s ]
0.088158s