肥胖已成为全球性的健康问题,与代谢紊乱、脂肪肝和胰岛素抵抗等疾病密切相关。哺乳动物体内存在三种类型的脂肪细胞:白色、棕色和米色脂肪细胞。其中米色脂肪细胞是从白色脂肪组织转分化而来的具有产热功能的细胞。棕色和米色脂肪细胞因其特异性表达线粒体解偶联蛋白1(UCP1),可通过促进能量消耗来改善代谢紊乱。研究表明,皮下白色脂肪组织的褐变能力明显高于内脏白色脂肪组织。由于棕色脂肪组织主要存在于小型哺乳动物和人类新生儿中,且随年龄和肥胖程度增加而减少,因此刺激白色脂肪组织褐变成为对抗肥胖的重要策略。
肠道微生物群参与调节宿主多种代谢过程,包括脂肪组织的产热功能。某些共生肠道细菌能够通过产生特定代谢物如脱氧胆酸和短链脂肪酸等,促进白色脂肪组织褐变并减轻肥胖。普雷沃氏菌属(Prevotella)是肠道微生物群中的关键共生菌,其中Prevotella copri(普氏粪杆菌)是最广为人知且丰富的物种。然而,关于宿主与P. copri之间的相互作用研究相对较少,对其作用的解释也存在争议。有研究显示P. copri在肥胖儿童中丰度较高,但在肥胖成人中却较低。在动物模型中,P. copri的作用同样复杂:在小鼠中,高纤维饮食条件下P. copri可改善葡萄糖稳态,但在高脂饮食条件下则可能导致胰岛素抵抗。尽管有越来越多的证据表明P. copri与肥胖及代谢紊乱之间存在联系,但其在白色脂肪组织褐变中的具体作用机制仍不清楚,亟需深入研究。
近期,山东农业大学林海、成都市第三人民医院徐俊波和冯钟徽等在Nature Communications期刊上发表了题为Prevotella copri promotes white adipose browning and ameliorates adiposity的研究论文,该研究表明肠道共生菌P. copri通过其代谢产物琥珀酸激活巨噬细胞SUCNR1-FOXM1-IL-6-STAT3信号轴,促进白色脂肪组织褐变并改善肥胖的完整分子机制。
1) 人群研究发现肥胖患者粪便中P. copri丰度降低:研究团队对中国人群进行了病例对照分析,通过宏基因组测序发现肥胖患者粪便中P. copri丰度显著低于非肥胖人群。进一步扩大样本量的qPCR验证显示,P. copri丰度与BMI、腰围、体脂率和内脏脂肪面积均呈负相关,提示P. copri丰度降低与肥胖发生密切相关。
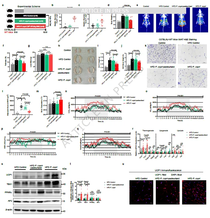
2) P. copri减轻高脂饮食诱导的肥胖并促进白色脂肪褐变:在高脂饮食喂养的小鼠模型中,口服P. copri可显著抑制体重增加、减少脂肪沉积、降低腹股沟白色脂肪组织重量并缩小脂肪细胞体积,同时不影响进食量和瘦体重。P. copri处理的小鼠直肠温度升高,氧气消耗、二氧化碳产生和产热量均显著增加。分子水平分析显示,P. copri显著上调腹股沟白色脂肪组织中产热基因Ucp1和米色脂肪特异性标志物Tbx1的表达,但对脂肪生成和脂解相关基因无明显影响,表明P. copri主要通过促进产热而非调节脂质代谢来减少脂肪堆积。

图1 肥胖人群粪便菌群中P. copri的丰度较低
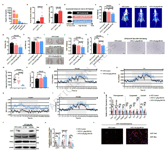
3) 琥珀酸是P. copri促进脂肪褐变的关键代谢物:通过靶向代谢组学分析,研究发现琥珀酸是P. copri培养上清液中的主要代谢产物。口服P. copri可显著提高小鼠粪便和盲肠内容物中的琥珀酸水平。在高脂饮食小鼠中补充琥珀酸钠可完全模拟P. copri的作用,包括减轻体重增加、降低脂肪比例、增加直肠温度、提高能量代谢水平以及上调腹股沟白色脂肪组织中Ucp1和Tbx1的表达。体外实验也证实琥珀酸能够促进脂肪细胞的产热功能,确认琥珀酸是介导P. copri促进脂肪褐变的生物活性分子。
4) SUCNR1受体介导琥珀酸的作用:研究发现琥珀酸受体1(SUCNR1)在腹股沟白色脂肪组织中表达最高,且P. copri或琥珀酸处理可上调其表达。在SUCNR1缺失小鼠中,P. copri和琥珀酸均无法减轻体重增加、降低脂肪沉积或上调产热基因表达,证明SUCNR1对P. copri和琥珀酸介导的脂肪褐变至关重要。体外实验中,SUCNR1抑制剂可完全阻断P. copri和琥珀酸诱导的产热基因表达,进一步确认了SUCNR1的关键作用。

图2 给高脂饮食(HFD)诱导的肥胖模型小鼠补充P. copri可缓解肥胖并促进腹股沟白色脂肪组织(iWAT)褐变
5) 巨噬细胞IL-6-STAT3通路在脂肪褐变中起核心作用:P. copri或琥珀酸处理显著升高血清IL-6水平及腹股沟白色脂肪组织中IL-6表达和STAT3磷酸化,同时增加组织中F4/80+/CD11b+巨噬细胞比例。体外实验证实巨噬细胞是IL-6的主要来源。巨噬细胞清除实验和IL-6缺失小鼠实验均显示,在缺乏巨噬细胞或IL-6的情况下,P. copri和琥珀酸无法发挥促进脂肪褐变的作用。ChIP实验显示琥珀酸处理可增强p-STAT3与Ucp1和Tbx1启动子区域的结合,表明巨噬细胞来源的IL-6-STAT3信号通路是P. copri或琥珀酸诱导脂肪褐变的核心机制。
6) FOXM1转录因子直接调控IL-6表达:通过RNA测序分析腹股沟白色脂肪组织的转录因子变化,发现FOXM1在琥珀酸处理组中表达显著上调。P. copri和琥珀酸均可上调脂肪组织和巨噬细胞中FOXM1的表达。在脂肪来源细胞中敲低Foxm1可完全阻断P. copri和琥珀酸诱导的IL-6、Ucp1和Tbx1表达上调。ChIP实验证实FOXM1可直接结合Il-6启动子区域的两个潜在结合位点,双荧光素酶报告基因实验进一步证明FOXM1可直接激活Il-6转录。这些结果表明FOXM1作为琥珀酸-SUCNR1信号通路的下游转录因子,通过直接调控Il-6表达来介导脂肪褐变。

图3 P. copri的主要代谢产物 —— 琥珀酸,可重现该菌促进腹股沟白色脂肪组织(iWAT)褐变的作用
7) 人群数据验证研究发现,在人类皮下白色脂肪组织样本分析中,发现肥胖人群粪便和血浆中琥珀酸水平显著降低,且与BMI呈负相关。粪便P. copri丰度和琥珀酸水平均与皮下脂肪组织中UCP1和TBX1 mRNA表达呈正相关。肥胖人群脂肪组织中UCP1、TBX1和SUCNR1蛋白表达均显著降低,提示P. copri丰度降低、琥珀酸水平下降和SUCNR1表达减少可能是肥胖发生的重要因素。