(一)靶标基因的鉴定与表达谱
1. 基因克隆: 克隆了美国白蛾的 HcEcR-B1 和 HcUSP-1 基因,序列分析显示它们具有典型的核受体特征(DNA结合结构域和配体结合结构域)。
2. 表达模式:
发育阶段: HcEcR-B1 在化蛹阶段表达量最高;两者在五龄幼虫期均呈现“先降后升”的趋势,在蜕皮前达到峰值。
组织分布: 两者均在表皮中的表达量最高,其次是马氏管和中肠,表明它们在蜕皮过程中起关键作用。
激素诱导: 注射 20E(20-羟基蜕皮酮)24小时后,两者的表达量分别显著上调了 2.57 倍和 2.47 倍。
图1. 美国白蛾中 HcEcR-B1 和 HcUSP-1 基因的氨基酸多序列比对。(a) HcEcR-B1。红框所示为 DNA binding domain(DNA结合结构域);ligand binding domain(配体结合结构域)位于蓝框中;黑线分别为 (K/R)RRW、S-rich、SP 和 Modied DL-rich motif 微结构域。黑色背景的碱基相似性(base similarity)为 100%。灰色背景的碱基相似性为 75%-100%。 (b) HcUSP-1。红框所示为 DNA binding domain;ligand binding domain 位于蓝框中;黑线分别为 P-box 和 D-box。黑色背景的碱基相似性为 100%。灰色背景的碱基相似性为 75%-100%。
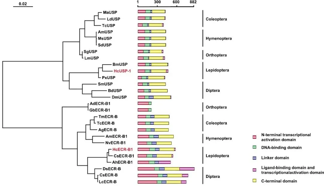
图2. 美国白蛾和不同目昆虫的 EcR 和 USP 氨基酸序列的系统发育分析。分支上的数值代表自展值(self-spread value),标尺指示遗传距离。
图3. 美国白蛾中 HcEcR-B1 和 HcUSP-1 的表达谱。不同发育阶段 HcEcR-B1 (a) 和 HcUSP-1 (b) 的表达谱。不同组织中 HcEcR-B1 (c) 和 HcUSP-1 (d) 的表达谱。HcEF1α 被用作内参。数据以三个独立生物学重复的平均值 ± 标准误 (mean ± standard error) 表示。HE:头部;SG:丝腺;MT:马氏管;MG:中肠;FB:脂肪体;EP:表皮。柱状图上的不同小写字母表示不同样本间存在显著差异 (P < 0.05,Tukey’s test;n = 3)。(a)、(b) 和 (d) 采用 2-ΔΔCt 取 Log2 后作图,(c) 采用 2-ΔΔCt 作图。
(二)注射RNAi进行靶标基因功能验证
1. 表型影响:
单基因沉默: 敲低 HcEcR-B1 导致雌性蛹重显著减轻;敲低 HcUSP-1 导致化蛹率下降和畸形蛹增加。
协同沉默: 同时注射两种 dsRNA 导致化蛹率大幅下降(降低 35.55%),幼虫死亡率升至 28.89%,且畸形蛹无法完成蜕皮。
2. 分子机制:
20E通路: 沉默 HcEcR-B1 或 HcUSP-1 均显著下调了下游基因 HcE74, HcE75, Hcb-FTZ 的表达,证明它们是 20E 信号通路的上游激活因子 。
几丁质代谢:沉默这两个基因显著降低了几丁质酶基因 (HcCht5) 和几丁质脱乙酰酶基因 (HcCDA1) 的表达,并导致中肠和表皮的几丁质酶活性下降约 12%-22%。
图4. 沉默 HcEcR-B1 和 HcUSP-1 对美国白蛾生长发育的影响。(a) 敲低 HcEcR-B1 和 HcUSP-1 基因后美国白蛾的发育历期。 (b) 不同 RNAi 处理下美国白蛾幼虫的生存曲线。不同处理间的差异用星号表示 (***: P < 0.001; **: P < 0.01; ns: 无显著差异)。 (c) 不同 RNAi 处理下美国白蛾的蛹重。图中数据为平均值 ± 标准误,误差棒上的不同字母代表在 P < 0.05 水平下的单因素方差分析 (One-way ANOVA) 和 Tukey 多重比较检验中的显著差异。 (d) 美国白蛾的化蛹率、化蛹畸形率和 (e) 蛹的异常表型。不同大写字母表示不同处理间的化蛹率差异显著 (P < 0.05),不同小写字母表示不同处理间的化蛹畸形率差异显著 (P < 0.05)。
图5. 敲低 HcEcR-B1 和 HcUSP-1 对美国白蛾中 20E 信号通路基因和几丁质合成的影响。(a–f) 通过 qRT-PCR 检测 HcE74 (a)、HcHR3 (b)、HcE75 (c)、Hcβ-FTZ (d)、HcCht5 (e) 和 HcCDA1 (f) 的转录水平。 (g, h) 敲低 HcEcR-B1 和 HcUSP-1 对中肠 (g) 和表皮 (h) 中几丁质酶活性的影响。处理组与对照组之间的显著差异通过 Student’s t-test 分析 (**: P < 0.01; *: P < 0.05; ns: 无显著差异)。
(三)纳米载体口服递送系统的构建与表征
低成本合成: 利用 E. coli HT115 细菌表达系统大量合成 dsRNA,降低成本。
载体筛选: 制备了三种纳米复合物:壳聚糖 (CS)、壳聚糖-聚乙二醇 (CS-PEG) 和壳聚糖-三聚磷酸钠 (CS-TPP)。
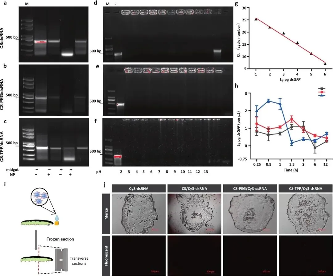
物理表征:三种复合物均呈球形或椭球形;CS-TPP 颗粒大小均一 (201.67 nm),Zeta 电位最高 (+26.5 mV),有利于细胞膜吸附和摄取。
图6. CS/dsRNA、CS-PEG/dsRNA 和 CS-TPP/dsRNA 复合物的表征。(a-c) 通过琼脂糖凝胶电泳验证 CS/dsRNA (a)、CS-PEG/dsRNA (b) 和 CS-TPP/dsRNA (c) 复合物的形成。负载纳米载体的 dsRNA 不发生迁移,并在加样孔中可见荧光(由黑色箭头指示)。(d-f) CS/dsRNA、CS-PEG/dsRNA 和 CS-TPP/dsRNA 复合物的 AFM 图像,(g-i) 粒径和 (j-l) Zeta 电位。所有测量均在室温下进行三次重复,数据表示为平均值 ± 标准误。
(四)纳米复合物稳定性与生物测定
1. 稳定性:
抗降解: 裸露的 dsRNA 在肠道液和 RNase A 中易降解,但纳米载体包裹的 dsRNA 保持稳定。
pH 稳定性: 三种纳米复合物在 pH 2-11 范围内均保持稳定,适应鳞翅目昆虫碱性肠道环境。
2. 体内递送效率:
喂食 30 分钟后,CS-TPP 介导的 dsRNA 在血淋巴中的含量最高(是裸露 dsRNA 的 2.55 倍),且能持续检测长达 12 小时。
3. 杀虫活性
对 3 龄幼虫连续饲喂 5 天:CS-TPP/dsHcUSP-1 处理组的死亡率最高,达到 60.67%,显著高于 CS (17.33%) 和 CS-PEG (42%) 处理组。该系统对 4 龄和 5 龄幼虫也表现出显著的致死效果。
图7. 纳米载体负载 dsRNA 的稳定性及递送效率的增强。(a–c) 在有或无中肠内容物情况下的 CS/dsRNA (a)、CS-PEG/dsRNA (b) 和 CS-TPP/dsRNA (c) 复合物条带。M:DNA marker。 (d–f) 纳米载体负载 dsRNA 在不同 pH 环境下的稳定性。CS/dsRNA (d)、CS-PEG/dsRNA (e) 和 CS-TPP/dsRNA (f) 复合物分别在 pH 2–13 环境下室温孵育 30 min。M:DNA marker。 (g) 通过已知 dsGFP 量的连续稀释构建 dsGFP 定量标准曲线。Ct 值对应 Lg 处理后 100 µL 样品中的 dsGFP 含量 (pg)。构建线性回归模型分析数据 (dsGFP, y = -3.6371x + 29.39, R2 = 0.9902)。 (h) 饲喂不同 nanocarriers/dsGFP 后美国白蛾血淋巴中 dsRNA 含量的动态变化。 (i) 横切面示意图。 (j) 饲喂 CS/dsRNA、CS-PEG/dsRNA 和 CS-TPP/dsRNA 复合物的美国白蛾幼虫荧光照片。

图8. 口服饲喂 CS/dsHcUSP-1、CS-PEG/dsHcUSP-1 和 CS-TPP/dsHcUSP-1 复合物的生物活性。(a, d) 不同剂量 CS/dsHcUSP-1 在 3 龄 (a) 和 4 龄幼虫 (d) 中的 RNAi 效率。 (a’, d’) 不同时间点 CS/dsHcUSP-1 在 3 龄 (a’) 和 4 龄幼虫 (d’) 中的 RNAi 效率。(a”, d”) 重复口服饲喂 CS/dsHcUSP-1 在 3 龄 (a”) 和 4 龄幼虫 (d”) 中的 RNAi 效率。(b, e) 不同剂量 CS-PEG/dsHcUSP-1 在 3 龄 (b) 和 4 龄幼虫 (e) 中的 RNAi 效率。 (b’, e’) 不同时间点 CS-PEG/dsHcUSP-1 在 3 龄 (b’) 和 4 龄幼虫 (e’) 中的 RNAi 效率。(b”, e”) 重复口服饲喂 CS-PEG/dsHcUSP-1 在 3 龄 (b”) 和 4 龄幼虫 (e”) 中的 RNAi 效率。(c, f) 不同剂量 CS-TPP/dsHcUSP-1 在 3 龄 (c) 和 4 龄幼虫 (f) 中的 RNAi 效率。(c’, f’) 不同时间点 CS-TPP/dsHcUSP-1 在 3 龄 (c’) 和 4 龄幼虫 (f’) 中的 RNAi 效率。(c”, f”) 重复口服饲喂 CS-TPP/dsHcUSP-1 在 3 龄 (c”) 和 4 龄幼虫 (f”) 中的 RNAi 效率。 橙色柱:dsGFP(对照);绿色柱:dsHcUSP-1。CS/dsRNA (g)、CS-PEG/dsRNA (h) 和 CS-TPP/dsRNA (i) 复合物处理下 H. cunea 幼虫的生存曲线。不同处理间的差异用星号表示 (***: P < 0.001; **: P < 0.01; *: P < 0.05; ns: 无显著差异)。