亮点• 土壤有机碳与生物菌剂效果呈倒U型关系• 土壤有机碳水平调控根际拮抗作用、活性氧稳态和代谢物平衡• 有效微生物菌群颗粒剂促进小麦产量,而上清液通过脱氧雪腐镰刀菌烯醇真菌毒素降低产量• 土壤有机碳-免疫-微生物组轴为微生物菌剂提供了一个预测框架

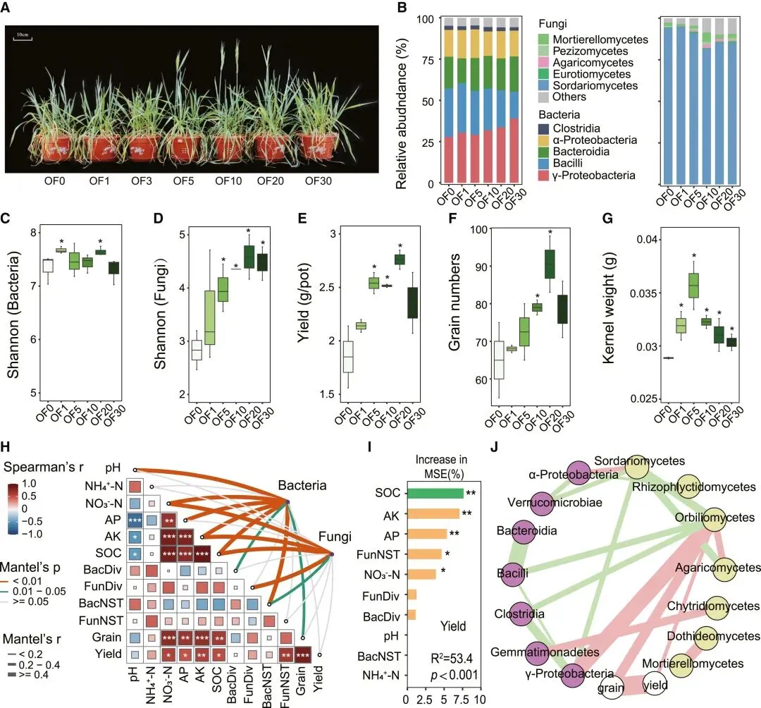
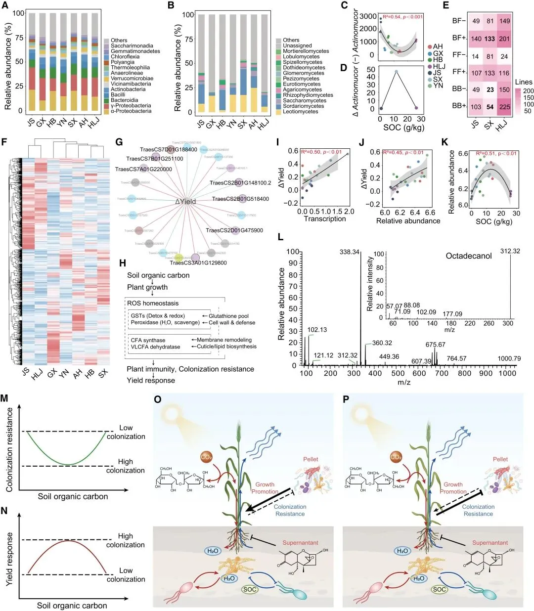
总结有益微生物菌剂可以改善作物性能,但其田间效果具有高度变异性。在此,我们提供的实验和生态学证据表明,土壤有机碳可能通过宿主免疫与根际微生物组组装之间的相互作用来影响定殖抗性。通过温室试验、田间试验、多组学分析和全球荟萃分析,我们观察到土壤有机碳与生物菌剂效果之间存在倒U型关系。产量增益在土壤有机碳含量约为1.5%时达到峰值,此时菌剂建立所面临的免疫和微生物屏障降低。在低或高土壤有机碳条件下,拮抗细菌群落的富集抑制了有益真菌的定殖。机制分析表明,土壤有机碳依赖性调控了活性氧稳态、改变了微生物网络连通性,并调节了影响植物免疫的生物活性代谢物。这些发现与一个概念性的土壤有机碳-免疫-微生物组轴的存在相一致,该轴可能有助于解释资源依赖型的定殖模式,并为未来不同宿主中的微生物组工程策略提供指导。







----------材料方法
第一板块:基础材料准备与初步现象观察
核心目标: 获取研究材料,进行初步的功能筛选,为后续机制研究打下基础。
样本采集:
微生物库的构建:
功能初筛:
拮抗测试:开展高通量拮抗实验,测试分离出的448株代表性细菌对特定真菌的抑制能力。
促生测试:通过育苗盘法,测试所有分离菌株对小麦株高和生物量的影响。
目的:这一步是为了筛选出具有潜在促生或拮抗功能的关键微生物,并确认不同来源的微生物功能确实存在差异。
第二板块:核心机制解析
核心目标: 探究土壤有机碳水平如何调控根际微生态,从而影响菌剂效果。
代谢组学分析:
毒性物质检测:
微生物群落与网络分析:
测序:对根际样本进行16S和ITS高通量测序。
网络构建:基于ASV(扩增子序列变体)丰度构建共现网络。
随机性分析:计算归一化随机性比率(NST),判断群落构建是随机过程主导还是确定性过程主导。
功能预测:利用FAPROTAX预测细菌功能。
目的:揭示SOC水平如何改变微生物之间的互作关系(网络复杂性)、群落构建机制以及潜在的代谢功能,从而解释为何在高/低SOC下会出现拮抗菌群富集。
第三板块:田间验证与多尺度关联
核心目标: 将实验室发现的机制与田间实际产量表现关联起来,建立因果联系。
田间试验:
结构方程模型:
随机森林模型:
第四板块:全球普适性检验与理论升华
核心目标: 验证上述发现是否具有全球普适性,并提出最终的概念模型。
全球荟萃分析:
数据收集:从Web of Science和中国知网搜集截至2024年1月的相关文献,筛选出包含“微生物菌剂”、“产量”、“SOC”的成对对比研究,最终获得668组数据。
效应量计算:利用响应比计算微生物菌剂对作物产量的效应大小。
模型拟合:进行混合效应元回归,检验SOC与产量增益之间的关系模型(最终发现为倒U型关系)。
目的:验证在小范围发现的SOC-菌剂效果关系在全球尺度上是否成立,使结论具有普适性。
结论提炼: