爱西瓜 种西瓜 吃西瓜
这是李卫华西瓜园第2211篇文章。
《三亚育种》(2)南繁院热带瓜果种质资源创新与利用团队“中蜜1号”西瓜入选三亚市2026年农业主导品种
《郑果西甜瓜》(38)西班牙农业基因组研究中心MartaPujol研究员到郑果所进行学术交流
作物的叶色与光合效率、果实产量品质密切相关,挖掘叶色相关基因对遗传育种意义重大。近日,北京大学现代农业研究院张兴平/邓云团队与合作单位在国际园艺学领域经典期刊《Scientia Horticulturae》发表最新研究成果An intronic SNP in candidate gene ClALB3 is associated with light green coloration in watermelon,成功鉴定出调控西瓜浅绿表型的关键候选基因ClALB3,推测其功能缺陷导致叶绿体蛋白插入受阻,从而引起浅绿色表型。该表型可为西瓜杂交种子纯度鉴定提供形态学标记,也为西瓜光合效率相关机制研究提供了有价值的分子线索。
该研究以EMS花粉诱变获得的西瓜浅绿突变体g42lg为材料,发现该突变体在伸蔓期后叶片、果皮均稳定表现浅绿表型。进一步测定显示,其叶片和果皮叶绿素a、b 含量均显著降低,叶绿体中的淀粉粒和类囊体结构出现降解,果实重量和可溶性固形物含量也受一定影响。遗传分析表明,该浅绿表型由单隐性核基因控制,在不同环境和遗传背景下均能稳定遗传。

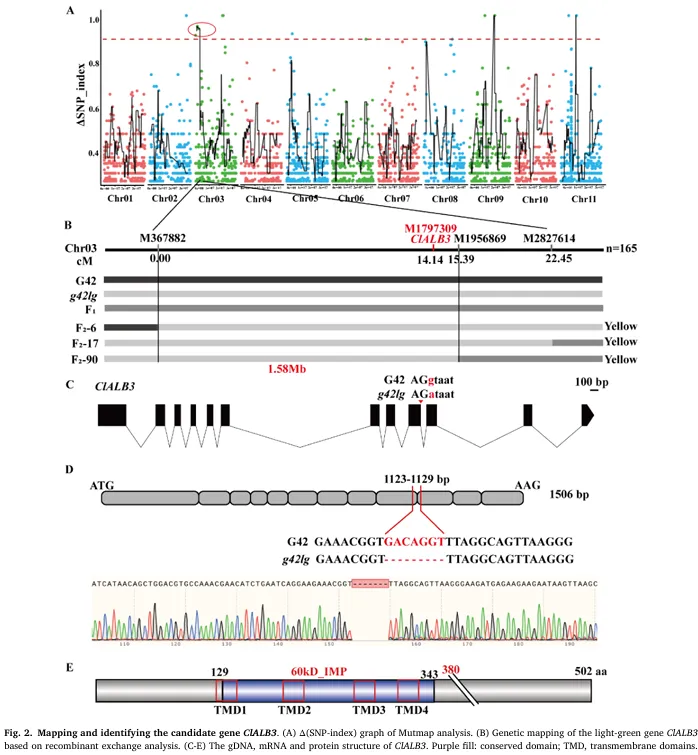
研究团队通过集群分离测序(BSA-seq)将目标基因定位在西瓜 3 号染色体的1.58 Mb区间内,结合区间内基因功能注释与SNP index分析,发现编码叶绿体蛋白插入关键因子的ClALB3基因具有最高的SNP index(ΔSNP index = 0.9545),将其确定为关键候选基因。该基因第九个内含子首个碱基发生 G-A 突变,同时其编码区第9和第10外显子边界出现7bp缺失,推测其可能干扰了mRNA 的正常剪接,从而引起表型变化。

进化保守性分析表明,ALB3含有一个保守的60kD_IMP/YidC/DUF6381超家族结构域,该结构域在拟南芥中介导cpSRP途径的捕光蛋白插入,暗示ClALB3在西瓜中可能具有相似的保守功能。本研究中该基因突变发生在非保守区域,这可能解释了突变体表现浅绿色表型的原因,区别于拟南芥、水稻中alb3 基因在保守结构域突变或敲除导致的严重黄化或致死表型(Urbischek et al., 2015; Zhang et al., 2023)。

进一步的表达分析发现,突变体中ClALB3表达受抑,同时叶绿体蛋白转运通路相关基因的表达发生改变,为深入研究ClALB3的功能提供了线索。

这项研究得到山东省技术创新引导计划(YDZX2025048),宁波市科技创新项目(2021Z132),潍坊市种业创新团队和山东省科技创新计划的资助。
北京大学现代农业研究院科研助理方桃红和河南农业大学博士研究生段世享为共同第一作者,北京大学现代农业研究院张兴平研究员和邓云研究员为共同通讯作者,北京大学现代农业研究院育种助理楚箫和江苏徐淮地区淮阴农科所孙玉东研究员为该研究亦作出了重要贡献。

