结构变异(SV)是小麦遗传变异的重要来源,在适应性、驯化和形态建成等方面发挥着重要作用。染色体结构变异(SCV)作为一类可以采用细胞遗传学技术检测的大片段基因组结构变异,与农艺性状及抗旱性的关联尚待系统揭示。
据此,山西农业大学小麦研究所分子育种课题组利用荧光原位杂交(FISH)技术,对山西小麦知名品种“晋麦47”与“晋麦84”及其衍生的DH群体进行染色体结构变异鉴定与遗传效应解析。

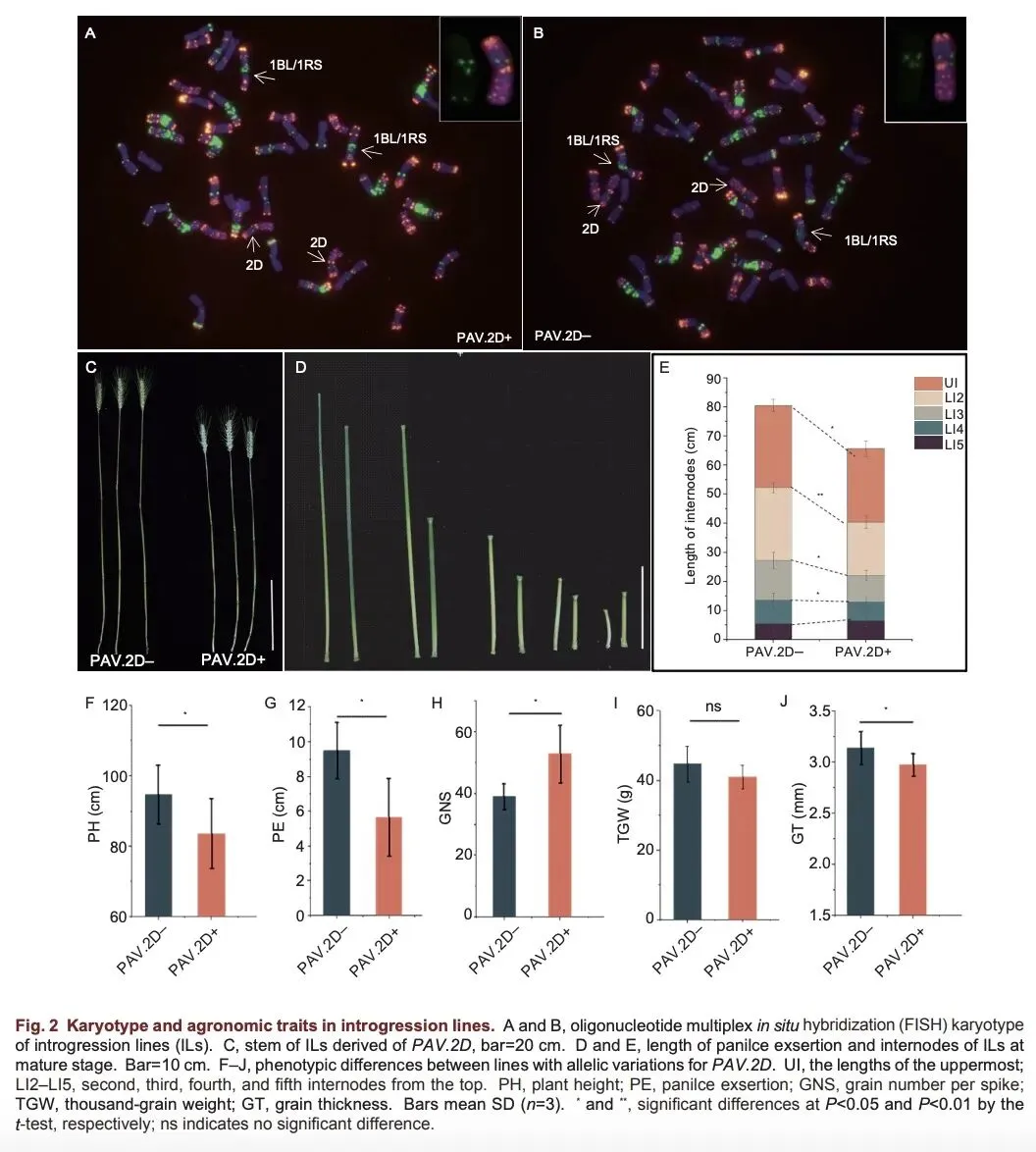
“晋麦47”是九五期间审定的省审、国审旱地小麦品种,具有抗旱高产稳产特性;自审定至今近30年一直作为国家黄淮流域、山西省、陕西省旱地区试对照品种,累计推广2亿亩以上。该研究发现“晋麦47”与“晋麦84”之间存在12个染色体结构变异,包括1个简单易位(1BL/1RS)、10个PAVs(present/absent variations )和1个CNV(copy number variation ),分布于10条染色体上。通过性状关联分析,共鉴定到8个SCVs与15个重要农艺性状显著相关,其中,2A染色体上检测到与穗粒数相关的PAV重组事件;来自晋麦84的1BL/1RS易位和PAV.2D分别通过调控基部第1-4节间和第2-4节间发育,显著降低株高,且PAV.2D可使穗粒数提升3.13%。随后又利用山西小麦种质验证了PAV. 4A、PAV. 6A和PAV. 6B等变异对粒长、穗长、千粒重等性状的遗传效应;整体发现染色体变异间存在加性和互作效应。



在抗旱性方面,研究发现PAV.2A.2、PAV.6A、CNV.4B和PAV.1D与抗旱系数显著相关,除CNV.4B外,其余变异中“晋麦47”单倍型均表现出更强的抗旱性。基于16K芯片的基因定位分析进一步表明,具有效应的SCV区段内富集了相关性状的QTL及多个已克隆基因,从基因组层面揭示了表型变异的潜在机制。
本研究系统揭示了染色体结构变异对农艺性状和抗旱性的遗传贡献,研究结果为解析知名抗旱品种“晋麦47”的抗旱性提供了关键依据,同时所鉴定的变异可为小麦分子标记辅助选择育种提供了重要靶标与理论依据。
山西农业大学畅志坚研究员和郑军研究员为该文通讯作者,张树伟和赵佳佳为第一作者。
点击链接查看全文:
Cite the article:
Shuwei Zhang, Jiajia Zhao, Haiyan Zhang, Duoduo Fu, Ling Qiao, Bangbang Wu, Xiaohua Li, Yuqiong Hao, Xingwei Zheng, Zhen Liang, Zhijian Chang, Jun Zheng. 2026. Structural chromosome variations from Jinmai 47 and Jinmai 84 affected agronomic traits and drought tolerance of wheat. Journal of Integrative Agriculture, 25(3): 864-878.
| 图文由作者团队提供
