研究背景
铁(Fe)是植物生长发育所必需的微量元素,参与光合作用、呼吸作用等关键生理过程。虽然土壤中铁含量丰富,但在中性或碱性土壤中,铁主要以难溶的三价铁形式存在,导致植物难以吸收,从而诱发缺铁黄化,严重影响作物产量和品质。相反,在淹水等特定条件下,过量的铁摄入又会引起活性氧(ROS)爆发,对植物细胞造成毒害。因此,植物进化出了精密的铁稳态调控网络。
在水稻中,bHLH(碱性螺旋-环-螺旋)转录因子家族在铁稳态调控中扮演核心角色。其中,IVc亚族成员(如OsPRI1/2/3)通常作为正调控因子激活铁吸收基因;而IVb亚族成员(如OsIRO3, OsbHLH061/062)则通常作为负调控因子,防止铁吸收过量。然而,IVb亚族中的第四个成员——OsbHLH064,其功能机制长期以来一直未被解析。此外,如何利用这些关键调节因子在不影响作物生长的前提下提高籽粒铁含量(生物强化),仍是育种面临的挑战。

论文概要
湖南农业大学农学院的高飞(Fei Gao) 教授和吴德志(Dezhi Wu) 教授团队在 Plant Biotechnology Journal 发表了题为“OsbHLH064, an IVb bHLH Transcription Factor, Regulates Iron Homeostasis and Enhances Grain Fe Accumulation in Rice”的研究论文。
该研究首次系统表征了IVb亚族bHLH转录因子OsbHLH064的功能。研究发现,OsbHLH064是水稻铁稳态的一个关键负调控因子。它通过与IVc亚族因子形成异源二聚体进入细胞核,并竞争性结合下游靶基因(如 OsIRO2)启动子上的顺式作用元件,从而抑制铁吸收基因的过度表达。最令人振奋的是,过表达 OsbHLH064 能够显著提高水稻根、茎叶以及糙米中的铁含量,且不影响田间主要农艺性状,显示出其在富铁水稻育种中的巨大应用潜力。
主要研究结果
1. OsbHLH064的表达模式与亚细胞定位
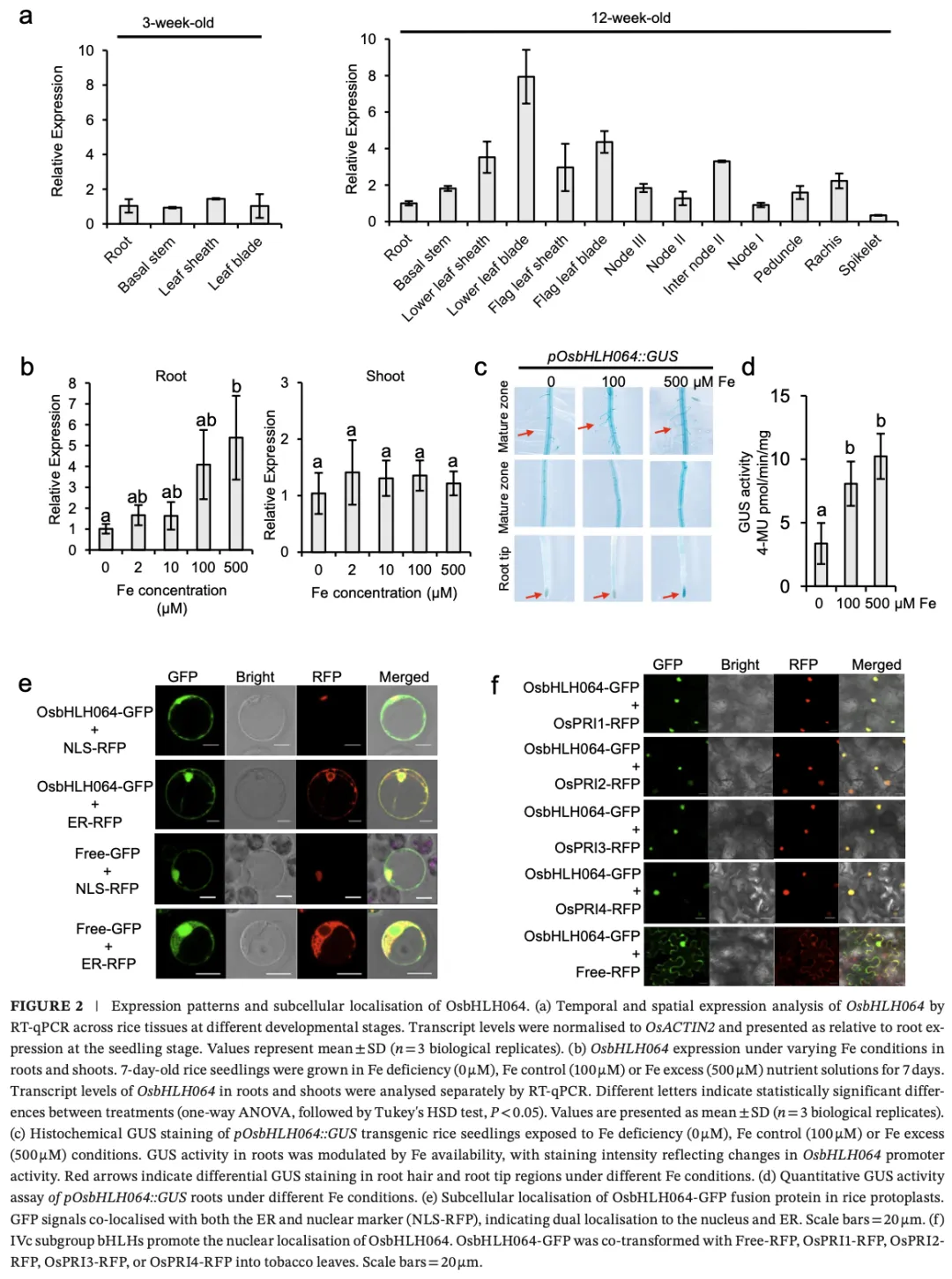
研究人员首先分析了 OsbHLH064 的表达特征。RT-qPCR和GUS染色结果显示,该基因在根部广泛表达。与大多数缺铁诱导的正调控因子不同,OsbHLH064 的表达受铁浓度调控呈现独特的模式:在铁充足或过量条件下表达较高,而在缺铁条件下表达显著下调(图 2)。
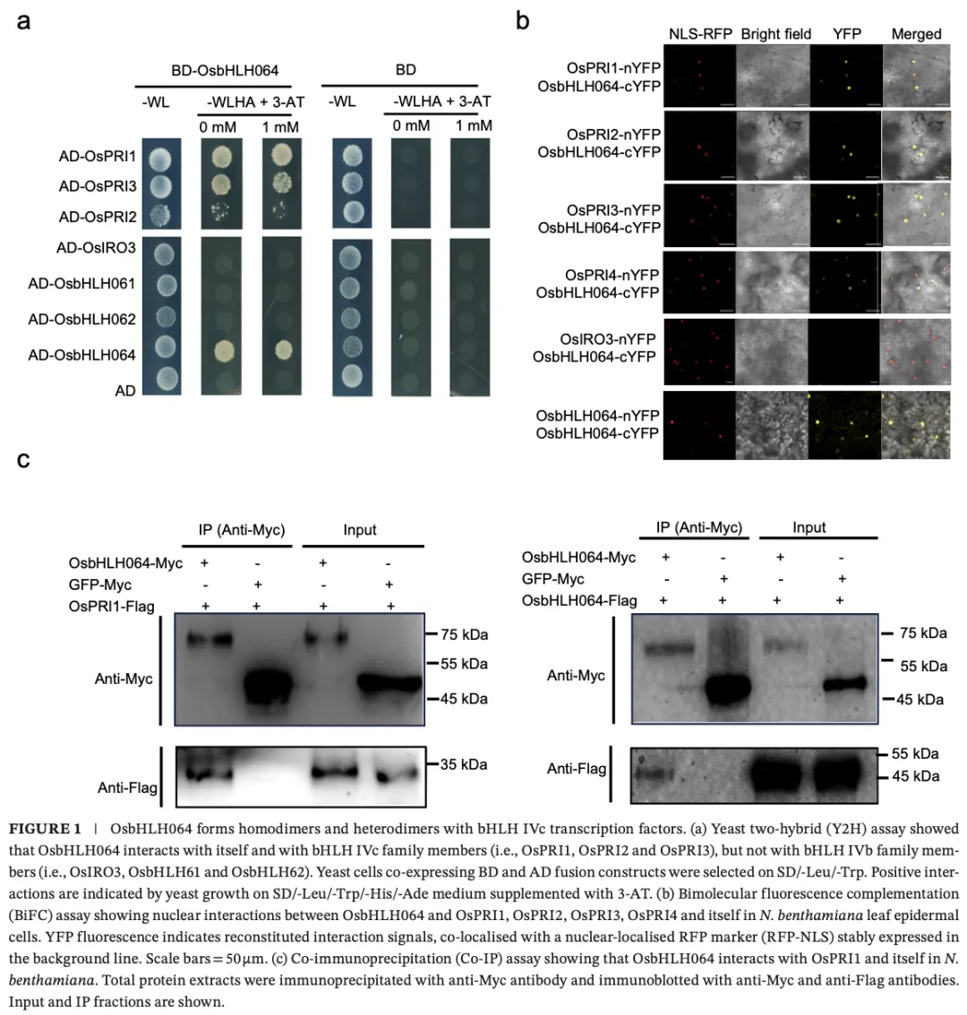
在蛋白互作方面,酵母双杂交(Y2H)和双分子荧光互补(BiFC)实验证明,OsbHLH064能够与IVc亚族成员(OsPRI1, OsPRI2, OsPRI3)形成异源二聚体,也能与自身形成同源二聚体,但不与同亚族的其他IVb成员(OsIRO3等)互作(图 1)。值得注意的是,单独的OsbHLH064蛋白定位于细胞核和内质网,但当其与OsPRIs互作时,会被主要招募至细胞核中,这表明IVc亚族因子能促进OsbHLH064的入核积累,从而发挥转录调控功能。


2. 缺失OsbHLH064导致铁稳态基因基础表达上调
为了探究基因功能,团队利用CRISPR/Cas9技术构建了 osbhlh064 敲除突变体。虽然突变体在外观和总铁含量上与野生型相比没有显著差异,但转录组测序(RNA-seq)揭示了精细的分子变化。
在铁充足条件下,突变体根中大量铁稳态相关基因(如 OsIRO2, OsNAS1, OsIRT1 等)的表达量显著高于野生型(图 3)。这表明,在正常生长(铁充足)条件下,OsbHLH064起到了“刹车”的作用,抑制缺铁响应基因的本底表达,防止系统不必要的激活。

3. 过表达OsbHLH064显著提升籽粒铁含量并诱发ROS敏感性
与突变体相对温和的表型不同,OsbHLH064 的过表达(OE)导致了剧烈的生理变化:
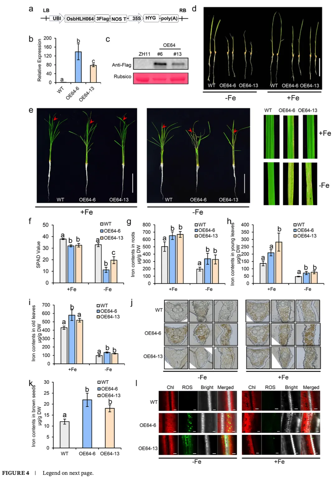
- 铁含量显著提升: 在铁充足和缺铁条件下,OE植株的根和地上部铁含量均显著高于野生型。更为关键的是,田间试验表明,OE植株成熟糙米中的铁含量显著增加,且锌和锰含量也有所提升,同时结实率和单株产量未受负面影响(图 4)。
- 缺铁超敏反应: OE植株对缺铁胁迫表现出极度敏感,叶片迅速出现坏死斑。生理生化检测发现,这是由于活性氧(ROS,如过氧化氢和超氧阴离子)的爆发引起的氧化损伤,而非铁死亡(Ferroptosis)。这说明OsbHLH064在平衡铁稳态和氧化胁迫中起着关键作用。

4. 分子机制:通过竞争性结合抑制转录
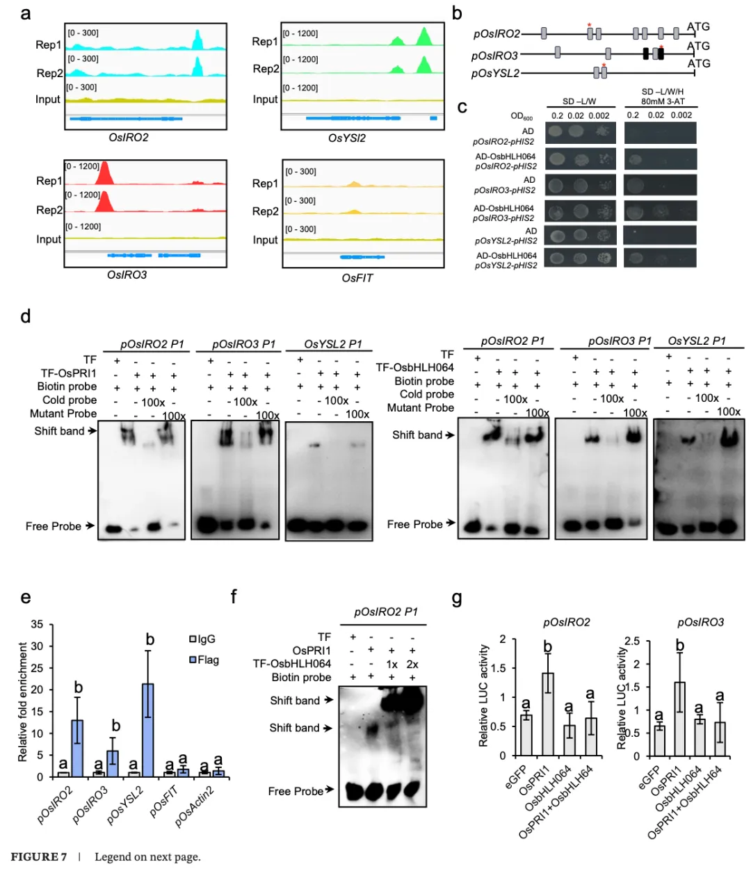
为了解析OsbHLH064如何抑制下游基因,研究人员进行了DAP-seq(DNA亲和纯化测序)和RNA-seq联合分析,鉴定出79个高置信度直接靶基因,包括关键转录因子 OsIRO2、OsIRO3 以及转运蛋白基因 OsYSL2 等。
机制研究揭示了OsbHLH064独特的作用方式(图 6,图 7):
- 被动抑制(Passive Repression): 与OsIRO3通过招募TPL共抑制子进行“主动抑制”不同,OsbHLH064虽然含有EAR-like基序,但并不与TPL/TPR共抑制子互作。
- 竞争性结合: EMSA和双荧光素酶报告实验证明,OsbHLH064结合靶基因启动子上的G-box/E-box元件。由于它与正调控因子OsPRI1结合相同的DNA序列,OsbHLH064通过竞争性占据结合位点,直接阻断了OsPRI1对下游基因(如 OsIRO2)的转录激活。


全文总结与展望
本研究完善了水稻铁稳态调控网络,确立了 OsbHLH064 作为IVb亚族中一个独特的转录抑制因子。
主要结论:
- 功能定位: OsbHLH064位于铁信号调控网络的上游,作为负调控因子,在铁充足时抑制铁吸收系统的过度活化。
- 作用机制: 它通过与IVc亚族因子(OsPRIs)形成异源二聚体入核,并以“被动抑制”的方式,竞争性结合 OsIRO2 和 OsIRO3 等基因的启动子,从而微调铁稳态。
- 育种价值: 与其他IVb成员(过表达常导致铁含量降低或生长受抑)不同,OsbHLH064的过表达能够在不牺牲产量的前提下,实现水稻籽粒铁含量的显著提升。
展望:这一发现为解决全球性的“隐性饥饿”(微量元素缺乏)提供了新的思路。未来的工作可以进一步探究OsbHLH064如何协调铁的亚细胞分布(如叶绿体铁分配),以及如何通过基因编辑或启动子优化,在避免缺铁超敏反应的同时,最大化其在作物铁生物强化中的应用价值。
研究团队与资助
第一作者: 高飞(湖南农业大学)、朱志凯(湖南农业大学硕士生)。
通讯作者: 高飞(湖南农业大学)、吴德志(湖南农业大学)。
合作单位: 岳麓山实验室、法国蒙彼利埃大学(IPSiM, CNRS/INRAE/Institut Agro)。
资助信息: 本研究受到国家自然科学基金(32200227)、湖南省科技创新项目(2024RC1055)及湖南省自然科学基金等项目的资助。
DOI链接:https://doi.org/10.1111/pbi.70593