氨挥发是稻田生态系统中氮素损失的主要途径,这会导致巨大的经济损失和不良的环境危害。然而,深施肥料与脲酶抑制剂联合施用条件下氨挥发的具体特征、区域减排潜力以及相关微生物响应仍不清楚。
针对这一科学问题,中国科学院亚热带农业生态研究所土壤生态与农业环境课题组在亚热带双季稻种植系统中进行了一项为期两年的连续高频原位观测实验,系统揭示了氮肥深施与脲酶抑制剂联合施用对稻田氨挥发的影响及机制。
该研究共设置了六种处理:①不施氮肥;②常规施氮;③氮肥用量减少30%;在降低氮肥用量的情况下:④氮肥深施(位于土壤表面以下7 cm处);⑤脲酶抑制剂使用以及⑥深埋与脲酶抑制剂联合施用。
研究发现,氮肥深施与脲酶抑制剂的结合相较于常规氮肥施用处理,累计氨挥发总量减少了68.0%-73.8%。氮肥深施与脲酶抑制剂的结合的氨挥发减排潜力高于深施和脲酶抑制剂的单独处理。氮肥深施与脲酶抑制剂结合的减排效果归因于对尿素水解速率和土壤脲酶活性的抑制,从而显著限制了土壤中铵态氮的积累。
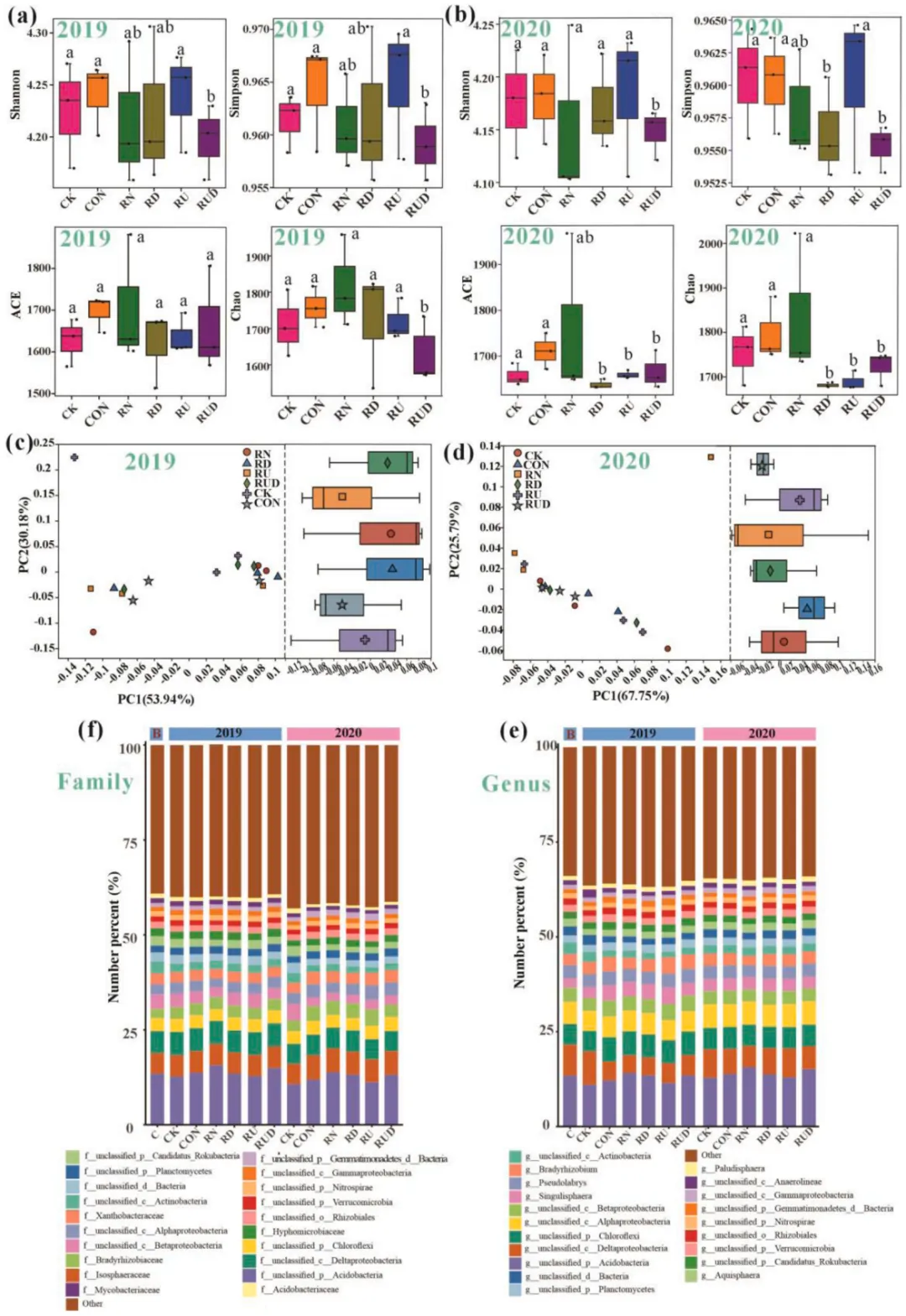
此外,氮肥深施与脲酶抑制剂结合降低了土壤微生物多样性指数(包括Shannon, Simpson, Chao1, ACE指数),氮肥深施与脲酶抑制剂结合使土壤酸杆菌和卡登巴菌属的相对丰度增加,而γ-变形菌门、β-变形菌门、蓝细菌门和浮霉菌门的丰度则显著降低。在功能层面,氮肥深施与脲酶抑制剂结合处理下调了关键的微生物代谢途径,包括半乳糖代谢和戊糖磷酸途径。这些转变形成了一个不利于快速生成和释放铵离子的微生物环境,从而进一步降低了氨气挥发。与常规施肥处理相比,减氮30%处理使水稻产量显著降低了15.5%,而氮肥深施、使用脲酶抑制剂以及深埋与脲酶抑制剂联合施用在减氮30%的情况下,四个水稻生长季中均实现了水稻产量不减少。单独深施肥料、单独使用脲酶抑制剂以及深埋与脲酶抑制剂联合施用显著提高了氮利用效率,在深埋与脲酶抑制剂联合施用处理下氮利用效率最高(54%-63%),其次是单独深施肥料(47%-59%)和单独使用脲酶抑制剂(47%-59%)。
进一步的全国估算结果显示,单独的氮肥深施和脲酶抑制剂分别能使中国稻田的氨排放量减少423 Gg N yr−1和490 Gg N yr−1,而氮肥深施与脲酶抑制剂的结合能使中国稻田的氨排放量减少528Gg N yr−1,减少的氨排放量占稻田施肥总量约7%-9%。从区域来看,氮肥深施与脲酶抑制剂的结合对中国中南部地区氨减排量最大,占中国总减排量的38%。该研究强调了在高排放地区优先实施减排措施以实现最大环境效益的重要性,并且为稻田种植系统的氮素可持续管理提供了重要的科学依据。
该项研究成果发表在农业生态环境领域权威期刊Agriculture Ecosystems & Environment上。中国科学院亚热带所助理研究员方贤滔和已毕业博士生朱潇为论文共同第一作者,亚热带生态所沈健林研究员为通讯作者,亚热带生态所吴金水研究员、北京大学周丰教授和澳大利亚墨尔本大学Deli Chen教授等参与了论文研究及指导工作。该研究得到国家重点研发计划(2023YFD1900902,2021YFD1700801)以及国家自然科学基金(42477378)等项目的资助。

图1 不同氮素管理措施下双季稻田NH3挥发累计排放量
注: CK(不施氮肥);CON(常规施氮肥);RN(氮肥用量减少30%);RD(氮肥用量减少30%+氮肥深施);RU(氮肥用量减少30%+脲酶抑制剂);RUD(氮肥用量减少30%+氮肥深施深埋+脲酶抑制剂)
图2 不同氮素管理措施对土壤微生物的影响
(a)和(b):六种处理方式下的土壤微生物α多样性指标(Shannon, Simpson, Chao1, ACE指数);(c)和(d):微生物群落组成的主坐标分析(PCoA);(e)和(f):不同处理方式下优势微生物分类群(属水平和科水平)的相对丰度。
图3 中国各区域氨排放及各减排措施的减排潜力估算