
1-甲基环丙烯(1-MCP)在果实冷藏保鲜中展现出良好的应用潜力。已有研究表明,1-MCP处理会影响果实冷藏期间的风味特性,但现有研究多集中于香气成分,针对果实味感的研究较为有限。本研究探讨了1-MCP处理对桃果实冷藏(4 ± 1 ℃)及后续货架期(20 ± 1 ℃)味感特征的影响。结果表明,1-MCP处理有效减轻了冷害症状,并维持了更佳的果实质地。电子舌分析显示,与对照组相比,经1-MCP处理的果实甜味和苦味较低,而酸味和鲜味较高。代谢组学分析鉴定出与苦味形成相关的五种关键多酚类物质(异苦参酮、异槲皮苷、儿茶素、3-咖啡酰奎宁酸和5-咖啡酰奎宁酸),分子对接分析表明这些物质与人体苦味受体具有较强结合亲和力。转录组分析表明,1-MCP通过调控多个代谢途径影响果实味感:在糖代谢中抑制蔗糖降解同时促进己糖磷酸化;通过上调三羧酸循环相关基因促进有机酸合成;通过抑制苯丙烷代谢途径基因减少多酚类物质积累。尽管1-MCP在冷藏期间有效维持了果实品质并降低了苦味形成,但甜味减弱可能影响消费者接受度。未来需进一步优化1-MCP处理条件,以在保鲜效果与风味形成间取得更佳平衡。

嘿,爱吃桃子的你有没有过这样的经历?满怀期待地从冰箱里拿出储存了一段时间的桃子,一口咬下去,却发现它似乎没有记忆中那么甜美多汁,甚至带着一丝不该有的苦涩?这可不是你的错觉!最近,食品科学家们就像“桃子风味侦探”一样,深入探究了这个问题,并且找到了一个神奇的“保鲜卫士”——1-甲基环丙烯(简称1-MCP)。他们的研究成果发表在了《采后生物学与技术》期刊上。今天,我们就来一起看看这场关于桃子风味的科学探案之旅。
桃子这位“夏日精灵”虽然美味,却有个娇气的毛病:非常不耐储存。在室温下,它们会迅速变软、腐烂,保质期很短。于是,冷藏技术就成了拯救桃子的英雄。把它放进低温环境(比如4°C),就像让桃子进入了“休眠状态”,可以显著延缓成熟和衰老,抑制微生物生长,从而大大延长货架期。

但是,英雄也有副作用。长时间待在“冰箱”里,桃子会得“感冒”,也就是“冷害”。这会导致果肉内部塌陷、木质化、出现褐斑等。更重要的是,冷藏还会悄悄改变桃子的风味,尤其是让香气物质减少,甜酸苦的平衡被打破。随着冷链物流的普及,如何在保鲜的同时锁住美味,成了桃子产业面临的一大挑战。
那么,风味到底是什么呢?科学家告诉我们,它主要是两大类物质的“联袂演出”:一是挥发性物质(比如产生香气的酯、醛、醇),二是非挥发性物质(比如决定甜味的糖、决定酸味的有机酸,以及可能带来苦味的酚类物质等)。它们共同作用于我们的味蕾和嗅觉,形成了对一颗桃子的综合感官体验。
就在科学家们为桃子的“两难困境”发愁时,一位名叫 1-MCP(1-甲基环丙烯) 的选手进入了视野。它是一种非常有效的乙烯抑制剂。乙烯是啥?它是水果的“成熟激素”,水果一产生乙烯,就会加速成熟和衰老。而1-MCP的本事就是,它能抢先一步“堵住”水果细胞里接收乙烯信号的“锁孔”(受体),让乙烯信号无法传递,从而延缓水果的成熟。
相比于其他保鲜技术,1-MCP有着环保、安全、高效等优点,堪称“绿色保鲜剂”。之前的研究已知,1-MCP能有效减轻桃子的冷害,还能保持果肉的硬度。但这次,科学家们把侦探的重点放在了之前研究较少的领域——1-MCP对桃子“口感”(Taste)的深层影响。它不仅关注冷藏期,还跟踪了桃子从冰箱拿出来放到室温下(模拟货架期)的变化,这更贴近我们真实的消费场景。
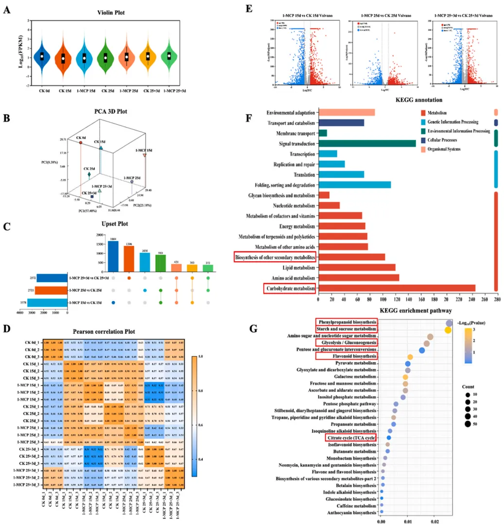
为了搞清楚1-MCP是如何影响桃子味道的,科学家们动用了各种“高科技侦探工具”:
电子舌: 像人的舌头一样,可以客观地量化桃子的甜、酸、苦、鲜等基本味觉。
代谢组学: 像一台高精度的“物质扫描仪”,能一次性检测出桃子成百上千种小分子代谢物(比如糖、酸、酚类物质)的变化。
转录组学: 相当于窃听细胞的“内部通讯”,能知道哪些基因被激活或抑制了,从而从根源上解释味道变化的原因。
分子对接技术: 这个特别酷!它像在电脑里进行虚拟的“钥匙插锁”实验。当发现某种物质可能致苦时,就用计算机模拟它是否能很好地“插入”我们舌头上苦味受体的“锁孔”里,结合得越紧密,说明它越可能让我们感到苦。

经过一番细致的侦查,科学家们发现了许多有趣的细节。
1. 确凿证据:1-MCP是位称职的“保鲜卫士”
实验结果清楚地表明,经过1-MCP处理的桃子,冷害指数显著低于未处理的桃子。同时,它的呼吸强度和乙烯释放量也一直被压制在较低水平。这说明1-MCP确实成功让桃子保持了更“淡定”的状态。
更直观的是质构仪的数据:处理过的桃子,在果肉耐嚼性、紧实度、脆度和硬度上都表现得更好。简单说就是,1-MCP桃子更新鲜、更“有嚼头”,而对照组的桃子则更快地变得软塌塌的。这得益于1-MCP抑制了那些分解细胞壁的酶的基因表达,相当于保住了果肉的“钢筋水泥”。
2. 风味大揭秘:甜味降低,酸味保留,苦味减少
电子舌的分析结果有点出乎意料,形成了一个有趣的“风味档案”:
甜味: 令人惊讶的是,1-MCP处理过的桃子,甜味反而比对照组要低。这似乎和我们期望的“保鲜=更甜”有点矛盾。
酸味: 1-MCP组成功保留了更高的酸味。
苦味: 好消息是,1-MCP处理有效地抑制了桃子在储藏后期苦味的上升。
鲜味: 1-MCP组的鲜味也更明显。

那么,为什么甜味会降低呢?代谢和基因层面的侦查解开了谜团。1-MCP虽然抑制了蔗糖的降解(所以蔗糖含量更高了),但它同时“催促”了果糖和葡萄糖的磷酸化过程,加速了它们的消耗,导致这两种贡献甜味的主要单糖含量下降。一升一降,总甜味就降低了。
而酸味的保留,则是因为1-MCP上调了TCA循环(可以理解为细胞的“能量工厂”)中多个关键基因的表达,促进了柠檬酸和苹果酸等有机酸的合成,同时抑制了它们的降解。
3. 揪出“苦主”:五种多酚化合物是元凶
到底是什么让桃子变苦了呢?代谢组学这把“扫描仪”从几十种物质中锁定了五个“嫌疑犯”:异苦参酮、异槲皮苷、儿茶素、3-咖啡酰奎宁酸和5-咖啡酰奎宁酸。它们都属于多酚类物质(包括黄酮类和酚酸)。

接下来的分子对接“虚拟实验”非常精彩。计算机模拟显示,这五个“嫌疑犯”都能非常紧密地“抱住”我们舌头上的各种苦味受体(TAS2R家族),结合能很高。其中,异槲皮苷能结合的苦味受体最多,堪称“广谱苦味分子”。它们通过氢键、疏水相互作用、π-π堆积等多种方式与受体结合,稳稳地触发了我们大脑的“苦味”信号。

而1-MCP之所以能减苦,是因为它在基因层面上抑制了苯丙烷代谢途径(多酚物质的合成工厂)中多个关键基因的表达,从源头上减少了这些致苦多酚的积累。
转录组学这份“内部通讯记录”揭示了1-MCP作为“总指挥”的全局调控策略:
1. 糖代谢方面: 它下达了“节约使用蔗糖,但加速转化 hexose”的复杂指令,导致甜味构成改变。
2. 酸代谢方面: 它激活了“能量工厂”(TCA循环),促进有机酸合成,保住了酸味。
3. 苦味物质合成方面: 它压制了“多酚合成工厂”(苯丙烷代谢途径)的开工量,减少了苦味物质的产生。

这项研究告诉我们,1-MCP这位“保鲜卫士”确实能力出众。它能有效为桃子“防寒保暖”(减轻冷害),让桃子“身强体健”(保持质地),还能帮桃子“去苦增酸”(改善口感)。它通过精细调控桃子内部复杂的代谢网络,实现了这些效果。

然而,这个故事也有一个“但是”。1-MCP在降低苦味的同时,也带来了一点小遗憾——它让桃子没那么甜了。 对于追求“甜过初恋”的消费者来说,这可能会影响购买意愿。所以,科学家们指出,未来的研究需要像调配香水一样,去优化1-MCP的使用浓度、时机等条件,努力在“保鲜效果”和“甜美风味”之间找到一个最佳的平衡点。
下次当你品尝桃子时,也许可以细细体会一下这甜、酸、苦交织的复杂风味,它们背后可是一整个微观世界精密调控的结果。而科学家的这些努力,最终都是为了让我们能在任何时候,都能吃上一口真正美味的好桃子。
周慧娟博士 商丘睢阳区人,食品科学与工程博士,上海市农业科学院研究员,毕业于南京农业大学,南京农业大学硕士生导师、长江大学大学硕士生导师,上海交通大学校外行业导师,主要从事果树采后生物学及调控技术研究。目前为国家桃产业技术体系岗位专家、上海市东方英才(青年)、中国园艺学会桃分会常务理事、湖南省株洲市科技特派员,上海市农业科学院林木果树研究所桃全产业链创新团队采后方向负责人。主持和参与省部级项目20余项,在《Postharvest and Biology Technology》、《Plant Physiology and Biochemistry》、《Scientia Horticulturae》、《Foods》、《Journal of Food Composition and Analysis》、《果树学报》等刊物上主笔发表论文40余篇,SCI 14篇,总影响因子达52.85。获得授权专利4项、软件著作权1个、市地方标准3项,参与著书4部。参与选育的4个桃品种通过国家审定、6个桃品种通过上海市审认定、5个桃品种获得品种权。获得上海市科技进步二等奖1项、上海市农业科学院科技进步三等奖1项、山东省泰安市科技进步一等奖1项、山东省农业科学院科技进步一等奖。积极参与湖南炎陵、山东蒙阴、云南文山的科技扶贫工作,科研成果在江浙沪鲁皖湘云等桃主产区尤其是中西部新型产区得到推广运用。主持和参与成果转化、技术服务约300万元。国际学术交流1次、国家级学术交流20余次,培训技术骨干3000余人。被评为山东省临沂市B级引进人才,上海市农业科学院优秀工作者、优秀共产党员、优秀职工、优秀青年、助跑和攀高培养优秀人员。
