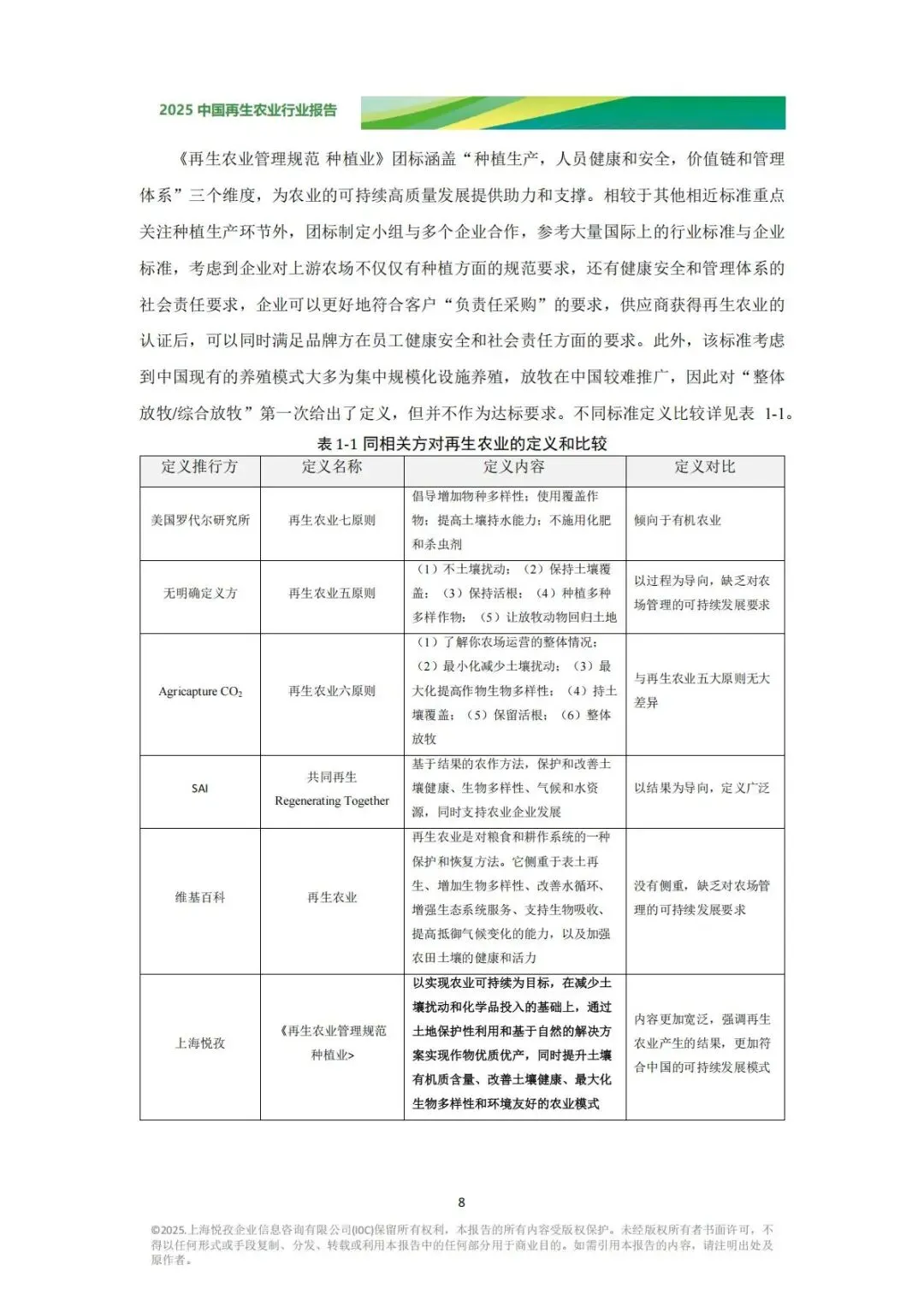
🌾点击上方蓝色字体,关注我们
/非公路移动机械技术交流群 /
添加微信15021948198,申请会员下载ppt & 加入生物智控无人农业、非公路移动机械、新能源自动驾驶商用车、智能制造、新材料技术群、求职招聘、投融资群
关注本号*在微信公众号首页发消息“再生农业”即可获得本文的131页PDF下载链接哦!



















关注本号*在微信公众号首页发消息“再生农业”即可获得本文的131页PDF下载链接哦!








扫描二维码申请会员下载ppt & 加入
加入商用车、测试验证、汽车软件、
三电、底盘,招聘等交流群
获取合作机会


扫描二维码获取
更多精彩

关注“非公路用车”


点个